Nous commençons à assembler le système de mise en marche à distance des appareils électriques via Internet
- Installez le logiciel gratuit Z-wave Home Mate sur votre smartphone ou tablette.
Il peut être téléchargé pour les appareils mobiles Apple sur itunes.apple.com et pour les appareils Android sur play.google.com. Pour les propriétaires de tablettes Android, la version Z-wave Home Mate convient, pour les propriétaires de smartphones - Z-wave Home Mate (téléphone).
- Lisez attentivement les instructions de l'application mobile, du contrôleur Z-Wave et du relais.
Les instructions en russe peuvent être téléchargées ici:
Il est plus pratique d'imprimer ces documents à l'avance afin de ne pas être lus sur l'écran du smartphone - vous avez besoin de votre appareil mobile pour effectuer les réglages.
- Connectez le contrôleur Z-Wave à votre routeur WiFi.
La procédure est simple. En bref, lancez l'application mobile, scannez le code QR à l'arrière du contrôleur avec une caméra de smartphone et entrez le mot de passe d'usine et le nom d'utilisateur spécifiés dans les instructions. Ensuite, allez à l'écran de la liste des appareils et cliquez sur le nom du contrôleur. Pour plus de détails, voir. Et cela vous aidera à faire face à la tâche encore plus rapidement.
Important! Après la connexion, assurez-vous de changer le mot de passe d'usine du contrôleur Z-Wave. Le changement de mot de passe est une procédure de sécurité standard pour tout appareil intelligent connecté à Internet
- Connectez le relais au contrôleur.
Pour ce faire, sélectionnez l'élément «Inclure l'appareil» dans l'application: pendant 60 secondes, le contrôleur entrera en mode de recherche d'un nouvel appareil. Branchez ensuite le nouveau relais dans une prise de courant. Le contrôleur le détectera et l'ajoutera au réseau. Le nom du relais sera affiché dans la liste générale des appareils connectés. Essayez d'activer / désactiver le relais via l'application.
Important! Lors de l'ajout d'un nouvel appareil pour la première fois, le contrôleur ne doit pas se trouver à plus de 1 m de celui-ci.Une fois l'ajout réussi au réseau, le relais peut être connecté à n'importe quelle prise qui n'est pas à plus de 30 m du contrôleur.
- Connectez les radiateurs à des relais intelligents et essayez de les contrôler via l'application.
Arrivé? Votre système est prêt à fonctionner! Maintenant, laissant la maison à la datcha, lancez simplement le programme sur votre smartphone et allumez le chauffage à distance. Dans l'application, vous pouvez programmer des sockets pour démarrer et s'arrêter automatiquement à une heure spécifiée.
Les prises intelligentes peuvent être connectées non seulement aux radiateurs, mais également à d'autres appareils électroménagers. Et surtout, le kit Switching Lite deviendra la base de votre future maison intelligente. Contrairement aux appareils utilisant le réseau mobile GSM et les messages SMS pour le contrôle, le système basé sur la technologie Z-Wave est facile à étendre. Achetez simplement des capteurs pour le mouvement, la température, l'ouverture et la fermeture des portes et fenêtres, les fuites d'eau, les alarmes, etc. De plus, vous n'êtes pas obligé d'acheter une carte SIM pour chaque module, comme l'exigent les produits GSM. Et l'application Z-wave Home Mate pratique et intuitive vous aidera à gérer votre maison intelligente sans aucun tracas supplémentaire.
Comment assurer le contrôle du chauffage dans le système Smart Home
Si vous essayez de mettre en œuvre un système de chauffage «maison intelligente» de vos propres mains, des effets positifs peuvent être obtenus sans même combiner les systèmes de chauffage sous le contrôle général d'un ordinateur.
Les éléments chauffants et les unités de chauffage peuvent être équipés de contrôleurs associés à des capteurs de température intérieure. Après cela, les appareils de chauffage peuvent être réglés sur le mode de fonctionnement (l'ordre de mise en marche et d'arrêt en fonction du temps ou lorsque la température atteint une certaine valeur).
Les inconvénients de cette solution sont les suivants:
- chaque appareil devra être configuré séparément;
- il ne coordonnera pas son travail avec d'autres systèmes à la maison;
- chaque système individuel ne réagira pas aux changements de température de l'extérieur, car il ne dispose tout simplement pas de telles données.
Une solution plus efficace consiste à créer un système de chauffage des locaux sous le contrôle d'une seule unité de commande, qui peut être réglée sur un mode de fonctionnement général (en tenant compte des particularités de fonctionnement de chaque groupe d'appareils de chauffage séparément).
Pour les systèmes de chauffage simples et combinés, il est judicieux de définir les zones de température en définissant des paramètres de chauffage séparés pour chacun d'eux. Une maison intelligente dont le chauffage est configuré de cette manière chauffera plus fortement les pièces à vivre, chauffera le garage avec moins d'activité et s'assurera que la température dans la cave à vin n'augmente pas.
Commande de chauffage en fonction des conditions météorologiques

Un maillon important du système «maison intelligente» est le régulateur dépendant de la météo.
Le régulateur de chauffage à compensation climatique est l'un des éléments clés pour créer du confort dans une maison intelligente. Un capteur de température externe permet de corréler la température à l'extérieur de la pièce et à l'intérieur, puis, selon une courbe donnée de ce rapport, de déterminer le mode de fonctionnement sans intervention humaine.
Le régulateur de chauffage en fonction des conditions météorologiques contrôlera le chauffage de la pièce, en réponse aux changements de temps à l'extérieur: augmentez uniformément la température lorsqu'il fait froid ou arrêtez le chauffage s'il fait chaud à l'extérieur.
Étant donné que le régulateur de chauffage climatique réagit à la température extérieure, il peut maintenir la chaleur selon un programme prédéfini et éviter une consommation excessive. Le chauffage intelligent dans une maison de campagne fera baisser la température lorsqu'il n'est pas nécessaire de chauffer les locaux (si les propriétaires sont partis).
Commande de chauffage intégrée dans le système «Smart Home»
Une approche intégrée implique le contrôle du chauffage en combinaison avec la surveillance du fonctionnement du système de ventilation et du système d'alimentation en eau. Cela vous permet de maintenir pleinement un certain climat dans la maison, en tenant compte des indicateurs d'humidité de l'air et de température dans différentes pièces.
Vous pouvez définir différents scénarios de fonctionnement pour tous les systèmes contrôlés par le «Smart Home» et implémenter une fonction de notification en cas de défaillance de l'un des sous-systèmes.
De plus, vous pouvez utiliser la communication mobile pour donner une commande au système. Le chauffage intelligent d'une maison de campagne commencera à préparer des logements pour recevoir des invités sur un tel signal à l'avance.
La gestion intégrée du chauffage, de la ventilation, de l'approvisionnement en eau et de l'électricité dans le système «Smart Home» donne et augmente ainsi l'efficacité énergétique (la crise des ressources énergétiques dicte des solutions dans la construction domestique).
Conclusions et vidéo utile sur le sujet
Dans la vidéo suivante, une option plutôt intéressante pour introduire l'automatisation du système de chauffage est proposée:
La technologie fait avancer la société. Le niveau de confort et de commodité augmente. Un exemple frappant de ceci est le système de chauffage d'une maison ou d'un appartement privé, doté des fonctions de contrôle total du processus sans intervention humaine. L'utilisateur n'a qu'à déterminer le niveau de confort afin d'obtenir le microclimat souhaité dans toute la maison et, en plus, des économies substantielles.
Si vous disposez d'informations précieuses sur l'organisation du chauffage dans un système domestique intelligent, veuillez les partager avec nos lecteurs. Laissez vos commentaires, posez des questions dans le bloc sous l'article.
Commande à distance de systèmes de chauffage complexes
La société polonaise Tech Controllers gagne une part croissante dans ce segment de marché, en produisant une large gamme de contrôleurs avec des capacités de contrôle à distance.
En eux-mêmes, les contrôleurs Tech sont des dispositifs multifonctionnels qui constituent la partie principale et de base du système, qui peuvent contrôler à distance presque toute complexité des systèmes de chauffage à l'aide de modules supplémentaires. Il y a beaucoup de possibilités, par conséquent, en utilisant un exemple, nous ne considérerons que les possibilités de contrôle à distance.
Exemple d'installation d'équipement de contrôleurs techniques
La photo utilisée pour l'édition:
une.Le contrôleur Tech ST-409n est un appareil multifonctionnel conçu pour contrôler un système de chauffage central, fournissant:
• interaction avec trois régulateurs d'ambiance filaires
• interaction avec un thermostat d'ambiance sans fil
• contrôle en douceur de trois vannes mélangeuses
• contrôle de la pompe ECS
• protection de la température de retour
• contrôle en fonction des conditions météorologiques et programmation hebdomadaire
• la possibilité de connecter le module GSM ST-65 pour le contrôle du chauffage à distance depuis un smartphone GSM
• la possibilité de connecter le module ST-505, qui permet le contrôle à distance de la chaudière via Internet.
• la possibilité de contrôler deux vannes supplémentaires à l’aide des modules supplémentaires ST-61v4 ou ST-431 N
• Possibilité de contrôler des équipements supplémentaires tels que les portes de garage, l'éclairage ou les gicleurs, etc.
Différents modules Tech peuvent être utilisés pour la télécommande, tout dépend des besoins spécifiques du propriétaire. Par example:
2. Module Tech Wi-Fi RS, qui permet:
• contrôler à distance le fonctionnement de la chaudière via Internet
• afficher les paramètres de tous les appareils du système de chauffage
• éditer tous les paramètres du contrôleur principal
• consulter l'historique des alarmes et des changements de paramètres
• attribuer un nombre illimité de mots de passe (pour différents niveaux d'accès - menus, événements, statistiques)
• modifier la température de consigne sur le régulateur d'ambiance
• informer le propriétaire des alarmes par e-mail
3. Module Ethernet Tech ST-505
• commande à distance du fonctionnement de la chaudière via Internet
• visualisation des paramètres de tous les appareils du système de chauffage
• la possibilité de modifier tous les paramètres du contrôleur principal
• visualisation de l'historique des alarmes et des changements de paramètres
• la possibilité d'attribuer un nombre illimité de mots de passe (pour différents niveaux d'accès - menus, événements, statistiques)
• modification de la température de consigne sur le régulateur d'ambiance
• notification d'alarme par e-mail d'alarme
Le module interagit sans fil avec le contrôleur Tech et permet de contrôler à distance le fonctionnement de la chaudière à partir d'un téléphone mobile GSM.
• Message SMS sur chaque écart par rapport aux paramètres de fonctionnement préréglés de la chaudière,
• le module envoie à la demande un message avec des informations sur la température actuelle sur tous les capteurs actifs. Après avoir saisi le code d'autorisation, il est également possible de modifier à distance les températures de consigne.
• par sms et par téléphone (appel entrant) avec un message sur un dysfonctionnement de l'appareil de chauffage.
Et si le système de chauffage est si individuel qu'aucune des solutions ci-dessus ne peut répondre pleinement aux besoins de son propriétaire pour son contrôle?
Il n'y a pas de situations désespérées! Le plus souvent, le client lui-même ne comprend tout simplement pas (et ne devrait pas!) Toutes les capacités des systèmes de commande de chauffage à distance modernes. Il est vraiment difficile pour une personne non préparée de comprendre toute cette abondance d'appareils proposés sur le marché, qui sont complètement différents les uns des autres en termes de fonctionnalités, de prix et, bien sûr, de qualité. Et les installateurs, souvent, n'ont tout simplement aucune idée des possibilités de contrôle des systèmes de chauffage - leur tâche est de monter le système, mais à quelle fréquence vous courrez dans la maison (ou dans la chaufferie) et tournez diverses vannes pour assurer un confort thermique constant. , ils s'en moquent ... Nos spécialistes ont plus d'une fois dû refaire presque complètement les «créations» de tels artisans, et cela, croyez-moi, coûte beaucoup d'argent. Miser paie deux fois. Contactez-nous, nous vous conseillerons gratuitement et, si nécessaire, nous installerons un système de commande de chauffage à distance, nous vous aiderons à sélectionner des équipements de haute qualité à un prix abordable.
Vous serez satisfait de travailler avec nous!
Commande à distance de la chaufferie par GSM mobile
Mais que se passe-t-il s'il n'y a pas d'Internet filaire dans une maison de campagne? Comment contrôler le chauffage dans ce cas?
C'est très simple - avec l'aide d'un module GSM spécial et, bien sûr, d'un téléphone portable. En fait, le module GSM joue le rôle de votre assistant personnel - vous l'avez appelé, vous avez donné la commande, par exemple, de le chauffer plus chaud un certain temps à l'avance - et toute la famille viendra dans une maison chaleureuse et confortable. Ou, au contraire, vous avez oublié de couper l'alimentation de la chaudière lorsque vous partez travailler le matin - pas de question, vous pouvez le faire directement depuis le travail, via Internet ou directement depuis votre smartphone, pendant que vous vous rendez encore au travail
Le module GSM est un appareil compact avec sa propre carte SIM de n'importe quel opérateur (il est important qu'il fournisse une réception fiable du signal dans une zone donnée), qui vous permet de contrôler le climat intérieur depuis n'importe quel téléphone (satellite, mobile ou connexion fixe ), tablette ou PC
En fonction des réglages effectués, votre téléphone recevra soit de courtes notifications par SMS avec diverses informations et instructions sur la modification des réglages de la chaudière, soit des appels téléphoniques contenant diverses informations sur le fonctionnement du système de chauffage. Une application mobile spéciale est installée sur le téléphone (il existe des versions pour Android, pour iOs et pour Windows Phone), qui vous permet de contrôler directement à distance presque tous les paramètres de la chaudière de chauffage.
Le module de commande de chauffage GSM est essentiellement un ordinateur connecté à des capteurs externes et a la capacité de changer les modes de fonctionnement du système de chauffage. Naturellement, le module doit se situer dans le domaine de la réception fiable des opérateurs mobiles.
Le module GSM pour la chaudière de chauffage GSM-Climate ZONT H-1 est une solution très intéressante proposée par la société russe Micro Line, qui a spécialement fabriqué cet appareil pour la société Evan, qui produit des chaudières de chauffage. Immédiatement, nous notons que Zont H-1 GSM convient non seulement aux chaudières Evan, mais, en fait, à tous les générateurs de chaleur qui ont des bornes appropriées pour connecter un thermostat d'ambiance!
Les modules GSM dans leur travail utilisent généralement des services cloud, vous aurez donc toujours la possibilité de contrôler ou de modifier les paramètres du système de chauffage via Internet (c'est-à-dire sans envoyer de SMS de contrôle ou d'appels téléphoniques) à l'aide d'une tablette, ordinateur personnel ou smartphone, en vous rendant sur le site Web du fabricant du module à l'aide de votre nom d'utilisateur et de votre mot de passe.
Le module de commande de chauffage GSM peut fonctionner dans plusieurs modes:
- automatique, lorsque, selon les signaux des capteurs installés, le contrôleur maintient les modes spécifiés selon le programme spécifié;
- Contrôle du chauffage par SMS, lorsque le système de chauffage est contrôlé par l'envoi de SMS. Dans ce cas, lorsque de nouvelles données arrivent, par exemple sur la température ambiante, le contrôleur les accepte pour exécution et commence à les prendre en charge en mode automatique;
- avertissement, en envoyant des messages d'alarme sur l'état actuel de la maison (fuite de gaz, percée du système d'alimentation en eau, etc.);
- télécommande des autres appareils connectés au module GSM (arrosage, éclairage, alarme, etc.).
GSM - le contrôle du chauffage permet à distance:
- recevoir des rapports sur la température ambiante;
- recevoir des notifications sur l'état actuel des équipements de chauffage;
- changer le mode de fonctionnement du système en augmentant ou en abaissant la température, y compris séparément dans chaque pièce.
Le contrôle du chauffage n'est pas limité à ces fonctions. En principe, tout système de chauffage peut être transformé en un système distant. Pour ce faire, il doit avoir un mode de fonctionnement automatique et un contrôleur GSM spécial doit y être connecté pour le contrôle du chauffage et la communication avec l'abonné.
Économie d'énergie
Le contrôle du chauffage permet de réaliser des économies d'énergie de 20 à 30%.
Les ressources énergétiques sont de plus en plus chères et à long terme pour la durée de vie d'une maison (jusqu'à 50 ans), le coût du chauffage d'une maison est assez important et dépasse le coût du système de chauffage lui-même, qui est facile à vérifier.
Un exemple simple de la vie (2017e année, même sans tenir compte de la hausse des prix de l'énergie):
- Une maison privée 45 mètres carrés avec une chaudière de chauffage à double circuit,
- Il a été dépensé en équipement de chauffage 150000 frotter.,
- Coûts annuels du gaz = 8100 frotter.,
- Coûts d'électricité annuels de la pompe de la chaudière = 1314 frotter.,
- Total des dépenses de l'année: 9414 RUR,
- A long terme, vie à la maison pendant 40 ans = 376560 RUR.
- En conséquence, les coûts énergétiques dépassent le coût du système de chauffage plus que deux fois.
Cela signifie que les avantages obtenus grâce au contrôle du chauffage se traduisent par une quantité significative.
Une économie d'énergie de 20 à 30% est obtenue grâce à:
- Maintenir la température requise dans les locaux, ce qui élimine le besoin, par exemple, d'ouvrir les évents s'il devient chaud.
- Maintien d'une basse température dans les locaux techniques: garage, débarras,
- Une baisse générale de la température dans la maison de 3 à 5 degrés en l'absence des propriétaires (week-ends, vacances, etc.)
- Méthodes spéciales de contrôle climatique telles que le contrôle proportionnel.
Bien entendu, pour les propriétaires d'appartements avec chauffage général, ce n'est pas décisif, car les coûts sont répartis entre tous les résidents par la superficie de la pièce. Mais avec une adoption massive progressive, comme en Europe, cela devient également pertinent.
Éléments du système de contrôle du chauffage
L'unité de commande de chauffage est un ensemble d'éléments combinés en un seul circuit. Leur sélection devient essentielle pour garantir l'efficacité du système. Les éléments peuvent différer par leurs caractéristiques. Le principal indicateur de leur efficacité est la possibilité de former une communication multilatérale entre l'unité de contrôle, le propriétaire et les éléments chauffants.


La base du système est une unité électronique spéciale avec 1 ou plusieurs emplacements (emplacements) pour installer des cartes SIM ordinaires de communication cellulaire
Ensemble complet typique d'éléments du système de coordination GSM avec chauffage:
- fils de connexion;
- plusieurs compteurs de température;
- Contrôleur GSM;
- détecteur de fuite;
- scanner de clés électroniques;
- mécanisme de contrôle d'accès;
- antenne pour la réception et la transmission de signaux GSM;
- batterie d'accumulateur;
- adaptateur Ethernet qui permet une interaction avec d'autres éléments;
- coussinets pour se connecter à la chaudière;
Quelles sont les capacités des systèmes de contrôle de chauffage à distance
- fonctionnement normal, lorsque la température de consigne est maintenue dans toute la maison;
- mode zone, lorsque dans différentes pièces il peut y avoir une température individuelle;
- prévention du dégivrage du système de chauffage (gel des tuyaux) pendant la saison froide, lorsque vous êtes loin de votre maison de campagne ou chalet d'été;
- la possibilité d'allumer la chaudière à l'avance, par exemple, vous devez réchauffer une maison de campagne lorsque vous allez la visiter le week-end ou les vacances;
- soyez toujours au courant du fonctionnement de votre chauffage autonome et, si nécessaire, effectuez son diagnostic;
- mode horaire, dans lequel à différents moments de la journée dans la maison son propre mode thermique peut être maintenu avec une réduction significative des coûts de matériaux pour le combustible, par exemple, vous pouvez régler la chaudière à faible puissance (respectivement, à faible consommation de carburant) , aller au travail ou pour affaires, et activer le mode normal avant de revenir.
La commande du chauffage à distance implique que l'un de ces modes, ainsi que les valeurs de température spécifiques dans les pièces, soient modifiés à l'aide d'une connexion mobile, ou que le chauffage soit contrôlé via Internet. Cette approche fait partie de l'idéologie de la création d'une «maison intelligente» , ce qui implique le développement ultérieur de tous les systèmes d'ingénierie de la maison afin d'assurer la facilité d'utilisation et la création des conditions de vie les plus confortables.
Quel système de chauffage peut être commandé à distance?
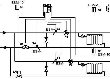
Dans les maisons de campagne et les chalets, les systèmes à deux tuyaux avec circulation forcée du liquide de refroidissement sont actuellement le plus souvent utilisés: la pompe de circulation pompe le liquide de refroidissement dans tout le système de chauffage, qui, grâce au peigne de distribution, peut être alimenté à chaque appareil de chauffage. de tels systèmes, en règle générale, un bloc de sécurité est utilisé pour le système de chauffage pour le protéger de la destruction dans des situations imprévues, par exemple en cas d'augmentation de la pression au-dessus du niveau admissible. Il est également nécessaire de disposer d'un équipement supplémentaire pour contrôler le fonctionnement du système de chauffage: capteurs, vannes spéciales et dispositifs de régulation du débit du liquide de refroidissement, et il est également nécessaire de combiner divers dispositifs dans un réseau d'information
Système de chauffage dans une chaudière intelligente pour maison intelligente et pas seulement
La température de l'air dans la maison dépend du fonctionnement efficace des appareils de chauffage, dont le transfert de chaleur doit compenser les pertes de chaleur du bâtiment, le niveau peut varier en fonction des conditions météorologiques: vitesse du vent, humidité, heure de la journée.
Une relation simple se présente: plus les pertes de chaleur sont élevées (ou, plus les conditions météorologiques sont mauvaises), plus le transfert de chaleur doit être assuré par les appareils de chauffage et plus la chaudière doit générer de la chaleur.


La chaudière peut être actionnée manuellement en augmentant ou en diminuant l'alimentation en combustible de la chambre de combustion. Mais, vous devez l'admettre, il est préférable que la chaudière de chauffage puisse elle-même déterminer la quantité de chaleur qu'elle doit générer et la quantité de combustible qu'elle doit brûler pour cela.
Le système de contrôle automatique est la première étape vers une chaudière intelligente
Les chaudières de chauffage modernes dans les maisons intelligentes sont équipées de systèmes de contrôle automatique capables d'ajuster l'intensité de la combustion du combustible en fonction du besoin réel d'énergie thermique.


Cependant, la réponse aux changements des conditions météorologiques d'une chaudière conventionnelle peut être retardée de plusieurs heures, en fonction du degré d'inertie du système de chauffage. Le fait est que le système de contrôle automatique des chaudières de chauffage (appelons-les conventionnelles, contrairement aux chaudières de chauffage "intelligentes") est massivement configuré pour changer la température de l'eau dans le retour: l'eau dans le tuyau de retour s'est refroidie plus fort , l'alimentation en carburant de la chambre de combustion augmente, la température du flux de retour est plus élevée, l'alimentation en carburant de la chambre de combustion est réduite.
À son tour, le liquide de refroidissement refroidit plus vite, plus la température de l'air dans la pièce chauffée est basse.
Autre détail important: une réponse rapide de la chaudière à un changement de température de l'air n'est possible que lors de l'utilisation d'appareils de chauffage avec un petit volume interne, par exemple des radiateurs en aluminium ou bimétalliques.
Vidéo - Chaudière Bitherm avec grille mobile et unité de commande intelligente
Chaudière de chauffage intelligente
La chaudière intelligente est contrôlée par un thermostat avec une sonde de température installée dans l'une des pièces. Le principe de fonctionnement est extrêmement simple: à l'aide d'un thermostat, la température souhaitée est réglée, une fois atteinte, la chaudière est éteinte. Lorsque la température baisse, la chaudière est mise en service et le processus est répété.


En plaçant la sonde de température à l'extérieur, il est possible de configurer le fonctionnement de la chaudière "à l'avance": la température de l'air extérieur a baissé, la chaudière fonctionne dans un mode plus intensif.
La minuterie dans le fonctionnement d'une chaudière intelligente est conçue pour sélectionner les modes de fonctionnement intensif et modéré. Ainsi, par exemple, la nuit, une température légèrement inférieure est plus confortable, d'environ 2-3 degrés par rapport à la température diurne. Dans ce cas, vous pouvez désactiver le chauffage de l'eau dans la chaudière la nuit. Un fonctionnement modéré de la chaudière peut être programmé pendant la journée, lorsque tous les habitants de la maison sont au travail. Les modes de fonctionnement de la chaudière peuvent être réglés pendant la journée, pendant la semaine, le mois et même l'année.
Pour cela, la chaudière intelligente est équipée d'un système d'autodiagnostic.
Système d'autodiagnostic de la chaudière
Le système d'autodiagnostic de la chaudière permet de déterminer de 10 à 40 dysfonctionnements (selon le modèle de chaudière), dont certains peuvent être éliminés en mode automatique. Les informations sur les dysfonctionnements détectés s'affichent à l'écran et sont stockées dans la mémoire de l'appareil.
Tout cela rend le fonctionnement des chaudières intelligentes non seulement pratique, mais aussi sûr, excluant la possibilité de situations d'urgence, telles qu'une diminution de la température du liquide de refroidissement en dessous d'un seuil critique, une diminution du tirage, une chute de pression dans le gaz réseau de canalisations et un certain nombre d'autres situations tout aussi dangereuses qui ne sont pas exclues pendant le fonctionnement de la chaudière. ...
Maison intelligente - chauffage intelligent


Quelle que soit l'efficacité de la chaudière, pour garantir des conditions vraiment confortables dans la maison, des appareils de chauffage contrôlés sont nécessaires pour répondre aux changements de température ambiante. Pour cela, des radiateurs sont installés dans le système de chauffage, équipés de thermostats et de servocommandes qui modifient le débit du liquide de refroidissement en fonction de la température ambiante.
Résumons
Le système de chauffage d'une maison intelligente peut être basé sur une chaudière de chauffage équipée d'un système d'autodiagnostic et d'une automatisation en fonction des conditions météorologiques, dont le fonctionnement n'est efficace qu'avec des radiateurs équipés de thermostats et de servo variateurs.
umniedoma.ru
Commentaires.
| Andrey 03/12/12 93 il est nécessaire de contrôler des éléments chauffants d'une puissance de 3 kW. dites-moi comment connecter des triacs au BM8036 via des sorties standard. |
| Egor 03/12/12 95 Téléchargez l'instruction, dont le lien se trouve au tout début de l'article, cette instruction montre tous les schémas nécessaires. N'oubliez pas que des triacs d'une telle puissance doivent être installés sur les radiateurs. |
| Andrey 03/12/12 96 Je ne comprends pas cette instruction. les instructions disent: pour le BM8036, qui n'a pas de triac sur la carte, vous devez connecter des triac de puissance aux sorties XS5-XS12. en Annexe 1 BM8036: Le circuit électrique des triacs est. mais dans l'annexe 2 NB8036, ils ne sont tout simplement pas là. |
| Egor 03/12/12 97 Vous avez donc NM8036 ou BM8036? L'Appendice 1 est BM8036 et l'Appendice 2 est NM8036. Leurs étages de sortie sont évidemment différents. Qu'avez-vous dans les étapes de sortie? Vérifiez les spécifications si la carte n'est pas claire. Combien de canaux? |
| Andrey 12.03.12 98 Je prévois d'acheter BM8036. alors que je comprends tout. avez-vous des triacs dans les étages de sortie du NB8036? les instructions indiquent qu'il n'y a pas de triacs sur la carte BM8036, bien qu'ils soient sur le diagramme. c'est ce qui me trompe. |
| Oui, il y a apparemment une erreur dans les instructions. Vous devriez lire: "Pour NM8036, qui n'a pas de triacs sur la carte ...". NM ne les a vraiment ni dans le circuit ni sur la carte. En ce qui concerne BM, je ne prétends pas juger de ce qui existe et de ce qui n’est pas. Je travaille avec le Minuterie-Thermostat NM8036. |
| Evgeniy 29/03/12 146 Bon après-midi !!! Je n'arrive pas à comprendre comment connecter le NM4411 au NM8036, à quoi dois-je me connecter? |
| Egor 29/03/12 147 L'article montre les contacts du contrôleur auxquels les canaux de charge sont connectés (pour agrandir, cliquez sur l'image). Ces broches doivent être connectées aux entrées NM4411. Chaque NM4411 dispose respectivement de 4 canaux de charge: 4 entrées. J'utilise les 12 canaux du contrôleur, j'ai donc 3 unités NM4411. |
| Eugene 29/03/12 148 NM4411 a le contact X6 - commun ou masse, et avec NM8036, quel contact prendre pour le faisceau? C'est juste que je suis très loin de l'ingénierie radio et encore plus de la lecture de circuits !!! Merci beaucoup pour les réponses claires !!! |
| Egor 29/03/12 149 Commun, masse, moins l'alimentation, GND - tout cela est le même fil. Mon NM4411 commun est connecté au moins de l'alimentation, car c'est le même pour tous les consommateurs. |
| Evgeniy 29/03/12 150 Merci beaucoup !!! |
| Dmitry 02/04/14 626 Pourriez-vous donner un schéma de la carte de circuit imprimé que vous avez sous le NM8036 pour afficher les 12 canaux de contrôle |
| Egor 04.02.14 627 Dessin de la carte https://www.goandsee.ru/_files/plata.jpg Taille de la carte 140 x 96 mm. |
| Dmitry 02/04/14 629 Merci beaucoup |
Avantages et inconvénients du système de contrôle du chauffage Smart Home
Le contrôle du chauffage à l'aide d'une maison intelligente vous permet de réaliser ce qui suit:
- le climat de la maison ou de toute pièce choisie correspondra exactement au sentiment de confort du propriétaire, conformément au programme de fonctionnement des appareils de chauffage choisi par lui;
- le contrôle automatisé du système de chauffage peut réduire considérablement la consommation d'énergie;
- le contrôle intelligent des sous-systèmes domestiques à domicile leur permettra d'être surveillés à distance et de ne pas s'inquiéter d'éventuelles pannes (l'ordinateur réagira en cas de dysfonctionnement).
L'inconvénient de ces technologies est toujours la disponibilité en raison du coût assez élevé de l'équipement et de l'installation du système.
Passer quelques week-ends en hiver à la datcha - quoi de mieux si vous voulez faire une pause dans l'agitation de la ville? Et pour venir dans une maison de campagne, réchauffé à l'avance à une température confortable, et plus encore.
Nous avons déjà expliqué pourquoi il est avantageux d'utiliser un démarreur pour le chauffage à distance d'un chalet d'été avec contrôle via un smartphone ou une tablette. Voyons maintenant comment l'installer vous-même. Ne vous inquiétez pas: vous n'avez pas besoin de l'aide d'un électricien, ni d'outils d'installation, ni de fils, ni de connaissances techniques particulières. Si vous pouvez programmer, par exemple, un four à micro-ondes avec une minuterie de répétition, vous pouvez facilement faire face à l'installation du kit Switching Lite.
Des radiateurs électriques jusqu'à 3 kW peuvent être connectés au relais enfichable intelligent inclus. Ils suffisent amplement pour réchauffer les pièces d'une maison de campagne de taille moyenne en deux à trois heures. Êtes-vous prêt à l'essayer? Commencer!


Schéma de contrôle des appareils de chauffage via Internet dans une maison de campagne
Maison intelligente


Une température confortable et un confort dans la maison sont des éléments importants du bien-être de la maison. L'humidité constante ou, au contraire, l'air desséché par les radiateurs peuvent provoquer une gêne et même provoquer diverses maladies. Pour maintenir un climat optimal, il ne suffit pas toujours d'allumer simplement un chauffage supplémentaire, car le chauffage des locaux est susceptible d'être inégal et l'air sera sec.
Un système de chauffage intelligent pour les maisons et les appartements n'apparaît qu'à première vue comme un luxe inutile, amusant pour les riches. En fait, c'est précisément le complexe automatisé correctement sélectionné qui est capable d'économiser le budget de la famille, tout en adaptant la température et l'humidité de la pièce aux conditions les plus confortables.
informations générales
Un système de chauffage intelligent moderne présente toute une gamme de possibilités combinées dans un seul complexe. Après réglage, il assure la mise en œuvre d'un contrôle indépendant non seulement pour le chauffage dans les locaux, mais aussi pour la ventilation dans la maison, l'alimentation en eau. Comme dans tout système intelligent, toutes les actions sont effectuées à distance à l'aide d'un smartphone ou d'une tablette.
Le chauffage «intelligent» est beaucoup plus efficace et plus économique que n'importe quel système de chauffage standard. Le système «Smart house» peut être programmé de telle sorte que dans chaque pièce de l'habitation son propre régime de température et d'humidité soit constamment maintenu. Après tout, il est possible que vous souhaitiez bien réchauffer la chambre de bébé, la chambre et le salon, mais vous pouvez le laisser plus frais dans la cuisine, le dressing et le couloir.
De plus, il est possible de réduire automatiquement le chauffage la nuit lorsque des températures légèrement plus basses sont confortables pour un sommeil sain et prolongé.
Dans une maison intelligente, vous n'avez pas à payer pour le chauffage pendant votre absence. Pendant que vous êtes au travail, dans un centre commercial ou en visite, le système de chauffage fonctionnera en mode d'économie d'énergie, abaissant la température, et préparera un environnement confortable directement pour votre arrivée. Il suffit pour cela de lui envoyer un message à l'aide du téléphone.
Une large gamme de tels systèmes est présentée sur le marché des équipements intelligents modernes et dans différentes catégories de prix.Vous pouvez acheter un ensemble de gadgets "intelligents" complexes ou séparés, ce qui vous permettra de trouver un compromis dans le rapport qualité-prix.
Avec le système de maison intelligente déjà installé, presque tous les nouveaux modèles de chauffage peuvent être intelligemment intégrés dans le module de commande principal.


SMart Heating en détail
Le chauffage intelligent offre un large éventail de possibilités: des radiateurs contrôlés aux murs chauds qui chauffent l'air de la pièce pendant la saison froide et prennent soin de la fraîcheur de la chaleur. Le chauffage par le sol, les convecteurs intelligents et bien plus encore peuvent être attribués à des gadgets de chauffage «intelligents» dans la maison. Tous les appareils de ce système sont capables de modifier indépendamment la température ambiante pour obtenir un confort maximal.
Le système de contrôle central est un ordinateur général auquel sont connectés tous les appareils et gadgets de la maison, y compris les capteurs de température intérieure et extérieure.
L'utilisateur lui-même définit initialement les indicateurs d'une température confortable pour lui dans les paramètres de l'ordinateur général du système de chauffage. Le système résume les données provenant des capteurs fonctionnels. Lorsqu'une différence de température est détectée avec les paramètres réglés dans le programme, le système intelligent est activé et donne la commande d'ajuster le fonctionnement des éléments de chauffage à air pour atteindre la température optimale dans la pièce.
Lors de l'installation d'un tel système dans une maison, vous devez toujours prendre en compte un certain nombre de facteurs. Souvent, vous pouvez spécifier les caractéristiques générales de votre maison dans les paramètres. Ensuite, l'ordinateur décidera exactement comment réguler la chaleur dans la maison ou l'appartement, à partir des indicateurs donnés. La température ambiante peut être affectée par:
- pourcentage d'humidité de la pièce;
- la qualité du matériau des fenêtres et la qualité de leur installation;
- le niveau d'isolation thermique de la pièce;
- brouillons;
- type de système de chauffage sélectionné.
Lors de la mise en place de la «noyade intelligente», vous devez prendre en compte l'ensemble du tableau, dont l'analyse vous permettra de voir les lacunes et leurs causes. Sinon, vous perdrez grandement la qualité de son travail. En cas de violation de l'isolation de la pièce, avec une fuite de chaleur constante à travers les fissures, le système fonctionnera activement au maximum, en essayant de maintenir et de maintenir le climat spécifié. Bien sûr, le système de chauffage automatisé fera face à la tâche, mais pour cela, il devra dépenser des ressources énergétiques supplémentaires, ce qui affectera considérablement le prix des factures de services publics à la fin du mois.


Variétés de systèmes de chauffage intelligents
Il existe plusieurs options pour l'automatisation du chauffage. Il peut s'agir de gadgets intelligents séparés pouvant être montés indépendamment, en suivant les instructions, ou de systèmes sérieux associés à une chaudière à gaz ou électrique.
La première option est parfaite pour un appartement ou une petite maison avec chauffage déjà installé. Ce complexe comprend généralement un thermostat, qui est monté au centre de la pièce. Il mesure et analyse la température, après quoi il envoie un signal pour réguler l'apport de chaleur au radiateur. Le thermostat radio intégré à la vanne mécanique peut être proportionnel ou à deux positions. Le premier fournit un changement en douceur de la température de l'air à la température, tandis que la puissance des éléments chauffants est régulée en fonction de la différence entre la température réelle et la température réglée. L'un à deux positions fonctionne à un rythme différent en fonction des changements du climat de la pièce.
Un système de chaudière complet agit comme un générateur d'échange de chaleur. Pour réguler l'apport de chaleur, un module de contrôle du chauffage est installé, qui analyse la température à l'intérieur et à l'extérieur. Sur la base des données reçues, il contrôle le débit de gaz vers le brûleur. La chaufferie est contrôlée à l'aide d'une automatisation en fonction des conditions météorologiques, qui surveille de manière sensible les changements dans l'environnement extérieur.
L'automatisation en fonction des conditions météorologiques est l'un des éléments clés d'un système de chauffage intelligent de haute qualité.Le capteur externe corrèle la température à l'extérieur de la pièce et celle à l'intérieur, après quoi il établit indépendamment le mode de fonctionnement.
Le régulateur contrôle le chauffage des locaux, réagissant instantanément aux changements de température à l'extérieur de la pièce. Cela vous permet d'augmenter uniformément la température pendant la saison froide ou d'arrêter de chauffer pendant un dégel à l'extérieur.


Fonctionnement automatisé du système de chauffage
Tous les systèmes de chauffage intelligents existants peuvent être divisés selon le principe de leur fonctionnement. En règle générale, il existe quatre types:
- systèmes filaires;
- travailler sur une chaîne de radio;
- centralisé;
- décentralisé.
Afin de déterminer lequel des systèmes ci-dessus convient à votre maison ou à votre appartement, il est utile de comprendre en détail les spécificités de chacun d'eux. Ainsi, dans un système de chauffage intelligent câblé, tous les capteurs, capteurs, actionneurs et autres équipements sont connectés avec un câble spécial. Le principal avantage d'un tel système est sa plus grande fiabilité. Les signaux des capteurs sont transférés de manière transparente vers le contrôleur général, fournissant toutes les informations collectées. Avec un tel transfert, il n'y a pas d'obstacles ni de retards dans l'émission de la commande à son exécutant. Les signaux sont transmis rapidement, ce qui facilite l'utilisation des systèmes de maison intelligente.


Systèmes de maison intelligente filaire et chauffage
Les systèmes câblés sont multifonctionnels et vous permettent d'intégrer n'importe quel appareil externe dans le circuit. Vous pouvez facilement connecter une «maison intelligente» filaire à des équipements climatiques et de chauffage.
Une longue durée de vie est combinée à une facilité d'entretien. Les équipements intelligents connectés via un seul câble n'ont pas besoin d'alimentations supplémentaires. De plus, il n'est pas nécessaire de remplacer les piles et les appareils rechargeables, ce qui contribue à une maintenance simple et à long terme des appareils.
L'inconvénient du système filaire «maison intelligente» réside dans une installation assez compliquée et longue au stade initial. L'installation de câbles dissimulés nécessite un démontage complet des murs et des planchers. Par conséquent, l'installation d'un tel système de chauffage sera raisonnable si vous prévoyez une révision majeure ou si vous construisez simplement une maison. Il sera presque impossible d'installer un tel système dans un appartement avec une nouvelle rénovation ou dans une maison construite clé en main avec toutes les communications.
Lors de l'installation d'un système filaire, il est nécessaire de penser à l'avance aux endroits où les interrupteurs et les prises seront installés. Par conséquent, il est dans un premier temps important d'élaborer correctement un projet d'installation pour une installation optimale d'un tel système de chauffage. Le plus souvent, cela nécessite un spécialiste qui a les compétences pour former un projet d'automatisation du chauffage, l'installer et le configurer. N'oubliez pas qu'à la fin, vous devrez installer, connecter et reconstruire le module de commande central pour l'ensemble du système.
Un tel projet global exigera un budget, du temps et des efforts importants pour le mettre en œuvre. L'auto-installation d'un système câblé sans la connaissance d'un électricien n'est pas autorisée.


Système de chauffage intelligent sans fil
Dans le système domestique intelligent sans fil, tous les appareils connectés au système communiquent entre eux via un canal radio. La connexion en direct minimise le câblage tout en maintenant l'intégrité du mur et la conception générale du bâtiment.
L'installation d'un tel système ne nécessite pas la préparation d'un projet d'installation unique; il suffit simplement de décrire les endroits où il est prévu d'installer les capteurs, capteurs et actionneurs. Cette fonctionnalité réduit considérablement le coût d'une telle installation Il est à noter que ces systèmes dominent sur le marché moderne des gadgets intelligents pour la maison.
Une méthodologie de configuration simple et un travail intuitif confortable avec l'interface vous permettront d'utiliser librement le système même pour ceux qui éprouvent des difficultés à communiquer avec l'équipement.
Cependant, en plus de nombreux avantages, les systèmes d'automatisation de chauffage domestique sans fil présentent un certain nombre d'inconvénients. Parmi eux, on note la nécessité d'un contrôle obligatoire du niveau d'énergie dans les batteries et / ou accumulateurs alimentant des capteurs et actionneurs indépendants. Et s'il est possible de s'adapter à la nécessité d'un remplacement régulier de la batterie et d'une charge rapide de la batterie, une sécurité de transmission de signal insuffisante peut dégrader considérablement la qualité de l'automatisation. Étant donné que l'échange d'informations se produit sur un canal radio, la communication peut parfois être perdue ou déformée par des interférences. Dans ce cas, l'installation d'un filtre secteur spécial peut aider, qui contrôlera et filtrera les impulsions haute fréquence.
La fonctionnalité limitée du système sans fil peut également effrayer l'utilisateur actif des gadgets «intelligents». Les modèles fonctionnant par radio dans les modèles standard sont limités par des fonctionnalités telles que l'éclairage, les alarmes et les systèmes de climatisation. Il est possible que ces fonctions soient suffisantes pour de nombreux consommateurs, nous n'exagérerons donc pas trop.
Les systèmes de chauffage intelligents sans fil sont donc les plus populaires aujourd'hui. Aujourd'hui, des entreprises de renommée mondiale sont engagées dans la production de tels complexes intelligents: Xiaomi, Redmon, Broadlink Zamel, HDL et quelques autres.


Système de chauffage intelligent centralisé
Le système centralisé est une combinaison de systèmes de «maison intelligente» filaires et sans fil, dans lesquels les appareils sont contrôlés via le contrôleur général. En fait, il s'agit d'un petit ordinateur avec des connecteurs pour connecter des périphériques externes. L'ordinateur général collecte les signaux de tous les gadgets externes, analyse les signaux reçus et envoie des commandes aux actionneurs.
Les avantages de ces modèles incluent la facilité de gestion de tous les sous-systèmes de la maison connectés à un seul centre de contrôle. Pour activer le système, il vous suffit de définir un script dans le contrôleur.
Comme nous l'avons déjà noté, ces systèmes intelligents sont compatibles avec une large gamme de gadgets et d'appareils fonctionnels différents. Parmi les défauts, on note la faible fiabilité et le coût élevé. En cas de panne de l'unité de commande centrale, tout le système cesse de fonctionner.


Décentralisé intelligent- système de chauffage
Le modèle décentralisé est l'opposé du schéma centralisé. Ici, chaque appareil est équipé d'un processeur, d'une mémoire et d'une source d'alimentation. D'où le principal avantage d'un système intelligent décentralisé - la fiabilité la plus élevée possible. En cas de déconnexion d'un ou plusieurs appareils, les autres continueront leur travail autonome.
Le protocole KNX utilisé par ce modèle est l'un des plus compréhensibles et exigés au monde. Si nécessaire, vous pouvez joindre une unité supplémentaire chargée de résoudre les situations non standard.
Le seul inconvénient est la complexité de la configuration de chaque module et gadget connecté à une seule grille. Après tout, chaque capteur et actionneur a sa propre «intelligence» personnelle.


Installation
Lors de la connexion d'un système intelligent, il est tout à fait possible de suivre les instructions détaillées et de tout installer de vos propres mains. Cependant, cette approche peut conduire à un fonctionnement incohérent des gadgets.
Les principaux fabricants de systèmes de chauffage intelligents recommandent fortement, pour un fonctionnement de haute qualité des équipements, d'impliquer dans l'installation et la configuration des spécialistes disposant des qualifications et de l'expérience logicielles appropriées.


En conclusion
Le système de chauffage domestique intelligent est capable de maintenir un climat favorable dans la maison ou l'appartement, à partir des paramètres définis par l'utilisateur. Le contrôle intelligent du chauffage domestique augmente la capacité de contrôler tous les processus familiaux familiers, économisant les ressources et minimisant les coûts des services publics.
Maison intelligente
Sélection du régulateur de chauffage


Exemple de schéma de câblage du contrôleur
Quand devez-vous installer un régulateur de chauffage? Tout d'abord, ce dispositif est nécessaire en cas d'absences fréquentes de la maison ou de l'appartement des résidents. En connectant l'unité électronique à des capteurs de température externes (à l'extérieur et à l'intérieur) et aux bornes de commande de la chaudière, vous pouvez utiliser le logiciel intégré pour configurer un changement automatique de l'intensité du fonctionnement du brûleur.
Comment choisir les régulateurs optimaux pour les systèmes de chauffage? L'option la plus simple est de consulter un spécialiste. Mais il est difficile d'en trouver un en ce moment, car ce produit est relativement nouveau. Par conséquent, il est recommandé d'étudier d'abord indépendamment les principaux paramètres de sélection :
- Lorsque vous comparez un contrôleur pour une chaudière de chauffage, assurez-vous que l'équipement installé a la capacité de se connecter à l'unité de contrôle. Le plus souvent, la chaudière est caractérisée par une commande externe à un ou deux étages. Cela ne s'applique qu'aux modèles à gaz - l'appariement avec un combustible solide est impossible ;
- Le nombre de composants à gérer. Pour un régulateur de chauffage Honeywell, cette valeur peut aller jusqu'à 15, selon le modèle spécifique;
- La présence d'une unité GPS. Comme mentionné ci-dessus - cette fonction permet de contrôler à distance le chauffage ;
- Fréquence des mises à jour logicielles. Le contrôleur moderne des systèmes de chauffage et d'alimentation en eau chaude TRM 32 peut être connecté directement à l'ordinateur. Vous pouvez toujours trouver la dernière version du logiciel sur le site Web du fabricant.
Une fonction supplémentaire consiste à réguler le fonctionnement des composants en fonction du programme de chauffage réglé. Cette possibilité est fournie dans le régulateur de chauffage Aries.
Vous devez également faire attention à l'exactitude des mesures. Dans les modèles professionnels, cet indicateur ne doit pas dépasser ± 0,01 de l'échelle
Applications d'automatisation de pelouse
La pelouse est un beau tapis vert, mais tous ses bienfaits ne sont possibles que grâce à nos efforts. Tonte, arrosage, réensemencement, roulage, formation du sol, chauffage ... ce n'est que grâce à ces processus que la pelouse reste toujours dans une forme de haute qualité.
Ainsi, la pelouse nécessite un arrosage systématique. Il peut être fourni à partir d'un tuyau ou d'un diffuseur ordinaire, mais uniquement au moment d'être au chalet. Que faire s'il fait chaud et ensoleillé toute la semaine et que vous n'arrivez à la datcha que le week-end. Il existe une issue - un système d'irrigation intelligent aidera, qui, soit selon un programme préétabli, soit en fonction de la température extérieure, inclura l'arrosage de la pelouse.
Le problème de l'irrigation est résolu, mais qu'en est-il des espaces verts à l'automne, par exemple, si on veut voir de la verdure, pas la première neige? Ici, nous serons aidés par le chauffage de la pelouse, ce qui empêchera la neige de s'accumuler à la surface du sol.
L'iT500 manque de capacités Pas de problème Salus iT600 peut tout faire et plus
Si vous ne disposez pas de la fonctionnalité de l'iT500 pour contrôler seulement deux zones de chauffage, notre site Web présente un système multi-zone plus fonctionnel (il existe des versions avec et sans fil) Salus iT 600 Smart Home. Eh bien, quelque chose, et ses capacités de contrôle à distance du chauffage (et pas seulement!) Suffiront même pour le consommateur le plus exigeant!
iT 600 Smart Home combine la possibilité de contrôler les planchers d'eau chaude, le contrôle à distance du chauffage à l'aide de thermostats, la commutation unique au niveau du «système de maison intelligente», le changement de température dans chaque pièce à l'aide d'un smartphone avec accès Internet, le contrôle et la gestion de tout appareil électrique appareils dans la maison, connecter des capteurs pour ouvrir les fenêtres et les portes et de nombreuses autres fonctionnalités. Le système a dépassé de loin non seulement ses concurrents dans le domaine de la commande de chauffage à distance, mais a également créé la tendance dans le domaine de l'automatisation et de la distribution de systèmes d'ingénierie pour de nombreuses années à venir!
Attention! La nouvelle gamme de produits Salus iT600 Smart Home est déjà en vente!
Désormais, vous pouvez non seulement contrôler à distance le chauffage, mais également garder la maison et contrôler les appareils électriques!
Acheter système de contrôle de chauffage SALUS iT600
Vous avez maintenant la possibilité d'acheter Salus iT600 Smart Home - une nouvelle ligne d'automatisation pour la Smart Home!
Il s'agit du même système à part entière pour la commande de chauffage à distance via Internet iT600 avec des fonctionnalités supplémentaires:
- application de la passerelle Internet universelle Smart Home UGE600, qui prend désormais en charge jusqu'à 100 appareils sans fil du réseau ZigBee et est utilisée pour remplacer la version de l'année dernière de la passerelle Salus G30.
- contrôle et gestion de divers appareils électriques. connecté à des prises intelligentes Salus SPE600 avec la possibilité de mesurer l'électricité consommée
- connexion et contrôle d'alarmes de sécurité à l'aide de capteurs sans fil pour l'ouverture de portes ou de fenêtres Salus OS600 Door Sensor
- la gestion de votre système est désormais encore plus pratique. grâce à la nouvelle application Salus Smart Home pour smartphones sur iOS et Android, dont l'interface et l'enregistrement des appareils sont devenus beaucoup plus faciles et intuitifs!
Tous les composants du système sont des périphériques sans fil fonctionnant selon la norme de réseau domestique ZigBee moderne, vous pouvez désormais créer des groupes distincts de périphériques qui fonctionnent dans un seul ensemble et auxquels des tâches individuelles peuvent être attribuées.
À l'avenir, les ingénieurs de la société ont l'intention d'étendre les capacités du système de contrôle de la maison intelligente, mais vous pouvez maintenant acheter Salus iT600 Smart Home, en commençant par le strict nécessaire, et construire votre maison intelligente à un prix très attractif!
Et qu'en est-il des propriétaires de systèmes de chauffage obsolètes ?
Tech WiFi 8S est l'un des modèles de thermostats les plus récents et les plus fonctionnels de la société polonaise Tech Controllers (version polonaise du nom Tech Sterowniki), sur la base duquel vous pouvez construire un système de contrôle de chauffage de radiateur multizone pour votre maison. Par exemple, dans une maison de campagne ou dans une maison de campagne, le système de chauffage a été installé il y a de nombreuses années. Naturellement, un peigne distributeur n'était pas fourni, il n'y a pas de mitigeurs à trois voies, il n'y a, en principe, aucune possibilité de contrôler quelque chose. Jusqu'à récemment, le seul moyen de sortir de cette situation était d'installer des têtes thermiques mécaniques sur les radiateurs. Une telle solution a le droit d'exister, mais, d'une part, la précision du contrôle de la température est de plusieurs degrés, et d'autre part, il faut régler ces têtes très thermiques sur chaque radiateur séparément, le matin et le soir. Troublé et gênant. Heureusement, des têtes thermiques électriques à haute précision de mesure sont apparues sur le marché. Tech Controllers est allé encore plus loin et vous propose un système complet qui contrôle les servos thermoélectriques alimentés par batterie sur votre réseau Wi-Fi domestique conformément aux paramètres prédéfinis. Et maintenant, même les propriétaires de systèmes de chauffage obsolètes ont la possibilité de passer un séjour confortable !
Tech WiFi 8S peut contrôler la température dans 8 pièces, chacune pouvant avoir jusqu'à 6 actionneurs thermiques ! En plus de contrôler les entraînements thermoélectriques, le contrôleur peut également contrôler la chaudière : lorsque la température de consigne est atteinte dans toutes les pièces, il éteint la chaudière à l'aide d'un "contact sec".
Acheter système de contrôle de chauffage TECH WiFi-8S
Avantages
La "maison intelligente" a un certain nombre de qualités positives avec un inconvénient sous la forme de son coût. Parmi les avantages figurent le confort et les économies d'énergie. Grâce au système qui contrôle presque tous les appareils et appareils de la maison, y rester devient aussi confortable et confortable que possible. Dans le même temps, le coût de son entretien est réduit, car les systèmes choisissent le programme de travail optimal en fonction de leurs analyses et calculs. Le chauffage et la climatisation de la Smart Home sont programmés de manière à minimiser le coût de leur utilisation.


L'effet d'économie d'énergie se fait sentir dès les premiers jours d'utilisation du système, car les lectures des compteurs diminuent considérablement. La saison de chauffage avec le système Smart Home sera deux fois moins chère que sans elle. Outre le chauffage, la ventilation et la climatisation jouent également un rôle important dans l'influence de ce facteur.
Comment est le système de chauffage Smart Home


Un schéma approximatif du système «maison intelligente»
La conductivité thermique des murs et des plafonds, la qualité des fenêtres, la présence de courants d'air et d'humidité de l'air, le type de système de chauffage et la manière dont la chaleur est fournie affectent le climat intérieur.
Les systèmes de chauffage modernes peuvent être fonctionnellement différents: ce sont des radiateurs classiques et des "planchers chauds" et. Dans les maisons de campagne, des chaudières individuelles sont installées pour chauffer et fournir de l'eau chaude, tandis qu'une chaudière peut être utilisée dans un appartement.
Tout cela peut être contrôlé par un seul système, appelé «maison intelligente». Il s'agit d'une unité informatique de contrôle associée aux appareils électroménagers et aux systèmes de capteurs de température intérieurs et extérieurs. En fonction des informations des capteurs et du mode réglé, un tel système est capable d'abaisser ou d'augmenter la température dans la pièce. De plus, il peut réguler la quantité d'eau chaude prête à être utilisée dans la chaudière.
Caractéristiques de la disposition du chauffage «intelligent»
La chose la plus importante qui puisse être attribuée aux recommandations d'aménagement de systèmes thermiques dans une maison intelligente est l'utilisation d'équipements de contrôle de haute qualité, ainsi que de filtres fiables.
Une filtration efficace du débit de liquide de refroidissement et l'utilisation de mécanismes de contrôle fiables contribuent au fonctionnement précis et sans faille du système.


Même le système le plus automatisé ne peut pas fonctionner normalement sans la présence d'un élément familier et simple - un filtre. Ce point doit être pris en compte lors de la résolution du problème d'automatisation.
Les modules automatisés basés sur des contrôleurs fournissent un haut degré de sensibilité, vous permettent de réguler les processus avec une précision de un pour cent.
Cependant, en l'absence de modules de filtrage, le fonctionnement des régulateurs de débit peut être interrompu après une courte durée de fonctionnement.
Il est recommandé de calculer et de sélectionner avec compétence technique les points d'installation des thermostats (capteurs, capteurs), car un site d'installation correctement sélectionné vous permet d'obtenir l'effet de régulation maximal en général. Des informations sur les points de placement efficaces se trouvent toujours dans le passeport de l'appareil.
Appareils de contrôle du chauffage
Programmateurs et thermostats
Les éléments clés d'un système de contrôle du chauffage sont les thermostats et les programmateurs. Ce sont des appareils électroniques, dans certaines modifications équipés d'un panneau de commande, qui permet de contrôler le fonctionnement de la chaudière. De plus, un tel appareil vous permet de changer de manière synchrone les voyants de deux composants connectés.
De plus, une fonction supplémentaire des programmeurs est le réglage via SMS à partir d'un téléphone portable ou des commandes transmises sur Internet.
Une modification appropriée de cet appareil peut être sélectionnée par un ensemble de caractéristiques de base, qui peuvent inclure:


La gestion via Internet est effectuée de la même manière, uniquement via un canal de communication différent entre le propriétaire et l'unité électronique de la maison.
- communication à distance entre composants à l'aide d'émetteurs radio;
- le fonctionnement des radiateurs (selon les réglages) peut être en mode confortable, normal ou économique ;
- le nombre de circuits connectés peut être augmenté en connectant des modules supplémentaires;
- contrôle du chauffage par téléphone portable;
- transfert de données par SMS, etc.
Ces caractéristiques fonctionnelles rendent les éléments présentés très pratiques et demandés.
Appareils de zone
Ces éléments de commande de chauffage sont installés directement sur les radiateurs et les chaudières. Dans ce cas, la régulation par le système s'effectue via la connexion Internet. Ces appareils sont représentés par des thermostats électroniques. Ils sont capables de modifier la température de l'eau dans chaque batterie ou système dans son ensemble. Les différences entre ces thermostats sont la facilité d'installation et le prix abordable. Dans le même temps, la complexité du dispositif du système est réduite, d'autant plus qu'ils ne nécessitent pas d'armoire de commande séparée. Les dispositifs de zone permettent l'utilisation de plusieurs thermostats connectés à une seule unité de contrôle.
Modules de commande de chauffage à distance
La fonction de commande à distance du réseau de chauffage peut être assurée par des modules spéciaux inclus dans le package avec des vannes d'arrêt et de contrôle et des programmateurs.


Le nombre de fonctions supplémentaires de l'appareil est limité par le nombre de capteurs connectés et de relais exécutifs de l'unité de commande de chauffage électronique elle-même
Organisation du contrôle du chauffage


Sur le marché occidental, le choix des programmeurs et des contrôleurs est plus large - mais ils n'ont généralement pas de localisation russe.
La conductivité thermique des plafonds, des cloisons et des murs, la qualité de leur isolation, le système de chauffage mis en œuvre et le mode de distribution de la chaleur sont tous des composants du climat à l'intérieur du bâtiment. Les radiateurs, les sols chauds, les chaudières, les chaudières jouent ici un rôle important - cela peut être contrôlé avec une seule unité de commande.
Les contrôleurs et les programmeurs aident à personnaliser le fonctionnement de tous les systèmes inclus dans la «maison intelligente», et pas seulement à contrôler le chauffage domestique. La communication entre tous les systèmes s'effectue via des blocs locaux et des relais exécutifs, et leur fonctionnement est surveillé à l'aide de capteurs.
Tous les composants, à leur tour, sont connectés et configurés dans l'unité de commande principale. La liste des systèmes pouvant être connectés dépend du modèle et de la fonctionnalité de ce dernier.








