
L'unité d'allumage de la colonne de gaz en état de fonctionnement évite les urgences, garantit que le brûleur principal est déclenché lorsque le robinet d'eau chaude est ouvert et que la flamme s'éteint après sa fermeture. Il existe plusieurs types de colonnes, classées selon le type d'allumage, différant par la structure interne et le principe de fonctionnement.
Geysers avec allumage piézo
La principale différence entre l'allumage piézoélectrique et les chaudières à écoulement continu à allumage manuel est que le brûleur pilote est allumé au moyen d'un élément piézoélectrique intégré à la structure. Malgré la popularité des distributeurs automatiques, les fabricants nationaux et étrangers produisent toujours des chauffe-eau à gaz avec allumage piézo et un brûleur d'allumage fonctionnant en permanence.
Le principe de fonctionnement est à bien des égards similaire à celui utilisé dans les colonnes, où le brûleur est allumé à partir d'allumettes. Il y a des éléments structurels communs, les mêmes pannes sont rencontrées.
Dispositif d'allumage piézo
La conception contient une mèche d'allumage fonctionnant en permanence. Pour allumer la colonne, vous devez allumer l'allumeur. Pour l'allumage, un élément piézoélectrique est présent dans la structure, constitué d'un bouton d'alimentation connecté à une électrode à étincelle connectée au dispositif brûleur. Lorsque le bouton est enfoncé, une étincelle est produite, frappant le brûleur, allumant le gaz.
Le principe de fonctionnement d'un élément piézoélectrique est associé à la conversion d'énergie mécanique et cinétique en énergie électrique. Lorsqu'elle est pressée, une étincelle est générée suffisamment forte pour allumer le brûleur. L'allumage piézo pour une colonne de gaz échoue souvent. Après 3-4 ans, vous devrez changer l'unité et l'ajuster.
Comment remplacer l'élément piézoélectrique
Symptômes de dysfonctionnement: faible étincelle, allumage après un grand nombre de frappes sur l'élément (normalement cela fonctionne avec 1-2 clics).
Tout d'abord, vous devez essayer de réparer l'allumage piézo. Il arrive qu'un dysfonctionnement soit causé par des pannes du câble porteur de courant. Déconnectez le boîtier du haut-parleur pour voir la cause du problème. Après cela, ils appuient plusieurs fois sur le bouton d'allumage piézo et suivent la direction de l'étincelle.
Il y a un ressort à gaz dans le tuyau d'alimentation du brûleur d'allumage. Une fonction supplémentaire est de recevoir une étincelle d'un piézo. Le ressort doit être plié vers l'électrode.
Si les changements n'ont pas aidé, il n'y a pas d'étincelle, lors du changement d'emplacement des électrodes, la situation ne change pas, l'élément piézoélectrique de la colonne de gaz doit être remplacé. La clé peut être facilement retirée. Selon le modèle, le boîtier contient un contre-écrou ou plusieurs boulons. Le fil de l'électrode est replié en retirant la borne. Les travaux avec certaines compétences prennent de 10 à 15 minutes.
Ce qui est bien dans l'alimentation du chauffe-eau à gaz au lieu des piles
Le chauffe-eau à gaz dans de nombreuses femmes a remplacé l'approvisionnement en eau centralisé. Le fait est que les services publics, lorsqu'ils utilisent le chauffage individuel de l'eau, sont beaucoup moins chers que si vous payez l'eau chaude séparément. Un autre avantage de l'installation d'un tel appareil est que vous ne dépendez pas du service d'eau et que vous pouvez recevoir de l'eau à tout moment qui vous convient, par exemple, vous n'avez pas peur de couper l'eau chaude en été.
Auparavant, les chauffe-eau à gaz étaient assez dangereux et peu pratiques à utiliser. Ils pourraient exploser s'ils sont mal utilisés et enflammés par des allumettes.


L'alimentation électrique du chauffe-eau à gaz se caractérise par une bonne compacité et une longue durée de vie.
Les chauffe-eau à gaz modernes ont dans leur conception de nombreux fusibles et capteurs qui, en cas de panne, éteindront l'appareil et vous informeront du dysfonctionnement. La fonction d'allumage automatique est également un atout majeur. Un tel dispositif électronique est capable d'allumer un brûleur à colonne de gaz par simple pression d'un bouton.
Malheureusement, la plupart des chauffe-eau à gaz ne fonctionnent pas sur secteur, mais sur piles. D'une part, c'est un plus, car le fonctionnement du chauffe-eau ne dépend pas de la disponibilité de l'électricité dans la maison, donc, s'ils "vous prennent la lumière", vous pouvez toujours utiliser de l'eau chaude. Cependant, en moyenne, les bonnes batteries ne durent que 1 à 1,5 an et les options moins chères le sont encore moins. Par conséquent, les propriétaires de tels appareils ont un élément de plus, pas le moins cher, dans la liste des coûts.
Si vous voulez profiter d'une telle bénédiction de la civilisation comme l'allumage électronique, mais que vous ne voulez pas en même temps acheter des piles coûteuses chaque année, vous pouvez les remplacer par un bloc d'alimentation secteur. Bien sûr, dans ce cas, le fonctionnement du chauffe-eau à gaz dépendra de l'électricité, mais vous pouvez économiser beaucoup de temps et d'argent.
Allumage électrique pour chauffe-eau à gaz
Présent dans les chaudières entièrement automatiques. Le principe de fonctionnement d'un chauffe-eau à gaz continu avec allumage électrique élimine le besoin d'une mèche constamment allumée. Le brûleur principal s'allume immédiatement. La source d'électricité est un réseau domestique de 220 W, des batteries ou un hydrogénérateur intégré.
L'allumage électronique automatique du geyser se produit lorsque le robinet d'alimentation en eau chaude est ouvert. Après la fermeture du point ECS, le brûleur s'éteint de lui-même.
Allumage de la batterie
Le dispositif de l'unité électronique pour l'allumage des chauffe-eau à gaz est utilisé dans les chauffe-eau entièrement automatiques. Dans la configuration d'usine, les batteries sont utilisées comme batteries.
L'allumage électronique d'un chauffe-eau à gaz fonctionne comme suit:
- la tige dans le réducteur d'eau a des pattes spéciales reliées à l'allumage électrique;
- lorsque l'eau chaude sanitaire est activée, la membrane appuie sur la tige, ouvre la vanne de gaz et donne en même temps un signal pour générer une étincelle;
- après l'allumage de la flamme, le générateur d'étincelles alimenté par batterie est éteint.
La puissance de la batterie présente un inconvénient majeur. Le remplacement des éléments est requis tous les six mois. Si vous le souhaitez, vous pouvez installer un adaptateur et connecter l'enceinte à une alimentation domestique via celui-ci. Cette solution éliminera le besoin de remplacement constant et fréquent de la batterie.
Allumage à partir d'un hydrogénérateur
Dans les colonnes de la nouvelle génération, les batteries ont été remplacées par une turbine. Les geysers avec un hydrogénérateur sont allumés en raison de la production de courant électrique par conversion d'énergie mécanique.
Le chauffe-eau fonctionne en mode complètement autonome, mais présente plusieurs inconvénients:
- sensibilité à la pression et à la qualité de l'eau;
- dépendance d'un fonctionnement ininterrompu à un entretien régulier.
Une étincelle d'un générateur hydrodynamique n'est produite que lorsque la pression de l'eau est suffisamment élevée. À une pression de 0,3-0,5 atm. la colonne automatique des batteries s'allume normalement et le chauffe-eau à turbine ne démarre tout simplement pas. Pour assurer le fonctionnement stable de l'appareil à allumage hydrodynamique, il est nécessaire d'utiliser une pompe de surpression et un système de traitement de l'eau qui comprend plusieurs degrés de purification.
Le principe de fonctionnement de la colonne sur piles
Tous les chauffe-eau fonctionnent de la même manière - en peu de temps, ils doivent réchauffer l'eau courante de l'échangeur de chaleur à la température réglée. Les différences apparaissent dans les systèmes d'allumage et de protection.
Dans les colonnes alimentées par batterie, une étincelle est créée automatiquement lorsque la vanne d'eau chaude est ouverte. L'étincelle est alimentée par deux piles D.
La mèche du chauffe-eau à gaz ne brûle pas en continu - elle s'éteint immédiatement après la mise en marche du brûleur principal. La colonne a un capteur de débit d'eau. Lorsque la vanne est ouverte, elle fonctionne et ferme le circuit électrique, fournissant une tension aux actionneurs.
En conséquence, la vanne d'alimentation en gaz du brûleur principal s'ouvre, une étincelle se forme. Le gaz commence à brûler et à chauffer l'eau courante. Lorsque le robinet est fermé, le débit d'eau s'arrête. Le capteur de débit d'eau coupe l'alimentation en gaz.
Toutes les enceintes doivent être équipées des capteurs suivants:
- détermination du tirage de la cheminée;
- contrôle de la pression dans le tuyau d'alimentation;
- présence d'une flamme.
De plus, un capteur de température d'eau d'écoulement maximum et une soupape de sécurité de surpression peuvent être installés.
Qu'est-ce qu'un capteur d'ionisation de flamme à colonne
- électrode d'ionisation;
- capteur photo.
Le principe de fonctionnement est basé sur le fait que dans le processus de combustion dans des colonnes de gaz, une ionisation de flamme ou la production de courant ionique est créée. La quantité d'énergie est directement proportionnelle à l'intensité de la combustion. Un rapport incorrect du mélange gaz-air, un dépôt de poussière, un amortissement du brûleur principal déclencheront le capteur. En bloquant l'alimentation en gaz, les fuites de gaz sont évitées si le brûleur s'éteint spontanément.
Comment éclairer correctement la colonne
L'allumage est effectué comme suit:
- le bouton d'alimentation en gaz est serré;
- après 10-15 secondes, la touche piézoélément est enfoncée ou une allumette allumée est allumée (selon le type d'allumage);
- la mèche s'enflamme;
- après 20 secondes supplémentaires, le bouton d'alimentation en gaz est relâché.
Le chauffe-eau à gaz à allumage électrique se met en marche indépendamment lorsque vous ouvrez le robinet d'eau chaude. La mise en marche doit être silencieuse. Pops, un fonctionnement prolongé du générateur d'étincelles indique un dysfonctionnement.
L'unité d'allumage de la colonne de gaz en état de fonctionnement évite les urgences, garantit que le brûleur principal est déclenché lorsque le robinet d'eau chaude est ouvert et que la flamme s'éteint après sa fermeture. Il existe plusieurs types de colonnes, classées selon le type d'allumage, différant par la structure interne et le principe de fonctionnement.
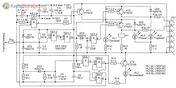
Diagramme schématique
Le schéma du dispositif de commande est illustré à la Fig. 1, et le schéma de sa connexion avec la colonne est montré à la Fig. 2, où SF1 est un micro-interrupteur qui se déclenche lorsque le robinet d'eau chaude est ouvert et qu'il y a dans la colonne, SF2 est un interrupteur thermique qui se déclenche lorsque la température d'eau autorisée est dépassée, SF3 est un interrupteur thermique pour la commande de traction système.
En figue. 2 montre également la couleur des fils qui correspondent aux broches du connecteur côté haut-parleur. Les vannes à gaz de la colonne sont commandées par les éléments logiques DD1.3 et DD1.4 dont les signaux sont respectivement amplifiés par les transistors VT2 et VT3. Le nœud sur l'élément DD1.2 réagit à la résistance de la flamme, dont le capteur standard est une électrode située dans la chambre de combustion.
Grâce à la résistance du fil haute résistance le reliant au bloc, indiquée sur le schéma Rnp, l'électrode est connectée à l'entrée inférieure (broche 12) de l'élément logique DD1.2 selon le schéma. La même entrée est connectée au plus de la tension d'alimentation via la résistance R5, qui forme un diviseur de tension avec la résistance de flamme.
En l'absence de flamme, les niveaux de tension logiques sont élevés aux deux entrées de l'élément DD1.2, par conséquent, le niveau de tension à sa sortie est faible. Lorsque la flamme est allumée, sa résistance est bien inférieure à la résistance de la résistance R5 et le niveau logique de la tension à l'entrée inférieure (broche 12) de l'élément DD1.2 est faible et à la sortie il est élevé.
Les diodes VD1 et VD2 limitent l'amplitude des impulsions haute tension qui peuvent être dirigées vers le détecteur de flamme par des décharges d'étincelles se produisant à proximité, enflammant la flamme.
Le condensateur C3 est nécessaire pour supprimer de manière fiable les éventuelles interférences à l'entrée de l'élément DD1.2.La capacité de ce condensateur doit être d'au moins 0,01 μF (déterminée expérimentalement).
Sur les portes logiques DD2.2 et DD2.3, la gâchette "urgence" est montée. Lorsque la tension d'alimentation est activée, le circuit R8C6 forme une impulsion qui définit le déclencheur dans un état avec un niveau de tension élevé à la sortie de l'élément DD2.3 et l'entrée inférieure de l'élément DD1.1 qui lui est connecté selon le circuit (broche 2).
Le circuit R1R4C1, après la mise sous tension, retarde de 5 à 6 s le réglage d'un niveau haut à l'entrée supérieure (broche 1) de l'élément DD1.1 en fonction du circuit, et tout ce temps le niveau à sa production reste faible.
Cela retarde pendant un temps spécifié l'ouverture du transistor VT1 et l'alimentation en tension d'alimentation des émetteurs des transistors VT2 et VT3, pendant lequel les vannes à gaz de la colonne restent fermées, et la bobine de relais K1 est mise hors tension, ce qui interdit le fonctionnement de l'unité d'allumage. Après avoir éteint la colonne, le condensateur C1 sera déchargé à travers la résistance R1 et l'unité de retard de mise en marche sera à nouveau prête à fonctionner.
La capacité du condensateur C1 étant faible, il parvient à se décharger en 1 ... 2 s. Il n'est pas nécessaire de prendre des mesures supplémentaires pour accélérer sa décharge.
L'état du déclencheur "urgence" décrit ci-dessus reste inchangé pendant le fonctionnement normal de la colonne. Si le déclencheur est commuté dans l'état opposé, le niveau en sortie de l'élément DD2.3 deviendra bas, et en sortie de l'élément DD1.1 haut, ce qui fermera le transistor VT1. La colonne sera bloquée.


Figure. 1. Schéma de l'unité d'allumage.
Sur l'élément DD2.1, un noeud est réalisé qui règle la durée maximale d'allumage de la flamme lorsque la colonne est allumée, ainsi que le temps après lequel son extinction sera enregistrée pendant le fonctionnement.
Si la flamme ne s'enflamme pas dans les 10 ... 12 s après l'ouverture du robinet d'eau chaude (5 ... 6 s après le démarrage de l'allumage), elle donne un signal à la gâchette "urgence" qui bloque le fonctionnement du colonne.
Immédiatement après l'ouverture du robinet d'eau chaude, c'est-à-dire lorsque la tension d'alimentation est appliquée à l'unité, il n'y a naturellement pas de flamme. À la sortie de l'élément DD1.2 - un niveau bas, et à la sortie de l'élément DD1.3 - haut. À travers la résistance R9, le condensateur C5 commence à se charger.
Si pendant 10 ... 12 s la flamme n'est pas allumée, la tension aux bornes de ce condensateur atteindra un niveau logiquement élevé et le niveau à la sortie de l'élément DD2.1 deviendra bas.
Cela fera passer la bascule "d'urgence" dans un état de bas niveau à la sortie de l'élément DD2.3. Cette sortie étant connectée à l'entrée inférieure (broche 2) de l'élément DD1.1, la sortie de ce dernier sera mise à un niveau haut, ce qui fermera le transistor VT1 et désactivera tous les actionneurs de la colonne: la soupape d'alimentation en gaz, la soupape d'allumage et le relais K1 éteindront le dispositif d'allumage. La colonne sera bloquée.
Si le gaz de la colonne de travail s'éteint, un niveau bas sera immédiatement établi à la sortie de l'élément DD1.2, élevé à la sortie de l'élément DD1.3 et bas à la sortie de l'élément DD1.4. Le transistor VT2 se fermera, fermant la vanne principale d'alimentation en gaz, et VT3 s'ouvrira, fournissant une tension à la vanne d'allumage et à la bobine de relais K1.
Le relais allumera le dispositif d'allumage, c'est-à-dire que l'appareil essaiera de rallumer le gaz. Le condensateur C5 commencera à se charger via la résistance R9. Si après 10 ... 12 s la flamme n'apparaît pas, la tension sur le condensateur C5 atteindra le niveau de commutation de l'élément DD2.1 et un niveau bas sera réglé à la sortie de l'élément DD2.3, qui sera bloquer le fonctionnement de la colonne.
Figure. 2. Schéma de connexion à la colonne.
Le circuit VD3R2R3 est nécessaire pour la décharge rapide du condensateur C5, de sorte que cette unité du délai d'arrêt de la colonne lorsque la flamme s'éteint est à nouveau prête à fonctionner 1 à 2 s après la fermeture de l'eau. Après coupure de courant, la tension à la cathode de la diode VD3 devient inférieure à la tension à son anode, de sorte que la diode s'ouvre et le condensateur C5 est rapidement déchargé à travers la résistance R3.
Allumage électrique pour chauffe-eau à gaz
Présent dans les chaudières entièrement automatiques. Le principe de fonctionnement d'un chauffe-eau à gaz continu avec allumage électrique élimine le besoin d'une mèche constamment allumée. Le brûleur principal s'allume immédiatement. La source d'électricité est un réseau domestique de 220 W, des batteries ou un hydrogénérateur intégré.
L'allumage électronique automatique du geyser se produit lorsque le robinet d'alimentation en eau chaude est ouvert. Après la fermeture du point ECS, le brûleur s'éteint de lui-même.
Allumage de la batterie
Le dispositif de l'unité électronique pour l'allumage des chauffe-eau à gaz est utilisé dans les chauffe-eau entièrement automatiques. Dans la configuration d'usine, les batteries sont utilisées comme batteries.
L'allumage électronique d'un chauffe-eau à gaz fonctionne comme suit:
- la tige dans le réducteur d'eau a des pattes spéciales reliées à l'allumage électrique;
- lorsque l'eau chaude sanitaire est activée, la membrane appuie sur la tige, ouvre la vanne de gaz et donne en même temps un signal pour générer une étincelle;
- après l'allumage de la flamme, le générateur d'étincelles alimenté par batterie est éteint.
La puissance de la batterie présente un inconvénient majeur. Le remplacement des éléments est requis tous les six mois. Si vous le souhaitez, vous pouvez installer un adaptateur et connecter l'enceinte à une alimentation domestique via celui-ci. Cette solution éliminera le besoin de remplacement constant et fréquent de la batterie.
Allumage à partir d'un hydrogénérateur
Dans les colonnes de la nouvelle génération, les batteries ont été remplacées par une turbine. Les geysers avec un hydrogénérateur sont allumés en raison de la production de courant électrique par conversion d'énergie mécanique.
Le chauffe-eau fonctionne en mode complètement autonome, mais présente plusieurs inconvénients:
- sensibilité à la pression et à la qualité de l'eau;
- dépendance d'un fonctionnement ininterrompu à un entretien régulier.
Une étincelle d'un générateur hydrodynamique n'est produite que lorsque la pression de l'eau est suffisamment élevée. À une pression de 0,3-0,5 atm. la colonne automatique des batteries s'allume normalement et le chauffe-eau à turbine ne démarre tout simplement pas. Pour assurer le fonctionnement stable de l'appareil à allumage hydrodynamique, il est nécessaire d'utiliser une pompe de surpression et un système de traitement de l'eau qui comprend plusieurs degrés de purification.
Qu'est-ce qu'un capteur d'ionisation de flamme à colonne
- électrode d'ionisation;
- capteur photo.
Le principe de fonctionnement est basé sur le fait que dans le processus de combustion dans des colonnes de gaz, une ionisation de flamme ou la production de courant ionique est créée. La quantité d'énergie est directement proportionnelle à l'intensité de la combustion. Un rapport incorrect du mélange gaz-air, un dépôt de poussière, un amortissement du brûleur principal déclencheront le capteur. En bloquant l'alimentation en gaz, les fuites de gaz sont évitées si le brûleur s'éteint spontanément.
Comment éclairer correctement la colonne
L'allumage est effectué comme suit:
- le bouton d'alimentation en gaz est serré;
- après 10-15 secondes, la touche piézoélément est enfoncée ou une allumette allumée est allumée (selon le type d'allumage);
- la mèche s'enflamme;
- après 20 secondes supplémentaires, le bouton d'alimentation en gaz est relâché.
Le chauffe-eau à gaz à allumage électrique se met en marche indépendamment lorsque vous ouvrez le robinet d'eau chaude. La mise en marche doit être silencieuse. Pops, un fonctionnement prolongé du générateur d'étincelles indique un dysfonctionnement.
S'il n'y a pas d'alimentation en eau chaude dans votre maison ou si vous éteignez constamment l'eau chaude, la vie devient complètement inconfortable. Mais ce n'est pas une raison pour renoncer à une douche chaude lors d'une fraîche soirée d'automne, n'est-ce pas? Ce problème peut être résolu en installant une colonne de gaz, comme le font de nombreux utilisateurs. Mais comment fonctionne un tel chauffe-eau miniature et peut-il faire face à sa tâche?
Nous parlerons de tout cela en détail dans notre publication - nous considérons ici le principe de fonctionnement de la colonne de gaz, les schémas de son appareil. Il se concentre également sur les principaux dysfonctionnements des équipements et les moyens d'y faire face. Le matériel présenté est complété par des illustrations visuelles, des schémas et des vidéos.
La structure générale de la colonne ménage
Le geyser est un chauffe-eau à circulation. Cela signifie que l'eau la traverse et se réchauffe en cours de route. Mais, avant de procéder à l'analyse de l'agencement d'un chauffe-eau domestique au gaz pour chauffer l'eau, nous rappelons que son installation et son remplacement sont associés à un système d'alimentation en gaz centralisé.
Par conséquent, il est impératif de soumettre les documents au service gazier de votre région avec la demande correspondante.Vous pouvez lire les normes et les documents nécessaires dans nos autres articles, et passons maintenant à l'appareil.
Différents modèles de chauffe-eau à gaz diffèrent entre eux, mais la structure générale d'un chauffe-eau à gaz domestique ressemble à ceci:
- Brûleur à gaz.
- Allumeur / système d'allumage.
- Hotte d'extraction et raccordement de cheminée.
- Tuyau de cheminée.
- La chambre de combustion.
- Ventilateur (sur certains modèles).
- Échangeur de chaleur.
- Tuyau d'alimentation en gaz.
- Nœud d'eau.
- Buses d'arrivée d'eau.
- Sortie eau chaude.
- Panneau avant avec contrôleur.
L'élément central de la colonne est brûleur à gaz, dans lequel la combustion du gaz est maintenue, ce qui contribue au chauffage de l'eau. Le brûleur est installé dans le corps, il recueille les produits de combustion chauds dont le but est de chauffer l'eau.
Comment fonctionne un chauffe-eau à gaz?
Faisons connaissance avec le principe de fonctionnement d'une colonne de gaz sous la forme d'un algorithme simple:
- lorsque l'eau s'écoule à travers l'ensemble d'eau, la membrane se déforme et remonte la tige reliée à la soupape de gaz;
- puis la vanne ouvre l'alimentation en gaz du brûleur principal;
- le gaz est enflammé à partir d'une électrode ou d'un allumeur, brûle et chauffe l'eau qui s'écoule à travers les tuyaux de l'échangeur de chaleur;
- le débit d'eau chauffée est fourni au robinet par le tuyau de dérivation gauche;
- les produits de combustion de gaz sont évacués par la cheminée ou la hotte d'extraction - il existe une différence fondamentale entre les colonnes ouvertes et fermées, qui sera décrite en détail ci-dessous.
En même temps, la puissance de la flamme et la puissance du débit d'eau à travers la colonne peuvent être réglées à l'aide des commandes sur le panneau avant.
Voyons maintenant de plus près comment le brûleur est allumé et comment l'unité d'eau déjà mentionnée y est connectée.
Méthode d'allumage au gaz
En général, les chauffe-eau à gaz sont basés sur trois méthodes d'allumage au gaz. Comme on peut le voir sur le diagramme, dans les trois cas, la réaction de l'unité d'eau (grenouille) sert de signal pour allumer le brûleur principal.
Il existe trois méthodes d'allumage:
- en utilisant un élément piézoélectrique;
- à partir de batteries;
- de la rotation de la turbine hydraulique.
Allumage avec élément piézoélectrique - il s'agit d'un allumage manuel, et suppose la présence d'un bouton sur le panneau avant. En appuyant sur le bouton, l'élément piézoélectrique se ferme, ce qui allume l'allumeur. Il allume à son tour le brûleur principal après un signal de la tige, qui est déplacé par la membrane d'eau avec une pression d'eau active.
L'allumeur continue de brûler avec une petite flamme jusqu'à ce qu'il soit éteint manuellement. Cela conduit à une consommation de gaz accrue et à une formation de tartre accrue dans les tuyaux. L'un des chauffe-eau instantanés à gaz à allumage manuel est Bosch Therm 4000 O W 10-2 P.
Les geysers de certains modèles fonctionnent sur batteries... Dans ce cas, l'allumage se produit à partir d'une étincelle électrique après le signal de la tige. Ainsi, au lieu d'un allumeur, des électrodes sont présentes ici, qui allument directement le brûleur à gaz principal.
Mais les piles doivent être changées en moyenne une fois tous les 10 mois, et avec une utilisation constante - une fois tous les 2 mois, afin qu'il n'y ait pas de circonstances imprévues. L'un de ces haut-parleurs alimentés par batterie est le Zanussi GWH 10 Fonte Glass La Spezia.
Parfois, l'allumage se produit à partir de la rotation turbines hydrauliques (avec débit d'eau). L'allumage se produit également à partir d'une étincelle électrique, mais les batteries n'ont pas besoin d'être changées, car la turbine elle-même génère de l'électricité pendant l'écoulement de l'eau.
Mais pour le fonctionnement de la turbine hydraulique, une pression élevée dans les tuyaux est nécessaire, au moins 0,3 bar. Toutes les maisons ne subissent pas ce genre de pression. En Russie et dans d'autres pays de la CEI, il n'est pas conseillé d'acheter de telles colonnes en raison de la pression d'eau instable. Un exemple d'un tel modèle est le chauffe-eau à gaz Bosch Therm 6000 O WRD 15-2 G, qui est nettement plus cher que les deux modèles ci-dessus.
Dispositif d'assemblage d'eau de colonne
Le dispositif de l'unité d'eau présente un intérêt particulier. Sa structure peut être vue dans le diagramme ci-dessous, les légendes détaillées sont en dessous du diagramme. Le reste des éléments désignés est utilisé pour les fixations.
Les principaux détails de travail sont Stock et diaphragme, sous l'influence de laquelle il se déplace lorsque l'écoulement de l'eau commence dans la partie inférieure. La tige ouvre la soupape et permet au gaz de s'écouler dans le brûleur, qui est ensuite allumé.
Un autre élément de travail est boule de PVC, qui sert de fusible. Il coupe le flux de gaz lors de chutes de pression soudaines dans les conduites d'eau - chocs hydrauliques, dont nous parlerons également plus tard.
Type de chambre de combustion
Selon la conception des chambres de combustion, il existe deux types de colonnes de gaz: ouvertes et fermées.
Colonnes avec chambre de combustion ouverte avoir un accès en plein air au brûleur et les produits de combustion entrent dans la hotte.
Ces modèles sont plus simples que les modèles turbocompressés, qui seront discutés ci-dessous, leur fonctionnement est presque silencieux et dans la plupart des cas, ils ne nécessitent pas d'électricité. Cependant, en raison de la connexion ouverte entre la chambre de combustion et la pièce, la pollution de l'air dans la pièce est possible si la hotte fonctionne mal.
Colonnes avec chambre de combustion fermée sont turbocompressés. La chambre de combustion qui s'y trouve est hermétiquement fermée, en plus des canaux d'injection et de sortie d'air. Il y est pompé par un ventilateur à travers des tuyaux coaxiaux et sort par la cheminée avec les produits de combustion.
Ces colonnes sont généralement entièrement automatisées, elles ne disposent pas de commandes manuelles et les capteurs de poussée et de température qu'elles contiennent sont plus sensibles. Ces enceintes sont « modernes » et plus sécurisées.
Les illustrations ci-dessus montrent une colonne de gaz avec une chambre de combustion fermée. À titre de comparaison, dans l'illustration suivante, vous pouvez voir la disposition de deux types d'enceintes côte à côte. Vous trouverez de nombreux éléments similaires avec eux, mais le principe d'élimination des produits de combustion est sensiblement différent.
Comment connecter une alimentation électrique pour un chauffe-eau à gaz
Le processus de création d'une alimentation n'est pas aussi simple que vous pourriez le penser. Par conséquent, si vous n'êtes pas sûr de vos capacités, vous pouvez acheter un bloc prêt à l'emploi dans la boutique en ligne.
Pour le moment, le choix de tels appareils est très large. Ici vous pouvez trouver des produits d'entreprises nationales, des modèles de fabricants étrangers et des produits électriques chinois. Bien sûr, la dernière option en provenance de Chine est la plus économique en termes d'acquisition, mais ce n'est pas un fait qu'une telle alimentation fonctionnera pour vous pendant longtemps.


Pour connecter l'alimentation électrique du chauffe-eau à gaz, vous devez tout faire selon les instructions
Si vous décidez d'acheter une alimentation 3 volts prête à l'emploi au lieu de piles, vous devez comprendre comment la connecter correctement. C'est une tâche tout à fait simple que vous pouvez gérer, même si vous n'avez aucune expérience des travaux électriques.
Comment connecter l'alimentation électrique au chauffe-eau à gaz au lieu de batteries:
- Retirez le compartiment à piles de l'enceinte. Il se détache généralement très facilement dans votre main.
- Connectez les bornes du bloc aux bornes du boîtier de batterie. Il est très important d'observer la polarité des contacts.
- Branchez l'alimentation électrique. Utilisez la colonne comme avant.
Comme vous pouvez le voir, la méthode de remplacement des piles par une unité prête à l'emploi est très simple. L'essentiel ici est de suivre les instructions à la lettre et de suivre attentivement tous ses points.
Principales caractéristiques des haut-parleurs
Parlons maintenant des aspects de l'utilisation pratique de la colonne. L'une des principales caractéristiques - performance... Elle est directement corrélée à la puissance, qui est indiquée en kW et indique le volume d'eau chauffée à 25°C par minute.
Les caractéristiques sont généralement indiquées dans le passeport de l'appareil. Une colonne ordinaire chauffe 10 à 20 litres d'eau à 25 ° C par minute, bien que cette valeur puisse fluctuer considérablement.
Une autre caractéristique des enceintes modernes est modulation de puissance... Il montre comment la puissance de la colonne peut changer en fonction du débit d'eau et est mesurée en pourcentage de la puissance initiale.
Pour la modulation, les colonnes sont équipées de raccords spéciaux avec une membrane, qui modifie l'alimentation en gaz du brûleur en fonction du débit. La modulation est considérée comme normale dans la plage de 40 à 100 % de la puissance de l'appareil.
Propriétés physiques de l'élément piézoélectrique
Les matériaux piézoélectriques sont intrinsèquement assez simples et se caractérisent par seulement deux grandeurs physiques: la constante diélectrique et le module piézoélectrique. La capacité de l'élément piézoélectrique dépend de la première valeur, et la charge électrique qui se forme sur les électrodes après qu'une certaine force leur a été appliquée dépend du module piézoélectrique.
En piézocéramique, trois modules sont utilisés pour décrire le procédé, en fonction de l'emplacement de la force agissant par rapport à la polarité de l'axe de l'élément piézoélectrique.


L'effet le plus prononcé se manifeste dans le module d33, dans lequel le premier chiffre de l'index indique la direction de l'axe polaire le long de l'axe Z du système de coordonnées traditionnel, et le second indique la direction de la force agissant le long du même axe . De ce fait, un élément piézoélectrique avec un module d33 dépasse considérablement la valeur des combinaisons avec d'autres directions.
L'effet piézoélectrique direct du module est mesuré en unités de coulomb / newton (K / N). C'est cette valeur qui caractérise le matériau à partir duquel il est fabriqué. Indépendamment de la force appliquée et de la taille de l'élément lui-même, lorsqu'une force de 1 newton est appliquée, la même charge sera formée sur les électrodes.
Pour déterminer la tension aux électrodes, il existe une formule: U = q / C, dans laquelle, à son tour, q = F d33. On peut voir à partir de cette formule que, contrairement à une charge, la tension dépendra de la taille de l'élément piézoélectrique, puisque la capacité C est liée à la surface des électrodes et à la distance entre elles. Si nous prenons comme exemple la capacité d'un briquet conventionnel égale à 40 picofarads (pF), alors une force appliquée de 1 N donnera une tension de 6 V.En conséquence, si la force augmente à 1000 N (100 kg), alors la tension résultante sera déjà de 6 kV.
Capteurs de sécurité et leur signification
Un chauffe-eau à gaz peut être dangereux, car il est connecté simultanément aux conduites d'eau et de gaz, dont chacun, individuellement, peut constituer une menace.
En cas de problème d'alimentation en gaz ou en eau, capteurs de sécurité éteignez la colonne et des vannes spéciales couperont l'alimentation en eau ou en gaz.
Habituellement, les chauffe-eau à gaz peuvent résister à une tension allant jusqu'à 10-12 bars, ce qui est 20 à 50 fois plus élevé que la pression habituelle dans les tuyaux. De tels sauts soudains sont possibles avec le soi-disant coup de bélier.
Mais si la pression est inférieure à 0,1-0,2 bar, la colonne ne pourra pas fonctionner. Vous devez étudier attentivement les instructions et les caractéristiques avant d'acheter afin de comprendre si la colonne est optimisée pour une faible pression d'eau dans les tuyaux des pays de la CEI et si elle fonctionnera correctement. Et vice versa - résistera-t-il à des chutes de pression soudaines, ce qui, hélas, n'est pas rare non plus dans nos conditions.
En général, un chauffe-eau à gaz moderne contient de nombreux capteurs de sécurité. Tous, en cas de panne, peuvent être remplacés.
Vous trouverez plus de détails sur le but et l'emplacement des capteurs dans le tableau ci-dessous.
| Nom du capteur | Emplacement et fonction du capteur |
| Capteur de tirage de cheminée | Situé en haut de l'appareil, reliant la colonne à la cheminée. Éteint la colonne en l'absence de tirage dans la cheminée |
| Robinet de gaz | Situé dans le tuyau d'alimentation en gaz. Éteint la colonne lorsque la pression du gaz baisse |
| Capteur d'ionisation | Situé dans la caméra de l'appareil. Éteint l'appareil si la flamme s'éteint lorsque le gaz est allumé. |
| Détecteur de flamme | Situé dans la caméra de l'appareil. Coupe le gaz si la flamme n'apparaît pas après l'allumage |
| Soupape de décharge | Situé sur l'arrivée d'eau. Coupe l'eau à pression élevée dans le pipeline |
| Capteur de débit | Arrêtera la colonne si l'eau cesse de couler du robinet ou si l'alimentation en eau est coupée |
| capteur de température | Situé sur les tubes de l'échangeur de chaleur.Bloque le fonctionnement du brûleur en cas de surchauffe importante de l'eau afin d'éviter les dommages et les brûlures (il fonctionne principalement à + 85 ° C et plus) |
| Capteur basse pression | Ne permet pas à la colonne de s'allumer à une pression d'eau réduite dans les tuyaux. |
Les principaux avantages et caractéristiques des poêles à allumage électrique
De nombreux consommateurs ont l'habitude d'utiliser des allumettes ou des briquets pour allumer leurs produits anciens mais toujours assez fiables du siècle dernier. Aujourd'hui, presque tous les modèles de cuisinières à gaz modernes sont équipés d'un dispositif d'allumage mécanique ou automatique, de sorte que la méthode obsolète est considérée comme un rudiment. Les acheteurs doivent être conscients que cette fonctionnalité n'affecte pas le coût final du produit.
Parmi les avantages des poêles à allumage électrique, les experts notent les nuances suivantes:
- Maintenant, l'utilisateur n'a pas besoin d'acheter des allumettes avec un stock ou de rechercher un briquet fiable qui peut fonctionner pendant longtemps - il est beaucoup plus pratique d'utiliser un tel poêle.
- L'allumage automatique vous protège des éventuelles brûlures dues aux éclairs de gaz.
- Si l'utilisateur utilise un produit électrique similaire depuis longtemps, s'habituer au contrôle d'une cuisinière à gaz à allumage automatique sera rapide.
Parmi les qualités négatives, il n'y en a qu'une: si la lumière est soudainement éteinte, ce qui arrive assez souvent dans certaines régions de la Russie, vous ne pourrez pas allumer le gaz, cette fonction ne fonctionne pas sans tension dans le réseau, donc une boîte d'allumettes doit être conservée en stock.
Problèmes de base et comment les résoudre
Parlant de la structure et des principes de fonctionnement d'un chauffe-eau à gaz domestique, ainsi que des capteurs intégrés, il convient de mentionner brièvement les pannes et les dysfonctionnements possibles. Ici, nous ne nous attarderons pas sur la réparation complète ou le remplacement de la colonne, mais passerons rapidement en revue tous les éléments énumérés dans la description du brûleur et décrirons leurs problèmes, ainsi que comment les résoudre de nos propres mains.
Comme mentionné, l'élément de colonne principal est - brûleur à gaz... Souvent, le brûleur s'éteint en raison de l'activation des capteurs de sécurité, que nous avons déjà mentionnés. Les problèmes courants qui mènent à ce scénario sont encrassement de l'échangeur de chaleur suie et tartre.
Cause faible pression — formation d'échelle dans les tuyaux de l'échangeur de chaleur. Dans ce cas, vous devez retirer l'échangeur de chaleur et rincer les tuyaux avec des liquides détartrants spéciaux.
Si la combustion du gaz ne se produit pas complètement, ou si la colonne est utilisée pendant une longue période, elle s'accumule dans la chambre suie de l'extérieur, ce qui réduit considérablement la conductivité thermique et la qualité du chauffage de l'eau.
Pour en savoir plus sur les causes de la basse pression et les subtilités du nettoyage, veuillez suivre ce lien.
Si la vanne de gaz ne s'ouvre pas en raison de la basse pression de l'eau d'alimentation, vous devez retirer filtre, vérifiez à quel point il est obstrué et, si nécessaire, rincez. Si la pression de l'eau ou du gaz est insuffisante, vous devrez contacter le service public approprié.
Si l'eau coule directement de la colonne, cela signifie que l'étanchéité est rompue dans les tuyaux. Il est nécessaire de les démonter et de remplacer les éléments d'étanchéité. Si nécessaire, les tuyaux eux-mêmes devront être remplacés.
Séparément, il convient de rappeler membrane d'eau défectueuse... Si la colonne fonctionne pendant une longue période, la membrane de l'unité d'eau s'use et sa sensibilité diminue considérablement. Il cesse de répondre à une faible pression d'eau et, par conséquent, ne donne pas de signal indiquant que le brûleur doit être allumé. Dans le meilleur des cas, il devrait être changé tous les 5 à 6 ans.
parfois le problème est aussi dans le stock, qui se déplace par la membrane, il peut également être remplacé si nécessaire, car il existe des kits de réparation spéciaux pour cela.
Afin de mieux comprendre l'appareil de votre modèle de geyser, vous devez étudier attentivement le mode d'emploi et le passeport de l'objet.Cela vous fera non seulement gagner du temps et des tracas, mais en soi améliorera votre compréhension du fonctionnement de l'appareil.
Conclusions et vidéo utile sur le sujet
Pour consolider la compréhension de la structure de la colonne de gaz, vous pouvez regarder une vidéo de revue, qui explique en détail l'emplacement de tous les éléments de la colonne à l'aide d'un exemple en direct:
Dans cet article, nous avons étudié le dispositif d'un chauffe-eau domestique à gaz, le principe de son fonctionnement. Ensuite, nous avons examiné le travail des principaux éléments. Et connaissant les principaux composants et éléments de l'équipement à gaz, les capteurs de son système de sécurité, vous pouvez diagnostiquer vous-même une panne. Et si la cause du dysfonctionnement est la contamination d'éléments structurels individuels, effectuez votre propre service de la colonne de gaz.
Souhaitez-vous compléter le matériel ci-dessus avec des recommandations utiles ou poser des questions que nous n'avons pas couvertes ici? Demandez conseil à nos experts et aux autres visiteurs du site - le formulaire de commentaires se trouve ci-dessous.
Affichage des messages: 6