Ici vous découvrirez:
- Lorsque vous avez besoin d'un contrôleur
- Fonctions du contrôleur solaire
- Fonctionnement du contrôleur de charge de la batterie
- Caractéristiques de l'appareil
- Les types
- Options de sélection
- Méthodes de connexion des contrôleurs
- Contrôleur maison: caractéristiques, accessoires
- Comment puis-je remplacer certains composants
- Principe d'opération
Le contrôleur de charge de la batterie solaire est un élément obligatoire du système d'alimentation des panneaux solaires, à l'exception des batteries et des panneaux eux-mêmes. De quoi est-il responsable et comment le fabriquer soi-même?
Lorsque vous avez besoin d'un contrôleur
L'énergie solaire est encore limitée (au niveau des ménages) à la création de panneaux photovoltaïques de puissance relativement faible. Mais quelle que soit la conception du convertisseur photoélectrique solaire-courant, cet appareil est équipé d'un module appelé contrôleur de charge de batterie solaire.
En effet, l'installation de photosynthèse à la lumière solaire comprend une batterie rechargeable, qui stocke l'énergie reçue du panneau solaire. C'est cette source d'énergie secondaire qui est principalement desservie par le contrôleur.
Ensuite, nous comprendrons l'appareil et les principes de fonctionnement de cet appareil, et parlerons également de la façon de le connecter.
Lorsque la batterie est à sa charge maximale, le contrôleur régulera l'alimentation en courant, la réduisant à la quantité requise de compensation pour l'autodécharge de l'appareil. Si la batterie est complètement déchargée, le contrôleur déconnectera toute charge entrante vers l'appareil.
La nécessité de cet appareil peut se résumer aux points suivants:
- Chargement de la batterie en plusieurs étapes;
- Réglage de l'allumage / extinction de la batterie lors du chargement / déchargement de l'appareil;
- Connexion de la batterie à la charge maximale;
- Connexion de charge à partir de photocellules en mode automatique.
Le contrôleur de charge de batterie pour les appareils solaires est important en ce que l'exécution de toutes ses fonctions en bon état de fonctionnement augmente considérablement la durée de vie de la batterie intégrée.
Comment connecter un contrôleur de charge solaire?
Cet appareil peut être situé à l'intérieur de l'onduleur ou il peut également s'agir d'un outil séparé.
Lorsque vous envisagez de vous connecter, vous devez prendre en compte les caractéristiques de tous les composants de la centrale électrique. Par exemple, U ne doit pas être supérieur à celui avec lequel le contrôleur peut fonctionner.
L'installation doit être effectuée dans un endroit où il n'y aura pas d'humidité. Vous trouverez ci-dessous les options de connexion de deux types courants de contrôleurs solaires.
Connexion MPPT
Cet appareil est suffisamment puissant et se connecte d'une certaine manière. Aux extrémités des fils avec lesquels il est connecté, il y a des cosses en cuivre avec des pinces. Les tampons moins attachés au contrôleur doivent être équipés d'adaptateurs, de fusibles et d'interrupteurs. Une telle solution évitera les pertes d'énergie et rendra la centrale solaire plus sûre. La tension sur les panneaux solaires doit correspondre à la tension du contrôleur.

Avant de mettre le dispositif mppt dans le circuit, mettez les interrupteurs des contacts en position «off» et retirez les fusibles. Tout cela se fait selon l'algorithme suivant:
- Embrayez les tampons de la batterie et du contrôleur.
- Fixez les panneaux solaires au contrôleur.
- Fournir une mise à la terre.
- Mettre un capteur surveillant le niveau de température sur l'appareil de contrôle.
Lors de l'exécution de cette procédure, assurez-vous que la polarité des contacts est correcte. Lorsque tout est terminé, mettez l'interrupteur en position «ON» et insérez les fusibles.Le bon fonctionnement sera perceptible si les informations sur la charge sont affichées sur l'écran du contrôleur.
Connexion du panneau solaire au contrôleur PWM
Pour ce faire, suivez un algorithme de jointure simple:
- Connectez le câble de la batterie avec les tampons du contrôleur pwm.
- Pour un fil avec une polarité «+», vous devez inclure un fusible de protection.
- Connectez les fils du SB au régulateur de charge solaire.
- Connectez une ampoule de 12 volts aux bornes de charge du contrôleur.


Observez les marquages lors de la connexion. Sinon, les appareils risquent de se casser. Ne connectez pas l'onduleur aux contacts de l'appareil de surveillance. Il doit s'accrocher aux contacts de la batterie.
Fonctions du contrôleur solaire
Le module électronique, appelé contrôleur de batterie solaire, est conçu pour exécuter diverses fonctions de surveillance pendant le processus de charge / décharge de la batterie solaire.


Cela ressemble à l'un des nombreux modèles existants de contrôleurs de charge pour panneaux solaires. Ce module appartient au développement du type PWM
Lorsque la lumière du soleil tombe sur la surface d'un panneau solaire installé, par exemple, sur le toit d'une maison, les photocellules de l'appareil transforment cette lumière en courant électrique.
L'énergie résultante, en fait, pourrait être envoyée directement à la batterie de stockage. Cependant, le processus de charge / décharge de la batterie a ses propres subtilités (certains niveaux de courants et de tensions). Si nous négligeons ces subtilités, la batterie tombera simplement en panne dans un court laps de temps.
Afin de ne pas avoir de si tristes conséquences, un module appelé contrôleur de charge pour une batterie solaire est conçu.
En plus de surveiller le niveau de charge de la batterie, le module surveille également la consommation d'énergie. En fonction du degré de décharge, le circuit du contrôleur de charge de la batterie solaire régule et règle le niveau de courant requis pour la charge initiale et ultérieure.


En fonction de la capacité du contrôleur de charge de la batterie solaire, les conceptions de ces appareils peuvent avoir des configurations très différentes.
En général, en termes simples, le module offre une «vie» sans soucis à la batterie, qui s'accumule périodiquement et libère de l'énergie vers les appareils consommateurs.
Contrôleurs de batterie PWM
Les contrôleurs de charge de batterie solaire de type PWM, dont l'abréviation est dérivée de la modulation de largeur d'impulsion, sont considérés comme plus avancés et plus efficaces sur le plan technologique. Traduit en russe, cet appareil appartient à la catégorie PWM, c'est-à-dire qu'il utilise la modulation de largeur d'impulsion du courant.
La fonction principale de l'appareil est d'éliminer les problèmes résultant d'une charge incomplète. Le niveau complet est atteint en pouvant abaisser le courant lorsqu'il atteint sa valeur maximale. La charge devient plus longue, mais l'effet est beaucoup plus élevé.


Le contrôleur fonctionne comme suit. Avant d'entrer dans l'appareil, le courant électrique entre dans le composant de stabilisation et le circuit de séparation résistif. Dans cette section, les potentiels de la tension d'entrée sont égalisés, protégeant ainsi le contrôleur lui-même. La limite de tension d'entrée peut différer selon le modèle.
En outre, les transistors de puissance sont activés, limitant le courant et la tension aux valeurs réglées. Ils sont contrôlés par une puce utilisant une puce pilote. Après cela, la tension de sortie des transistors acquiert des paramètres normaux, appropriés pour charger la batterie. Ce circuit est complété par un capteur de température et un pilote. Le dernier composant agit sur le transistor de puissance, qui régule la puissance de la charge connectée.
Fonctionnement du contrôleur de charge de la batterie
En l'absence de lumière solaire sur les photocellules de la structure, celle-ci est en mode veille.Une fois que les rayons sont apparus sur les éléments, le contrôleur est toujours en mode veille. Il ne s'allume que si l'énergie stockée du soleil atteint 10 volts en équivalent électrique.


Dès que la tension atteint ce chiffre, l'appareil s'allume et commence à fournir du courant à la batterie via la diode Schottky. Le processus de charge de la batterie dans ce mode se poursuivra jusqu'à ce que la tension reçue par le contrôleur atteigne 14 V. Si cela se produit, alors des changements se produiront dans le circuit du contrôleur pour une batterie solaire de 35 watts ou toute autre. L'amplificateur ouvrira l'accès au MOSFET et les deux autres, les plus faibles, seront fermés.
Cela arrêtera de charger la batterie. Dès que la tension chute, le circuit revient à sa position d'origine et la charge se poursuit. Le temps alloué pour cette opération au contrôleur est d'environ 3 secondes.
Sélection du régulateur de charge pour les fonctions requises
Dans le monde moderne, dans un effort pour augmenter l'efficacité, l'autonomie et l'efficacité du contrôle de l'information, les contrôleurs de charge solaire appliquent également des exigences pour fournir diverses fonctions, en fonction du lieu d'application du contrôleur.
Les fonctions les plus demandées dans un contrôleur de charge sont:
- Détection automatique de la tension nominale des panneaux solaires et des batteries 12V / 24V / 36V / 48V, etc.
- Affichage pour afficher les lectures et la facilité de réglage;
- La possibilité de définir manuellement les paramètres du contrôleur;
- Disponibilité de ports de communication pour connecter un écran externe ou un ordinateur, en tenant compte de l'accès à distance. Ports tels que RS232, USB, interfaces Ethernet pour la communication avec d'autres appareils;
- Prise en charge de divers types de batteries;
- Protections intégrées: surcharge, surcharge, court-circuit;
- Un autodiagnostic complet et une protection électronique peuvent empêcher les dommages dus à une mauvaise installation ou à des erreurs système;
- Capteurs externes pour la température, le courant, etc.;
- Relais pour contrôler d'autres appareils;
- Minuteries intégrées pour déconnecter la charge;
- Journal électronique des paramètres du contrôleur.
Le régulateur de charge solaire doit être sélectionné en fonction des fonctions requises.
6. Sélection du contrôleur par le type de régulation de tension et de courant. PWM et MPPT.
En termes de régulation du courant et de la tension, les contrôleurs modernes peuvent être divisés en deux types principaux de PWM et MPPT.
1) contrôleurs PWM.
2) contrôleurs MPPT.
Une description détaillée de la technologie est mieux vue dans les articles contrôleurs PWM, contrôleurs MPPT, quelle est la différence entre les contrôleurs PWM et MPPT.
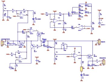
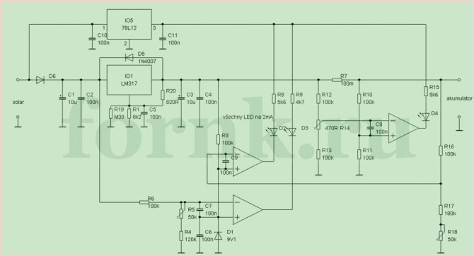
Caractéristiques de l'appareil
Faible consommation d'énergie au repos. Le circuit a été conçu pour les batteries au plomb-acide de taille petite à moyenne et consomme un faible courant (5 mA) lorsqu'il est inactif. Cela prolonge la durée de vie de la batterie.
Composants facilement disponibles. L'appareil utilise des composants conventionnels (pas SMD) qui peuvent être facilement trouvés dans les magasins. Rien n'a besoin d'être flashé, la seule chose dont vous avez besoin est un voltmètre et une alimentation réglable pour régler le circuit.
La dernière version de l'appareil. Il s'agit de la troisième version de l'appareil, donc la plupart des erreurs et des lacunes présentes dans les versions précédentes du chargeur ont été corrigées.
Régulation de tension. L'appareil utilise un régulateur de tension parallèle afin que la tension de la batterie ne dépasse pas la norme, généralement 13,8 volts.
Protection contre les sous-tensions. La plupart des chargeurs solaires utilisent une diode Schottky pour se protéger contre les fuites de batterie vers le panneau solaire. Un régulateur de tension shunt est utilisé lorsque la batterie est complètement chargée.L'un des problèmes de cette approche est les pertes de diode et, par conséquent, son échauffement. Par exemple, un panneau solaire de 100 watts, 12V, fournit 8A à la batterie, la chute de tension aux bornes de la diode Schottky sera de 0,4V, c'est-à-dire la dissipation de puissance est d'environ 3,2 watts. Il s'agit, d'une part, de pertes, et d'autre part, la diode aura besoin d'un radiateur pour évacuer la chaleur. Le problème est que cela ne fonctionnera pas pour réduire la chute de tension, plusieurs diodes connectées en parallèle réduiront le courant, mais la chute de tension restera ainsi. Dans le schéma ci-dessous, au lieu des diodes conventionnelles, des mosfets sont utilisés, donc la puissance n'est perdue que pour la résistance active (pertes résistives).
À titre de comparaison, dans un panneau de 100 W lors de l'utilisation de mosfets IRFZ48 (KP741A), la perte de puissance n'est que de 0,5 W (à Q2). Cela signifie moins de chaleur et plus d'énergie pour les batteries. Un autre point important est que les mosfets ont un coefficient de température positif et peuvent être connectés en parallèle pour réduire la résistance.


Le diagramme ci-dessus utilise quelques solutions non standard.
Mise en charge. Aucune diode n'est utilisée entre le panneau solaire et la charge, à la place il y a un mosfet Q2. Une diode dans le mosfet permet au courant de circuler du panneau vers la charge. Si une tension significative apparaît sur Q2, alors le transistor Q3 s'ouvre, le condensateur C4 est chargé, ce qui oblige l'ampli-op U2c et U3b à ouvrir le mosfet de Q2. Maintenant, la chute de tension est calculée selon la loi d'Ohm, c'est-à-dire I * R, et c'est beaucoup moins que s'il y avait une diode là-bas. Le condensateur C4 est périodiquement déchargé par la résistance R7 et Q2 se ferme. Si un courant circule depuis le panneau, la CEM d'auto-induction de l'inducteur L1 force immédiatement Q3 à s'ouvrir. Cela se produit très souvent (plusieurs fois par seconde). Dans le cas où le courant va au panneau solaire, Q2 se ferme, mais Q3 ne s'ouvre pas, car la diode D2 limite l'auto-induction EMF de la self L1. La diode D2 peut être évaluée pour un courant de 1A, mais lors des tests, il s'est avéré qu'un tel courant se produit rarement.
Le trimmer VR1 règle la tension maximale. Lorsque la tension dépasse 13,8 V, l'amplificateur opérationnel U2d ouvre le mosfet de Q1 et la sortie du panneau est "court-circuitée" à la masse. De plus, l'amplificateur opérationnel U3b désactive Q2 et ainsi de suite. le panneau est déconnecté de la charge. Ceci est nécessaire car Q1, en plus du panneau solaire, "court-circuite" la charge et la batterie.
Gestion des mosfets à canal N. Pour piloter les mosfets Q2 et Q4, il faut plus de tension que celle utilisée dans le circuit. Pour ce faire, l'ampli-op U2 avec un cerclage de diodes et de condensateurs crée une tension VH accrue. Cette tension est utilisée pour alimenter U3, dont la sortie sera une surtension. Un tas de U2b et D10 assurent la stabilité de la tension de sortie à 24 volts. Avec cette tension, il y aura une tension d'au moins 10 V à travers la grille-source du transistor, de sorte que la génération de chaleur sera faible. Habituellement, les mosfets à canal N ont une impédance beaucoup plus faible que ceux à canal P, c'est pourquoi ils ont été utilisés dans ce circuit.
Protection contre les sous-tensions. Les amplificateurs opérationnels Mosfet Q4, U3a avec cerclage externe des résistances et des condensateurs, sont conçus pour la protection contre les sous-tensions. Ici, Q4 est utilisé non standard. La diode mosfet fournit un flux constant de courant dans la batterie. Lorsque la tension est supérieure au minimum spécifié, le mosfet est ouvert, ce qui permet une petite chute de tension lors du chargement de la batterie, mais plus important encore, il permet au courant de la batterie de circuler vers la charge si la cellule solaire ne peut pas fournir une puissance de sortie suffisante. Un fusible protège contre les courts-circuits côté charge.
Ci-dessous, des images de la disposition des éléments et des cartes de circuits imprimés.
Configuration de l'appareil. Lors de l'utilisation normale de l'appareil, le cavalier J1 ne doit pas être inséré! La LED D11 est utilisée pour le réglage.Pour configurer l'appareil, connectez une alimentation réglable aux bornes «charge».
Réglage de la protection contre les sous-tensions Insérez le cavalier J1. Dans l'alimentation, réglez la tension de sortie sur 10,5 V. Tourner le trimmer VR2 dans le sens antihoraire jusqu'à ce que la LED D11 s'allume. Tournez légèrement VR2 dans le sens des aiguilles d'une montre jusqu'à ce que le voyant s'éteigne. Retirez le cavalier J1.
Réglage de la tension maximale Dans l'alimentation, réglez la tension de sortie sur 13,8 V. Tourner le trimmer VR1 dans le sens des aiguilles d'une montre jusqu'à ce que la LED D9 s'éteigne. Tournez lentement VR1 dans le sens antihoraire jusqu'à ce que la LED D9 s'allume.
Le contrôleur est configuré. N'oubliez pas de retirer le cavalier J1!
Si la capacité de l'ensemble du système est petite, les mosfets peuvent être remplacés par un IRFZ34 moins cher. Et si le système est plus puissant, les mosfets peuvent être remplacés par un IRFZ48 plus puissant.
Essai
Comme prévu, il n'y a eu aucun problème avec la décharge. La charge de la batterie était suffisante pour charger la tablette, la bande LED était également allumée et à une tension de seuil de 10V, la bande s'est éteinte - le contrôleur a éteint la charge afin de ne pas décharger la batterie en dessous d'un seuil prédéterminé.
Mais avec l'accusation, tout ne s'est pas déroulé comme ça. Au début, tout allait bien, et la puissance maximale selon le wattmètre était d'environ 50W, ce qui est plutôt bien. Mais vers la fin de la charge, la bande connectée en tant que charge a commencé à clignoter fortement. La raison est claire même sans oscilloscope - les deux BMS ne sont pas très amicaux l'un avec l'autre. Dès que la tension sur l'une des cellules atteint le seuil, le BMS déconnecte la batterie, ce qui entraîne la déconnexion de la charge et du contrôleur, puis le processus est répété. Et étant donné que les tensions de seuil sont déjà définies dans le contrôleur, la deuxième carte de protection n'est essentiellement pas nécessaire.
J'ai dû revenir au plan "B" - pour ne mettre que la carte d'équilibrage sur la batterie, laissant le contrôle de charge au contrôleur. La planche d'équilibre 3S ressemble à ceci:
Le bonus de cet équilibreur est également qu'il est 2 fois moins cher.
La conception s'est avérée encore plus simple et plus belle - l'équilibreur a pris sa place «légitime» sur le connecteur d'équilibrage de la batterie, la batterie est connectée au contrôleur via le connecteur d'alimentation. Dans l'ensemble, cela ressemble à ceci:


Il n'y avait plus de surprises. Lorsque la tension sur la batterie est passée à 12,5 V, la puissance consommée par les panneaux a chuté à presque zéro et la tension a augmenté au maximum «à vide» (22 V), c.-à-d. la charge ne va plus.


La tension aux bornes des 3 cellules de la batterie à la fin de la charge était de 4,16 V, 4,16 V et 4,16 V, ce qui donne un total de 12,48 V, il n'y a pas de plaintes concernant le contrôle de charge, ainsi que sur l'équilibreur.
Les types
Allumé éteint
Ce type d'appareil est considéré comme le plus simple et le moins cher. Sa seule et principale tâche est de couper l'alimentation de la batterie lorsque la tension maximale est atteinte pour éviter la surchauffe.
Cependant, ce type présente un certain inconvénient, qui est un arrêt trop précoce. Après avoir atteint le courant maximal, il est nécessaire de maintenir le processus de charge pendant quelques heures, et ce contrôleur l'éteindra immédiatement.
En conséquence, la charge de la batterie sera de l'ordre de 70% du maximum. Cela affecte négativement la batterie.


PWM
Ce type est un marche / arrêt avancé. La mise à niveau est qu'il dispose d'un système de modulation de largeur d'impulsion (PWM) intégré. Cette fonction permettait au contrôleur, lorsqu'il atteignait la tension maximale, de ne pas couper l'alimentation en courant, mais de réduire sa force.
Pour cette raison, il est devenu possible de charger presque complètement l'appareil.


MRRT
Ce type est considéré comme le plus avancé à l'heure actuelle. L'essence de son travail repose sur le fait qu'il est capable de déterminer la valeur exacte de la tension maximale pour une batterie donnée. Il surveille en permanence le courant et la tension dans le système.En raison de la réception constante de ces paramètres, le processeur est capable de maintenir les valeurs de courant et de tension les plus optimales, ce qui vous permet de créer une puissance maximale.
Si nous comparons le contrôleur MPPT et PWN, l'efficacité du premier est supérieure d'environ 20 à 35%.


Trois principes de la construction de contrôleurs de charge
Selon le principe de fonctionnement, il existe trois types de contrôleurs solaires. Le premier type et le plus simple est un appareil marche / arrêt. Le circuit d'un tel appareil est un comparateur le plus simple qui allume ou éteint le circuit de charge en fonction de la valeur de tension aux bornes de la batterie. C'est le type de contrôleur le plus simple et le moins cher, mais la manière dont il génère la charge est la moins fiable. Le fait est que le contrôleur désactive le circuit de charge lorsque la limite de tension aux bornes de la batterie est atteinte. Mais cela ne charge pas complètement les canettes. Le maximum ne dépasse pas 90% de la charge par rapport à la valeur nominale. Une telle pénurie constante de charge réduit considérablement les performances de la batterie et sa durée de vie.


Caractéristique courant-tension du module solaire
Le deuxième type de contrôleurs - ce sont des appareils construits sur le principe de PWM (modulation de largeur d'impulsion). Ce sont des dispositifs plus complexes, dans lesquels, en plus des composants de circuits discrets, il existe déjà des éléments de la microélectronique. Les appareils basés sur PWM (anglais - PWM) chargent les batteries par étapes, en choisissant les modes de charge optimaux. Cet échantillonnage est effectué automatiquement et dépend de la profondeur de décharge des batteries. Le contrôleur augmente la tension tout en diminuant simultanément l'ampérage pour s'assurer que la batterie est complètement chargée. Le gros inconvénient du contrôleur PWM est des pertes notables en mode de charge de la batterie - jusqu'à 40% sont perdus.


PWM - contrôleur
Le troisième type est les contrôleurs MPPT, c'est-à-dire fonctionnant sur le principe de la recherche du point de puissance maximale du module solaire. Pendant le fonctionnement, les appareils de ce type utilisent la puissance maximale disponible pour n'importe quel mode de charge. Par rapport aux autres, les appareils de ce type fournissent environ 25 à 30% d'énergie en plus pour charger les batteries que les autres appareils.


MPPT - contrôleur
La batterie est chargée avec une tension inférieure à celle des autres types de contrôleurs, mais avec une intensité de courant plus élevée. L'efficacité des appareils MPPT atteint 90% - 95%.
Options de sélection
Il n'y a que deux critères de sélection:
- Le premier point très important est la tension d'entrée. Le maximum de cet indicateur doit être supérieur d'environ 20% de la tension en circuit ouvert de la batterie solaire.
- Le deuxième critère est le courant nominal. Si le type PWN est sélectionné, son courant nominal doit être supérieur au courant de court-circuit de la batterie d'environ 10%. Si MPPT est choisi, sa principale caractéristique est la puissance. Ce paramètre doit être supérieur à la tension de l'ensemble du système multipliée par le courant nominal du système. Pour les calculs, la tension est prise avec des batteries déchargées.
Méthodes de connexion des contrôleurs
Compte tenu du sujet des connexions, il convient de le noter tout de suite: pour l'installation de chaque appareil individuel, une caractéristique est le travail avec une série spécifique de panneaux solaires.
Ainsi, par exemple, si un contrôleur est utilisé qui est conçu pour une tension d'entrée maximale de 100 volts, une série de panneaux solaires doit produire une tension ne dépassant pas cette valeur.


Toute centrale solaire fonctionne selon la règle de l'équilibre entre les tensions de sortie et d'entrée du premier étage. La limite de tension supérieure du contrôleur doit correspondre à la limite de tension supérieure du panneau
Avant de connecter l'appareil, il est nécessaire de déterminer le lieu de son installation physique. Selon les règles, le lieu d'installation doit être choisi dans des zones sèches et bien ventilées. La présence de matériaux inflammables à proximité de l'appareil est exclue.
La présence de sources de vibrations, de chaleur et d'humidité à proximité immédiate de l'appareil est inacceptable. Le site d'installation doit être protégé des précipitations atmosphériques et de la lumière directe du soleil.
Technique de connexion des modèles PWM
Presque tous les fabricants de contrôleurs PWM exigent une séquence exacte de dispositifs de connexion.


La technique de connexion des contrôleurs PWM avec des périphériques n'est pas particulièrement difficile. Chaque carte est équipée de bornes étiquetées. Ici, il vous suffit de suivre la séquence des actions.
Les périphériques doivent être connectés conformément aux désignations des bornes de contact:
- Connectez les fils de la batterie aux bornes de la batterie de l'appareil conformément à la polarité indiquée.
- Activez le fusible de protection directement au point de contact du fil positif.
- Sur les contacts du contrôleur destinés au panneau solaire, fixez les conducteurs sortant des panneaux solaires des panneaux. Respectez la polarité.
- Connectez une lampe de test de la tension appropriée (généralement 12 / 24V) aux bornes de charge de l'appareil.
La séquence spécifiée ne doit pas être violée. Par exemple, il est strictement interdit de connecter des panneaux solaires en premier lieu lorsque la batterie n'est pas connectée. Par de telles actions, l'utilisateur court le risque de «brûler» l'appareil. Ce document décrit plus en détail le schéma de montage des cellules solaires avec une batterie.
De plus, pour les contrôleurs de la série PWM, il est inacceptable de connecter un onduleur de tension aux bornes de charge du contrôleur. L'onduleur doit être connecté directement aux bornes de la batterie.
Procédure de connexion des appareils MPPT
Les exigences générales pour l'installation physique de ce type d'appareil ne diffèrent pas des systèmes précédents. Mais la configuration technologique est souvent quelque peu différente, car les contrôleurs MPPT sont souvent considérés comme des appareils plus puissants.


Pour les contrôleurs conçus pour des niveaux de puissance élevés, il est recommandé d'utiliser des câbles de grandes sections, équipés de terminaisons métalliques, au niveau des connexions du circuit de puissance.
Par exemple, pour les systèmes à forte puissance, ces exigences sont complétées par le fait que les fabricants recommandent de prendre un câble pour les lignes de raccordement électrique conçu pour une densité de courant d'au moins 4 A / mm2. C'est-à-dire, par exemple, pour un contrôleur avec un courant de 60 A, un câble est nécessaire pour se connecter à une batterie d'une section d'au moins 20 mm2.
Les câbles de connexion doivent être équipés de cosses en cuivre, bien serties avec un outil spécial. Les bornes négatives du panneau solaire et de la batterie doivent être équipées d'adaptateurs de fusibles et d'interrupteurs.
Cette approche élimine les pertes d'énergie et garantit le fonctionnement sûr de l'installation.


Schéma de principe pour connecter un puissant contrôleur MPPT: 1 - panneau solaire; 2 - contrôleur MPPT; 3 - bornier ; 4,5 - fusibles; 6 - interrupteur d'alimentation du contrôleur; 7.8 - bus de masse
Avant de connecter des panneaux solaires à l'appareil, assurez-vous que la tension aux bornes correspond ou est inférieure à la tension autorisée à être appliquée à l'entrée du contrôleur.
Connexion de périphériques au périphérique MTTP :
- Placez le panneau et les interrupteurs de batterie en position d'arrêt.
- Retirez le panneau et les fusibles de protection de la batterie.
- Connectez le câble des bornes de la batterie aux bornes du contrôleur de la batterie.
- Connectez les fils du panneau solaire aux bornes du contrôleur marquées du signe approprié.
- Connectez un câble entre la borne de terre et le bus de terre.
- Installez le capteur de température sur le contrôleur conformément aux instructions.
Après ces étapes, vous devez insérer le fusible de batterie précédemment retiré en place et tourner l'interrupteur en position «on». Le signal de détection de batterie apparaît sur l'écran du contrôleur.
Ensuite, après une courte pause (1 à 2 minutes), remplacez le fusible du panneau solaire précédemment retiré et mettez l'interrupteur du panneau en position «marche».
L'écran de l'instrument affichera la valeur de tension du panneau solaire. Ce moment témoigne du succès de la mise en service de la centrale solaire.
Comment connecter les contrôleurs PWM
La condition générale de connexion, obligatoire pour tous les régulateurs, est leur conformité avec les cellules solaires utilisées. Si l'appareil doit fonctionner avec une tension d'entrée de 100 volts, à la sortie du panneau, elle ne doit pas dépasser cette valeur.
Avant de connecter l'équipement de contrôle, il est nécessaire de sélectionner l'emplacement d'installation. La pièce doit être sèche, avec une bonne ventilation, tous les matériaux inflammables doivent en être retirés à l'avance, ainsi que les causes d'humidité, de chaleur excessive et de vibrations doivent être éliminées. Fournit une protection contre les rayons ultraviolets directs et les influences environnementales négatives.


Lors de la connexion au circuit général des contrôleurs PWM, il est nécessaire de suivre strictement la séquence d'opérations, et tous les périphériques sont connectés via leurs bornes de contact:
- Les bornes de la batterie sont connectées aux bornes de l'appareil en respectant la polarité.
- Un fusible de protection est installé au point de contact avec le conducteur positif.
- Ensuite, les panneaux solaires sont connectés de la même manière, en respectant la polarité des fils et des bornes.
- L'exactitude des connexions est vérifiée par une lampe de test 12 ou 24 V connectée aux bornes de charge.
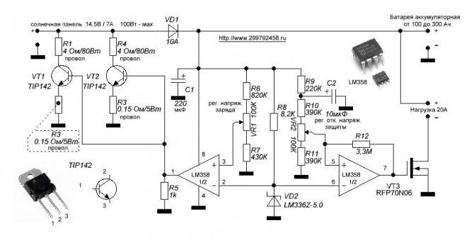
Contrôleur maison: caractéristiques, accessoires
L'appareil est conçu pour fonctionner avec un seul panneau solaire, qui génère un courant d'une intensité ne dépassant pas 4 A. La capacité de la batterie, qui est chargée par le contrôleur, est de 3 000 A * h.
Pour fabriquer le contrôleur, vous devez préparer les éléments suivants:
- 2 microcircuits: LM385-2.5 et TLC271 (est un amplificateur opérationnel);
- 3 condensateurs: C1 et C2 sont de faible puissance, ont 100n; C3 a une capacité de 1000u, évalué pour 16 V;
- 1 voyant LED (D1);
- 1 diode Schottky;
- 1 diode SB540. Au lieu de cela, vous pouvez utiliser n'importe quelle diode, l'essentiel est qu'elle puisse résister au courant maximal de la batterie solaire;
- 3 transistors: BUZ11 (Q1), BC548 (Q2), BC556 (Q3);
- 10 résistances (R1 - 1k5, R2 - 100, R3 - 68k, R4 et R5 - 10k, R6 - 220k, R7 - 100k, R8 - 92k, R9 - 10k, R10 - 92k). Ils peuvent tous être de 5%. Si vous voulez plus de précision, vous pouvez prendre des résistances de 1%.


Le contrôleur maison le plus simple
Lorsque vous fabriquez vous-même un contrôleur, certaines conditions doivent être respectées. Tout d'abord, la tension d'entrée maximale doit être égale à la tension de batterie à vide. Deuxièmement, le ratio doit être maintenu: 1,2P


Diagramme de contrôleur le plus simple
Cet appareil est conçu pour fonctionner dans le cadre d'une centrale solaire de faible puissance. Le principe de fonctionnement du contrôleur est extrêmement simple. Lorsque la tension aux bornes de la batterie atteint la valeur spécifiée, la charge s'arrête. À l'avenir, seule la soi-disant charge de chute est produite.


Contrôleur monté sur PCB
Lorsque la tension chute en dessous du niveau réglé, l'alimentation des batteries est rétablie. Si, lors du fonctionnement sur une charge en l'absence de charge, la tension de la batterie est inférieure à 11 volts, le contrôleur déconnectera la charge. Cela élimine la décharge des batteries en l'absence de soleil.
Comment puis-je remplacer certains composants


Chacun de ces éléments peut être remplacé. Lors de l'installation d'autres circuits, vous devez penser à changer la capacité du condensateur C2 et à sélectionner la polarisation du transistor Q3.
Au lieu d'un transistor MOSFET, vous pouvez en installer un autre. L'élément doit avoir une faible résistance de canal ouvert. Il vaut mieux ne pas remplacer la diode Schottky. Vous pouvez installer une diode ordinaire, mais elle doit être placée correctement.
Les résistances R8, R10 sont de 92 kOhm. Cette valeur n'est pas standard. Pour cette raison, de telles résistances sont difficiles à trouver. Leur remplacement à part entière peut être deux résistances de 82 et 10 kOhm.Ils doivent être inclus séquentiellement.
Si le contrôleur n'est pas utilisé dans un environnement agressif, vous pouvez installer une tondeuse. Il permet de contrôler la tension. Cela ne fonctionnera pas longtemps dans un environnement agressif.
S'il est nécessaire d'utiliser un contrôleur pour des panneaux plus puissants, il est nécessaire de remplacer le transistor MOSFET et la diode par des analogues plus puissants. Tous les autres composants n'ont pas besoin d'être modifiés. Cela n'a aucun sens d'installer un dissipateur thermique pour réguler 4 A. En installant le MOSFET sur un dissipateur thermique approprié, l'appareil pourra fonctionner avec un panneau plus efficace.
Principe d'opération
En l'absence de courant de la batterie solaire, le contrôleur est en mode veille. Il n'utilise aucune laine de batterie. Après avoir frappé les rayons du soleil sur le panneau, le courant électrique commence à circuler vers le contrôleur. Il devrait s'allumer. Cependant, le voyant LED avec 2 transistors faibles ne s'allume que lorsque la tension atteint 10 V.
Après avoir atteint cette tension, le courant traversera la diode Schottky jusqu'à la batterie. Si la tension monte à 14 V, l'amplificateur U1 commencera à fonctionner, ce qui activera le MOSFET. En conséquence, la LED s'éteindra et deux transistors de faible puissance seront fermés. La batterie ne se charge pas. À ce moment, C2 sera déchargé. En moyenne, cela prend 3 secondes. Après la décharge du condensateur C2, l'hystérésis de U1 sera surmontée, le MOSFET se fermera, la batterie commencera à se charger. La charge se poursuivra jusqu'à ce que la tension atteigne le niveau de commutation.
La charge se produit périodiquement. De plus, sa durée dépend du courant de charge de la batterie et de la puissance des appareils qui y sont connectés. La charge se poursuit jusqu'à ce que la tension atteigne 14 V.
Le circuit se met en marche en très peu de temps. Son inclusion est influencée par le temps de charge C2 avec un courant qui limite le transistor Q3. Le courant ne peut pas être supérieur à 40 mA.






