Le raccordement de la chaudière (installation-tuyauterie-installation) n'est PAS la prochaine étape après l'achat d'une chaudière à combustible solide, il est important de décider qui va l'installer et comment, de déterminer à l'avance, et de NE PAS acheter une chaudière à combustible solide sans installation, en particulier dans Minsk. Après l'achat, vous pouvez toujours établir de manière tordue, puis quelle est la signification d'une chaudière à combustible solide, vous devez l'aborder avec tout le sérieux et la responsabilité. Le cerclage d'une chaudière à combustible solide nécessite des connaissances, des compétences et des capacités spécifiques. Il est peu probable qu'il soit possible de relier seule une chaudière à combustible solide. Oui, et c'est une idée dangereuse. Donc, si vous décidez néanmoins de confier le raccordement d'une chaudière à combustible solide à un spécialiste, alors notre conseil: essayez de comprendre ce processus et essayez au moins de comprendre vous-même les nuances de l'installation de la chaudière (vous l'utiliserez pendant de nombreuses années. à l'avenir et faire fonctionner le système de chauffage, en passant, la chaudière est au bois est le plus souvent utilisée et a plus de nuances pour le cerclage).
- Préparation
- Sécurité
- Schémas
- photo
- Vidéo
- Résumons
Tuyauterie - un ensemble de travaux sur la connexion de l'équipement au système d'ingénierie (tuyauterie de chaudière). Il existe des straps: sports de sécurité et pour l'alpinisme industriel, cerclant la fondation avec des planches.
Nous essaierons d'énumérer certaines des nuances lors du raccordement d'une chaudière à combustible solide. L'installation de chaudières de chauffage commence par la préparation du sol et l'extraction des fumées:
- préparation de la base pour l'installation d'une chaudière à combustible solide - elle doit être strictement horizontale. Parce que une chaudière à combustible solide n'a pas un faible poids, alors la chape de sol, coulée en dessous, doit mesurer 7 à 10 cm.Les dimensions de la base doivent correspondre aux dimensions de la chaudière, augmentées de 10%.
- De plus, toute chaudière de chauffage (à l'exception d'une chaudière électrique) nécessite le raccordement d'une cheminée. Il peut être soit à l'intérieur (non isolé) et sortir verticalement à travers le toit, soit initialement sortir horizontalement à travers le mur et monter le long du mur de la maison au-dessus de la crête (isolée). Toute cheminée doit être nettoyée annuellement et surveillée.
Comment attacher correctement une chaudière à combustible solide
La tuyauterie d'une chaudière à combustible solide nécessite la mise en place de certaines mesures de sécurité pour le système de chauffage:
- installation d'une vanne d'urgence (ou groupe de sécurité chaudière). En cas d'augmentation de la pression dans le système de chauffage, une décharge d'urgence du liquide de refroidissement dans l'égout se produira. Et cela empêchera la chaudière d'exploser.
- l'installation d'un circuit de refroidissement sur une chaudière à combustible solide vous évitera une explosion de chaudière, ainsi que la nécessité de recharger le système de chauffage dans le cas décrit ci-dessus.
- la connexion d'un onduleur d'alimentation sans coupure à la chaudière et aux pompes permettra au système de chauffage de fonctionner correctement, même en cas de panne de courant, ce dont nous entendons souvent parler dans les nouvelles dans de nombreuses colonies de Biélorussie.
- le raccordement d'une chaudière à combustible solide selon la réglementation incendie doit être effectué uniquement avec un tuyau métallique (métal ferreux, galvanisé, inox ou carbone), toute option fera l'affaire. En ce qui concerne les diamètres, nous connectons le plus souvent des chaudières jusqu'à 30 kW avec un tuyau de 1 1/4 ", des chaudières jusqu'à 50 kW - 1 1/2" et des chaudières jusqu'à 100 kW - 2 "ou 2 1/2" .
- dans le schéma de raccordement d'une chaudière à combustible solide et, par conséquent, lors du montage d'une chaudière à combustible solide, il est nécessaire de prévoir un vase d'expansion ouvert ou fermé (en fonction du système de chauffage). Le volume du vase d'expansion est calculé à l'aide d'une formule simple:
Réservoir V = système V: 10Le schéma de raccordement de la chaudière à combustible solide nécessite l'installation d'un vase d'expansion sur la conduite de retour. Cela prolongera la durée de vie de la membrane du réservoir.
- connectez une chaudière à combustible solide (jusqu'à 70-80 kW), de préférence sans soudure, mais sur des raccords filetés. À l'avenir, cela simplifiera la maintenance de l'ensemble du système et permettra également de remplacer sans problème toute unité défaillante.
- le schéma de raccordement pour une chaudière à combustible solide implique la présence d'un mitigeur thermostatique (pour les chaudières en acier, il s'agit d'une protection contre les condensats excessifs, et pour la fonte - protection contre un retour froid, sous l'influence de laquelle la partie de la chaudière peut éclater ).
Ce ne sont là que quelques-unes des nuances dont vous devez prêter une attention particulière lors du raccordement d'une chaudière à combustible solide. La sécurité d'un système de chauffage domestique est la première chose qui commence par la conception du chauffage.
Caractéristiques du fonctionnement des chaudières à combustible solide

Le processus de combustion du bois ou du charbon est un peu plus compliqué que de brûler le même méthane (gaz naturel). Le méthane est un simple composé inorganique qui se décompose à haute température en dioxyde de carbone et en eau avec un certain mélange de monoxyde de carbone. Le bois et le charbon sont des substances organiques complexes qui, une fois brûlées, forment plusieurs substances et gaz, dont certains sont agressifs. Cela laisse sa marque sur la durabilité du générateur de chaleur. La tuyauterie individuelle des chaudières à combustible solide est réalisée afin de créer un mode de fonctionnement optimal et ainsi prolonger leur durée de vie.
L'une des caractéristiques du fonctionnement des unités de chauffage à eau qui brûlent du combustible solide apparaît après l'allumage du four et l'entrée en mode de fonctionnement. Si l'installation des conduites de chauffage est effectuée directement vers le système de chauffage et que de l'eau froide passe à travers la chemise d'eau de l'unité pendant le chauffage, le condensat commencera à évoluer de manière intensive sur les parois internes du four. Il réagit avec les produits de combustion, se mélange aux cendres et adhère étroitement à une surface en métal ou en fonte. Les résultats sont les suivants:
- Les parois en acier de la chambre de combustion sont corrodées.
- Une chambre de combustion en fonte n'est pas aussi sensible à la corrosion, mais sa surface rugueuse favorise l'adhérence de la plaque, qui est très difficile à éliminer. La même plaque apparaîtra sur les parois de la chambre en acier.
Pour lutter efficacement contre les condensats, il est nécessaire de réaliser un petit circuit de circulation avec une vanne à trois voies; il n'est pas recommandé de connecter directement une chaudière à combustible solide au système de chauffage.
Il existe une exception à la règle: lors du raccordement d'un générateur de chaleur à un système de chauffage par gravité fonctionnant sans pompe de circulation, l'installation peut être effectuée directement. Le liquide de refroidissement circule ici selon le principe de la convection, augmentant la vitesse de déplacement à mesure qu'il se réchauffe, tandis que le condensat n'apparaît pas. Certes, cela n'est possible qu'avec des équipements de chauffage à faible puissance et dans les petites maisons.
Une autre caractéristique du fonctionnement des installations de chauffage au bois est l'inertie. Lorsque la température de l'eau dans le système est suffisante, l'automatisation ferme l'accès de l'air au four et arrête le processus. Néanmoins, la combustion se poursuit pendant un certain temps, la température du liquide de refroidissement dépasse celle réglée. Le même phénomène est observé lorsque la pompe de circulation s'arrête suite à une coupure de courant. L'eau dans la chemise peut bouillir, former de la vapeur et détruire la chemise ou rompre les tuyaux. Pour éviter cela, un groupe de sécurité avec une soupape de décharge réglée à une certaine pression critique est installé sur la conduite d'alimentation ou directement dans le réservoir d'eau de la chaudière.
Schémas de raccordement de la chaudière pour une présentation générale
Analysons le faisceau dans les diagrammes. La tuyauterie simple de chaudière comprend:
- pompe de circulation (1) pour assurer le mouvement du caloporteur (eau) dans les tuyaux et les équipements du système de chauffage,
- le vase d'expansion (2) prélève l'excès d'eau (caloporteur) du système lorsqu'il est chauffé et le restitue au système,
- le groupe de sécurité de la chaudière (3) avec une soupape de sécurité, lorsque la chaudière bout, jette l'excès d'eau dans l'égout.
Viennent ensuite les systèmes de sécurité pour les personnes et la chaudière elle-même. Nous protégeons l'échangeur de chaleur de la chaudière de l'eau trop froide qui y pénètre, ce qui le met hors service à l'avance. Nous mettons un mitigeur thermostatique à 3 voies (8) - si un mitigeur froid provient du retour des radiateurs de chauffage, il est plus qu'utile pour l'échangeur de chaleur de la chaudière, la vanne activera l'adjuvant d'eau chaude.
Désormais, nous protégeons les gens des explosions et des brûlures. Une caractéristique de la tuyauterie d'une chaudière à combustible solide est la suivante: la combustion du combustible solide dans la chaudière est complètement incontrôlable comme dans les chaudières à gaz et électriques. Par conséquent, il est impératif de raccorder le système de chauffage à une chaudière à combustible solide pour éviter une surchauffe excessive de l'eau jusqu'à 95 degrés. dans les tuyaux et radiateurs de chauffage à des températures dangereuses au toucher humain. Et pour cela, il existe 3 façons distinctes de refroidir l'eau pour chauffer les radiateurs, qui peuvent être utilisés en même temps.
Option 1: La vanne mélangeuse (7), si nécessaire, ajoute de l'eau plus froide au tuyau vers les radiateurs de chauffage à partir de l'eau de retour des radiateurs de chauffage. Ça a l'air assez simple.
Option 2: vanne à 4 voies pour le refroidissement d'urgence de l'échangeur de chaleur (4) avec une sonde à distance en cas de surchauffe jusqu'à 95 degrés. par le retour, il fera passer l'eau froide de l'alimentation en eau dans la chaudière et jettera l'eau surchauffée de la chaudière dans l'égout. Puisque cela est possible en cas de panne de courant dans la maison. La pompe de la chaudière s'arrête, mais aussi la pompe dans le puits. Par conséquent, l'eau froide pour refroidir la chaudière est prélevée sur l'accumulateur hydraulique du système d'alimentation en eau et cela peut ne pas suffire: nous installons un accumulateur supplémentaire (5) avec un clapet anti-retour (6) pour le déconnecter de l'alimentation en eau.
Option 3: Circuit gravitaire d'urgence avec clapet anti-retour (9) - le schéma le montre en option, cependant, le circuit nécessite une spécificité, une certaine basse pression et température, il peut contenir un radiateur de chauffage à ces fins.
Option 4: utilisez plusieurs méthodes en même temps.
Application d'accumulateurs de chaleur dans les systèmes de chauffage TT
Un accumulateur de chaleur standard (ou, comme on l'appelle aussi, un réservoir tampon) est un réservoir isolé (baril) rempli d'un liquide de refroidissement, qui est utilisé pour accumuler l'excès de chaleur résultant du fonctionnement des chaudières TT. Sa conception est telle que, sans trop de difficulté, vous pouvez fabriquer vous-même un accumulateur de chaleur à partir de moyens improvisés. L'essentiel est un calcul précis et un schéma de commutation compétent.
Les principaux avantages de cet élément:
- La tuyauterie d'une chaudière à combustible solide avec un accumulateur de chaleur permet d'économiser du carburant. Pendant le fonctionnement, la chaudière chauffe le liquide de refroidissement non seulement dans le circuit de chauffage, mais également directement dans le réservoir. Lorsque le carburant brûle dans la chambre de combustion, la température du liquide de refroidissement en CO est maintenue par la chaleur accumulée de l'accumulateur de chaleur. Une isolation compétente et une capacité correctement sélectionnée de l'appareil vous permettent de conserver la chaleur en CO tout au long de la journée, ce qui réduit considérablement la consommation de carburant.
- Le réservoir de l'accumulateur peut augmenter considérablement la durée de vie du TT de l'équipement de la chaudière. Grâce au ballon tampon, la chaudière TT fonctionne beaucoup moins, ce qui fait que sa durée de vie est plus que doublée.
Le troisième avantage, mais non moins important, peut être considéré comme la sécurité du TT de la chaudière, qui est fournie par l'accumulateur de chaleur. Cette conception est le mécanisme le plus efficace pour absorber l'excès d'énergie thermique, ce qui conduit souvent à des situations d'urgence dues à la surchauffe de la chaudière.
Tuyauterie de chaudière à combustible solide
Schéma de raccordement chaudière à combustible solide
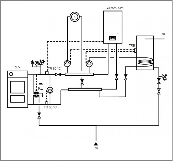
La tuyauterie d'une chaudière à combustible solide reliée à un circuit fermé du système de chauffage contient obligatoirement un groupe de sécurité chaudière, un vase d'expansion et une pompe de circulation. Les chaudières à combustible solide n'ont pas un certain nombre de fonctions de sécurité; par conséquent, la tuyauterie d'une chaudière à combustible solide doit inclure en plus les systèmes de sécurité spécifiés. Un raccordement sûr de la chaudière est la sécurité de la vie et de la santé des ménages et doit garantir la température de fonctionnement minimale du liquide de refroidissement à l'entrée de la chaudière à un niveau d'au moins 60 ° C. L'échangeur de chaleur ne doit pas être soumis à de grandes fluctuations thermiques - cela évitera les déformations métalliques indésirables et la formation de goudron et de suie dans votre chaudière. Cette condition est assurée par l'installation de l'unité de mélange. Il maintiendra la température requise du liquide de refroidissement à l'entrée de la chaudière à combustible solide.
L'installation de chaudières à combustible solide et la tuyauterie d'une chaudière à combustible solide doivent être effectuées exclusivement par des spécialistes. L'installation d'une chaudière à combustible solide de vos propres mains est extrêmement dangereuse, d'autant plus qu'une telle installation de chaudière ne sera probablement pas acceptée par les pompiers. Ce matériel sur la façon de connecter une chaudière à combustible solide est destiné à vous familiariser avec le sujet afin que votre choix et le contrôle des spécialistes de l'installation soient plus compétents.
Photo installation de chauffage - région de Minsk, Dzerzhinsk
Installation de chauffage: Minsk - dessin du schéma, Dzerzhinsk - tuyauterie de la chaudière sur place, installation de la cheminée. Oui, on commence par un dessin au crayon d'un schéma d'un futur système de chauffage domestique avec de vrais équipements de chauffage: une chaudière à combustible solide SAS de 58 kW, un ballon tampon / accumulateur de chaleur S-Tank de 2000 l, un vase d'expansion de 300 l, une pompe de circulation 32-60 grundfos. D'ailleurs, comme tout le monde, le client a choisi des cheminées pour l'achat de la chaudière.
L'installation d'une chaudière à combustible solide sur la photo a été réalisée par la House of Boilers Bai, Minsk.
Éléments de cerclage
Câblage d'une chaudière à combustible solide, schéma:


En plus de l'unité elle-même, le schéma de tuyauterie de la chaudière à combustible solide comprend un vase d'expansion, une alimentation de secours de la pompe (le cas échéant), un collecteur mélangeur (s'il y a plus d'un circuit), une pompe de circulation (sauf pour les systèmes avec circulation naturelle), un accumulateur de chaleur (qu'est-ce qu'un accumulateur de chaleur pour chauffer des chaudières).
Ce dernier peut faire office de réservoir de réserve: si l'alimentation en liquide de refroidissement chaud s'arrête, les circuits peuvent être alimentés depuis le réservoir de réserve pendant un certain temps.
Le groupe contrôle et sécurité enregistre les paramètres du circuit, régule le débit, en cas d'urgence, la soupape de sécurité bloque le circuit. La tuyauterie de chaudière TT comprend des capteurs de température et de vitesse de déplacement du liquide de refroidissement.
Le schéma de tuyauterie pour une chaudière à combustible solide avec une pompe de circulation peut inclure une pompe avec un radiateur. Un radiateur est nécessaire pour refroidir rapidement le système en cas de surchauffe. pour les unités à combustible solide, le réglage de la puissance est compliqué par rapport aux homologues électriques et à gaz.
Le vase d'expansion libère la surpression du liquide de refroidissement lorsque la température monte au-dessus de 100 degrés, le radiateur permet de refroidir le liquide de refroidissement à 100. Lorsque le niveau optimal est atteint, le radiateur est fermé, l'eau circule librement le long du circuit.
Chaudière électrique avec chaudière à combustible solide: schéma simplifié
Comme d'habitude, commençons par un aperçu général pour donner une idée générale:
Dans un tel schéma, chaque chaudière peut fonctionner à la fois indépendamment et simultanément avec la seconde.
Dans le schéma, la chaudière électrique est la plus simple: sans automatisation intégrée et sans pompe de circulation, mais le conteneur réel avec des tuyaux soudés et des éléments chauffants à l'intérieur. Par conséquent, dans le schéma, la pompe est à l'extérieur. Peut-être achetez-vous un autre modèle, quelque chose comme ceci:
C'est "tout compris", il ne reste plus qu'à raccorder les tuyaux. Eh bien, des vannes d'alimentation et de retour devant la chaudière sont nécessaires.
Schéma de raccordement du système de chauffage
Vous trouverez ci-dessous une tuyauterie typique détaillée d'une chaudière à combustible solide avec du polypropylène avec un petit circuit et une unité de mélange.


Le but de l'unité de mélange n'est pas de laisser l'eau froide de la conduite de retour dans la chemise d'eau du générateur de chaleur. Une vanne à trois voies, réglée à une température non inférieure à 45º, ferme le flux du caloporteur dans un petit cercle jusqu'à ce que sa température atteigne la valeur définie. Après cela, la vanne mélange l'eau du système dans le tuyau de retour. Afin de le nettoyer du tartre et des boues, un filtre à boue est placé devant le robinet à trois voies. En même temps, il doit être installé exactement dans la même position que celle indiquée sur le schéma; l'installation verticale du filtre est une erreur.








