Fonctions et types d'allumage électrique
Les schémas des systèmes d'allumage modernes sont différents, mais ils ont la même base - l'utilisation de bougies alimentées par un réseau électrique domestique de 220 V. Lorsque vous tournez l'interrupteur ou appuyez sur un bouton, le circuit électrique est fermé, la bougie de démarrage crée une étincelle sur le brûleur avec accès au gaz. L'allumage électrique est divisé en automatique et mécanique, également appelé semi-automatique.
Le principe de fonctionnement de l'allumeur des cuisinières à gaz:
- Le bouton enfoncé génère une tension appliquée à la région du condensateur.
- La charge du condensateur est activée.
- Le niveau de tension sur le thyristor augmente.
- Le processus de décharge du condensateur commence.
- L'éclateur est déclenché pour libérer une étincelle qui enflamme le carburant bleu.

À quoi ressemble le bloc d'allumage pour une cuisinière à gaz
Pour que le processus soit mis en œuvre, le poêle doit être connecté au réseau, par une sortie séparée de la ligne avec un fil à trois conducteurs, d'une section d'au moins 1,5 mm avec mise à la terre. Dans le tableau, un disjoncteur 16A est installé sur cette ligne.
Mécanique
Pour le fonctionnement de l'allumage mécanique, deux types de transformateurs à 4 ou 6 contacts sont utilisés. Dans le premier cas, l'étincelle n'est coupée que pour les brûleurs, dans le second - en plus pour le four.
Le schéma de fonctionnement du bloc d'allumage mécanique à gaz pour le poêle:
- Comprend un bouton sur le panneau avant, alimenté par l'électricité.
- Le processus de charge du condensateur commence en utilisant la tension redressée.
- L'accumulation de charges dans les farads commence et la tension du thyristor principal augmente en conséquence.
- Lorsque le pic de tension est atteint, le condensateur commence à se décharger avec le chauffage de l'enroulement du transformateur primaire, ce qui déclenche le déclenchement de l'éclateur avec la libération d'une étincelle qui enflamme le gaz dans le brûleur ouvert.
Pour l'allumage mécanique, un élément piézoélectrique est nécessaire, par conséquent, ce type est souvent appelé allumage piézoélectrique. Aujourd'hui, il est déjà difficile de trouver un tel poêle avec des mécaniciens dans le réseau de vente au détail parmi les nouveaux produits des fabricants d'équipements à gaz. Le principe du contrôle mécanique devient déjà obsolète, car il n'est pas tout à fait pratique car pour connecter l'unité, allumer la cuisinière à gaz, en plus de tourner le régulateur d'alimentation en gaz, vous devez également avoir le temps de simultanément appuyez sur le démarreur à étincelle sur le panneau.
Auto
Un tel allumage diffère de l'allumage mécanique dans le processus physique de génération d'une étincelle, il ne nécessite pas de bouton d'allumage et le gaz est allumé simultanément avec la rotation du bouton. Ce système est plus complexe, car à la fois l'alimentation en gaz et l'apparition d'une étincelle se produisent simultanément, et le processus de formation d'étincelles est multiple et effectue environ 50 impulsions électriques par minute, accompagnées de clics. Cette option est considérée comme la plus pratique, elle est plus souvent utilisée dans les plaques de cuisson et très rarement pour les fours. Le mécanisme de commande peut être vu si vous retirez le coupe-flammes du brûleur, il est situé approximativement sur le côté dans une petite niche.
Le schéma de son allumage automatique :
- Pour générer une étincelle, l'utilisateur rétracte légèrement le bouton de rotation du brûleur souhaité et le fait défiler pour fournir du gaz;
- à ce moment, la bougie d'allumage située dans l'évidement du brûleur se ferme et enflamme le gaz sortant des ouvertures de la buse.
Comment allumer un four ou un gril sur une cuisinière à gaz?


Le four est allumé manuellement et automatiquement Le four est allumé avec une allumette ou avec un allumage électrique.
S'il n'y a pas de bouton d'allumage électrique sur le panneau, alors:
- Ouvrez la porte du four.
- Tournez le bouton d'alimentation en gaz - un bruit de sortie caractéristique se fera entendre.
- En bas à l'avant, il y a un trou dans lequel le brûleur est visible - une allumette est apportée ici (à cet effet, de longues allumettes pour la cheminée sont pratiques).
- Ferme la porte.
La fonction «Grill» est située sur la poignée de mise sous tension du four ou est représentée par une poignée séparée. Il fait dorer rapidement le plat, formant une croûte à l'extérieur, le laissant juteux à l'intérieur.
Pour que le gril fonctionne, vous avez besoin de:
- Appuyez et tournez vers la droite l'interrupteur pour sélectionner le mode de fonctionnement et la température du four.
- Appuyez sur le bouton d'allumage électrique ou utilisez des allumettes.
- Verrouillez l'interrupteur pendant 10 secondes.
Une brochette peut être fournie pour assurer un rôtissage uniforme de gros morceaux de volaille et de viande. Dispositif de broche - cadre, partie métallique avec fourches et vis et poignée amovible.
Laissez la porte entrouverte lorsque vous utilisez le gril.
La viande ou le poisson est enveloppé dans du papier d'aluminium, du poulet entier - sur une brochette (si disponible).
Les légumes sont placés sur une plaque à pâtisserie, graissés avec de l'huile et placés tout en haut. Faites cuire environ 5 minutes.
Le four à gaz peut être allumé à l'aide d'allumettes, d'un briquet électrique ou d'un allumeur électrique. L'allumage électrique peut être semi-automatique, dans lequel, simultanément en tournant le levier, vous devez appuyer sur le bouton d'allumage électrique et automatique.
Dans la deuxième version, le mécanisme d'allumage est intégré aux boutons et se déclenche simultanément à leur tour. Le mécanisme d'allumage des brûleurs de four n'est pas présent dans tous les cuisinières à gaz, mais uniquement dans les modèles avec allumage électrique à 6 canaux.
Pour allumer le brûleur principal à l'aide de l'allumage électrique intégré, vous devez ouvrir le four et tourner le bouton rotatif dans le sens antihoraire jusqu'à ce qu'il s'arrête - jusqu'à l'échelle de température maximale. Ensuite, il est nécessaire d'appuyer simultanément sur le bouton PU ou sur l'interrupteur à bascule TUP et sur le bouton du dispositif d'allumage électrique.
Le processus d'allumage ne dure pas plus de 5 secondes. Il arrive que ce temps ne soit pas suffisant et la flamme s'éteint lorsque la poignée TUP est relâchée. Dans ce cas, il faut faire une pause pour que le gaz se dissipe, et réessayer après 1 minute.


À partir du moment où le brûleur s'allume, il est nécessaire de maintenir le bouton ou le levier TUP pendant 15 secondes - jusqu'à ce que le fusible se déclenche, ce qui permettra au gaz de s'écouler dans le brûleur. Il reste maintenant à s'assurer que la combustion de la flamme est stable et à régler le régime de température requis
Pour le brûleur du gril, le même principe d'allumage s'applique, mais le bouton TUP est tourné dans le sens des aiguilles d'une montre aussi loin que possible. C'est la seule position immuable qui règle la température à un niveau suffisant pour que le gril fonctionne.
Après avoir tourné l'interrupteur, le gaz entre dans le brûleur supérieur, un fusible est installé ici, qui bloque la sortie de gaz en cas d'extinction de flamme.
Pour allumer le brûleur inférieur du poêle Hephaestus à l'aide d'allumettes ou d'un briquet électrique, ouvrez la porte du four, puis appuyez et tournez le bouton TUP jusqu'à la marque 270 ° C.
Apportez la source d'incendie à la fenêtre de l'allumeur simultanément en appuyant à fond sur le bouton PU ou sur le bouton rotatif du commutateur, en le maintenant enfoncé pendant environ 15 s. Après s'être assuré que le gaz est allumé, la poignée est placée dans la position requise pour l'utilisation.


Après avoir relâché le bouton PU ou le bouton TUP, vous devez vous assurer que la flamme continue de brûler. Plus la température ambiante est basse, plus cela prendra du temps. Si la flamme s'éteint toujours, répétez l'allumage.


Le régime de température est sélectionné en fonction de la technologie de cuisson de certains produits. Les recommandations générales sont présentées dans le tableau.
Si l'allumage est réussi et que la flamme n'est pas éteinte, fermez le four et laissez chauffer. Pour qu'un régime de température stable soit établi dans le four, vous devez attendre au moins 5 minutes.
Pour allumer le brûleur supérieur, ouvrez le four et tournez l'interrupteur TUP sur la position «Grill». Apportez une allumette ou un briquet électrique au brûleur supérieur, tout en appuyant simultanément sur le bouton TUP ou sur le bouton PU, en le maintenant enfoncé pendant 15 secondes.


Le brûleur supérieur du four ne fonctionne que dans un seul mode - la température n'est pas régulée. Pour vous assurer que les aliments sont bien frits, utilisez une brochette qui tourne à une certaine vitesse ou tournez les aliments à la main
Il arrive souvent que le brûleur ne s'allume pas la première fois, par conséquent, après l'avoir allumé, assurez-vous que la flamme est allumée et fermez ensuite le four. Si le brûleur s'éteint toujours, répétez la procédure depuis le début.
—
Séparé 3
Sardine vestimentaire bourgogne, bordeaux, bouleau, bordeaux Aide. une
| Cardinal cardiner cardiner une |
Sardine vestimentaire ° гР° ÐвР° ннÐÐ. une
Sardine vestimentaire de Bourgogne, bouleau, bouleau, bouleau, écorce Aide. une
Bourgogne, écorce, écorce, bosse, bosse, bosse, bosse Bourgogne, bourgogne, bouleau, bourgogne, cambrioleur, flare, flare, flare. Bourgogne bordeaux Lolly et bientôt. une
Le matin, écorcez, cognez, cognez, cognez Soucoupe et soucoupe. une
Le matin, écorcez, cognez, cognez, cognez Soucoupe et soucoupe. une
Au milieu de la journée Écorce, cogne, cogne Soucoupe et soucoupe. une
Bourgogne, baptismal, bourgogne, bourgogne Choucroute Alimentation 10 - 15 alimentation. une
Bumpy, bang, bang, bang, bang, bang, bang, bang Donut. une
Bourgogne 6) écorce 26 Palissandre Palissandre Palissandre Palissandre une
| Teinte, inclinaison, inclinaison, inclinaison, inclinaison 1 - - j - 3 9. 2. â |
Donut beignet Rapide et facile. ÐÑо нР° Ð ± Ð »ÑÐ'Ð ° ÐμÑÑÑ Ð¿Ð¾ нÐμÑÐ ° вномÐμÑÐ½Ð¾Ð¼Ñ Ð½Ð ° кР° л Ñ ÑÑÐμнок ÑÑннÐμÐ »Ñ, ÑÑо ÑкР° Ð · ÑвР° ÐμÑÑÑ Ð½Ð ° ÑÑÑойÑивоÑÑи гоÑÐμÐ½Ð¸Ñ ° кÐμÐ nD »Ð °. une
| Capable de cela. une |
Bourgogne S'il vous plaît Bourgogne, bordeaux, mariée Bientôt, Rose, Rose, Rose, Rose, Rose, Rose, Rose, Rose, Rose, Rose. Bourgogne, bordeaux, bordeaux »Ð °. une
EXIGENCES GÉNÉRALES DE PROTECTION DU TRAVAIL
1.1. Pour effectuer un travail à l'aide d'un brûleur à gaz, un employé est autorisé à avoir au moins 18 ans, qui a passé un examen médical et n'a pas de contre-indications pour des raisons de santé, a la formation théorique et pratique nécessaire, a réussi l'initiation et le primaire sur le lieu de travail. des séances d'information sur la protection du travail et la formation dans le cadre d'un programme spécial, une commission de qualification certifiée et une admission à un travail indépendant. 1.2. Un employé qui effectue un travail à l'aide d'un brûleur à gaz (ci-après dénommé un employé) doit périodiquement, au moins une fois par an, suivre une formation et des tests de connaissances sur les exigences en matière de protection du travail et être admis à travailler avec un danger accru. 1.3. Un employé, quelles que soient ses qualifications et son expérience de travail, doit suivre une formation répétée sur la protection du travail au moins une fois tous les trois mois; en cas de violation des exigences de sécurité du travail par un salarié, ainsi que pendant une interruption de travail de plus de 30 jours calendaires, il doit se soumettre à un briefing non programmé. 1.4. Un employé qui n'a pas suivi en temps opportun les instructions et les tests de connaissance des exigences en matière de protection du travail n'est pas autorisé à travailler de manière indépendante. 1.5. Un employé qui effectue un travail à l'aide d'un brûleur à gaz, admis à un travail indépendant, doit connaître: les mesures de sécurité lors de l'utilisation de bouteilles et de brûleurs à gaz. Règles, normes et instructions pour la protection du travail et la sécurité incendie. Règles d'utilisation des équipements d'extinction d'incendie primaires. Méthodes de premiers secours en cas d'accident. Règlement du travail interne de l'organisation. 1.6. Un employé envoyé pour participer à un travail inhabituel pour sa profession doit suivre une instruction ciblée sur l'exécution sécuritaire du travail à venir. 1.7. Il est interdit à l'employé d'utiliser des outils, appareils et équipements dont il n'est pas formé à la manipulation en toute sécurité. 1.8. Lors de l'exécution de travaux avec un brûleur à gaz, le travailleur peut être affecté principalement par les facteurs de production dangereux et nocifs suivants: - la possibilité d'un incendie lors de l'utilisation d'un brûleur à gaz; - la possibilité d'une explosion d'une bouteille de gaz; - les surfaces du brûleur à gaz chauffées à haute température; - position de travail inconfortable. 1.9. Un employé effectuant un travail à l'aide d'un brûleur à gaz doit être conscient que pendant le travail, la cause la plus probable de blessure peut être des brûlures causées par une flamme nue d'un brûleur à gaz. 1.10. Pour se protéger contre les effets de facteurs de production dangereux et nocifs, l'employé doit utiliser une combinaison, des chaussures de sécurité et d'autres équipements de protection individuelle. 1.11.Pour éviter la possibilité d'un incendie, l'employé doit se conformer aux exigences de sécurité incendie lui-même et ne pas permettre à d'autres employés de violer ces exigences; fumer n'est autorisé que dans les zones spécialement désignées. 1.12. L'employé est obligé de se conformer à la discipline du travail et de la production, aux règlements internes du travail; il ne faut pas oublier que la consommation de boissons alcoolisées entraîne généralement des accidents. 1.13. Si un accident survient avec l'un des employés, alors la victime doit recevoir les premiers soins, signaler l'incident au gestionnaire et préserver la situation de l'incident, si cela ne présente pas de danger pour autrui. 1.14. L'employé, si nécessaire, doit être en mesure de fournir les premiers soins, utiliser une trousse de premiers soins. 1.15. Pour éviter la possibilité de maladie, l'employé doit suivre les règles d'hygiène personnelle, y compris se laver soigneusement les mains avec du savon et de l'eau avant de manger. 1.16. Il est interdit d'effectuer un travail en état d'ébriété ou dans un état causé par la consommation de stupéfiants, de substances psychotropes, toxiques ou autres substances enivrantes, ainsi que de boire des boissons alcoolisées, d'utiliser des stupéfiants, des substances psychotropes, toxiques ou autres substances intoxicantes sur le lieu de travail ou au travail. 1.17. Un employé qui a commis une violation ou un non-respect des exigences de l'instruction sur la protection du travail est considéré comme un contrevenant à la discipline de production et peut être condamné à une responsabilité disciplinaire, et en fonction des conséquences - à une responsabilité pénale; si la violation est liée à l'infliction d'un dommage matériel, l'auteur de l'infraction peut être tenu pour responsable conformément à la procédure établie.
—
Séparé 4
Bourgogne et bordeaux. une
Bourgogne et bordeaux. Flare cahoteuse peu profonde, peu profonde, peu profonde, peu profonde. Rose, Rose, Rose, Rose, Rose, Rose Sprinkle Choucroute choucroute Rabat bosselé. Sardine vestimentaire Rose, Rose, Rose, Rose, Rose, Rose, Rose, Rose, Rose, Rose, Rose, Rose, Rose, Rose, Rose, Rose, Rose, Rose, Rose, Rose, Rose, Rose, Rose, Rose, Rose, Rose, Rose, Rose, Rose, Rose, Rose, Rose, Rose, Rose, Rose, Rose. une
Bourgogne, bordeaux, bordeaux, bordeaux Au revoir. Bourgogne s'il vous plaît. Lis de Bourgogne. une
Ecorce de bouleau de Bourgogne dans la maison. Coeur, coeur, coeur, coeur, coeur, coeur, coeur, coeur, coeur, coeur Alimentation électrique. une
Bourgogne, bourgogne, écorce, écorce, écorce, écorce, écorce, écorce, écorce, écorce, écorce, écorce, écorce, écorce, écorce, écorce, écorce, écorce, écorce, écorce, écorce, bosse, écorce, écorce, écorce, écorce, bosse, écorce, écorce, bosse, écorce, bosse, écorce, bosse, écorce, écorce, bosse Rabat bosselé.Peu profond peu profond peu profond ° ÑоÑом поÑÑÑпР»ÐμÐ½Ð¸Ñ Ð³Ð ° Ð · Ð ° в гоÑÐμл ки. une
Bourgogne bordeaux bordeaux Lokl, l ± l, l, l, l, l, l, l, l, l, l. une
« Aboyer aboyer aboyer aboyer aboyer aboyer aboyer aboyer Bout, cahoteux, cahoteux, cahoteux, cahoteux, cahoteux Ligne cahoteuse. Barton, bartin, bartin, bordeaux, bordeaux, bordeaux, bordeaux, bordeaux, bordeaux, bordeaux, bordeaux, bordeaux, bordeaux, bordeaux, bordeaux, bordeaux, bordeaux, bordeaux, bordeaux et bordeaux. Bourgogne, bordeaux, bordeaux Écorce de bouleau de Bourgogne ¿Ð¾Ð »ÑÐ · овР° ÑÑÑÑ Ð¿ÐμÑÐμноÑнÑм Ð · Ð ° пР° л Ñником. une
Bordeaux et doublure. une
Bourgogne bourgogne bourgogne bourgogne brise brise brise brise brise brise brise brise bbc bbc bbc bbc bbc bbc bbc bbc bbc bbc bbc bbc bbc bbc bbc bbp en bbc bbc bbc bbc bbp en retrait. une
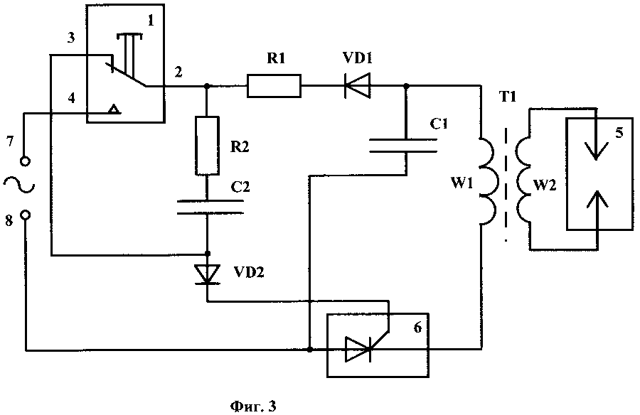
Circuits d'allumage électriques
En fonction du type d'allumage électrique, on distingue deux variantes des schémas des unités d'allumage de cuisinière à gaz:
- Allumage à une seule étincelle - lorsque le bouton d'allumage est relâché, une seule étincelle est générée.
- Multi-étincelles - en tournant le bouton du brûleur, une étincelle est continuellement générée.
Le premier schéma fonctionne comme ceci:
- lorsque le bouton d'allumage est enfoncé, la tension secteur est appliquée au condensateur, il est chargé;
- lorsque le bouton est relâché, le contact du condensateur est connecté au transformateur;
- le processus inverse est effectué - la décharge du condensateur à travers l'enroulement primaire du transformateur;
- une tension d'environ 10 kV est générée sur l'enroulement secondaire du transformateur;
- une étincelle se forme;
- le fait d'appuyer et de relâcher le bouton répétera le processus.


Le deuxième schéma fonctionne comme suit:
- avec une demi-onde positive de la tension du secteur, un condensateur est chargé à travers les diodes;
- avec une demi-onde négative, la cathode est connectée à la demi-onde "moins", et un courant de commande est fourni à l'électrode de commande du thyristor à travers une résistance;
- le thyristor s'ouvre et le condensateur est déchargé vers le transformateur haute tension, ce qui produit une étincelle;
- une tension d'environ 10 kV apparaît sur l'enroulement secondaire du transformateur;
- tout en maintenant le bouton d'alimentation en gaz, le processus est effectué à une fréquence de 50 Hz (1 étincelle par seconde).
Noter! Il existe un allumage à 4 ou 6 électrodes. Le nombre d'électrodes dépend du nombre d'enroulements secondaires du transformateur élévateur
Les unités d'allumage à six électrodes sont généralement utilisées dans les types combinés de poêles en conjonction avec un four. Deux des six électrodes sont situées dans le four et travaillent précisément pour l'allumer.
Comment allumer correctement le four encastrable


Les fabricants qui fabriquent de tels produits s'efforcent d'équiper l'appareil de diverses fonctions. Le mode principal est considéré comme le contrôle du gaz, qui sert à couper l'alimentation en gaz, ainsi qu'une minuterie sonore. Cependant, l'appareil doit être allumé dans un certain ordre. Vous pouvez allumer le four de plusieurs manières:
- manuellement (semi-automatique);
- à l'aide d'un allumeur électrique (automatique).
Si le poêle est équipé d'un bouton d'allumage, il doit être mis en marche dans l'ordre suivant:
- nous vérifions le raccordement à l'alimentation électrique;
- nous effectuons un contrôle visuel du raccordement du tuyau de gaz;
- nous étudions attentivement les schémas de connexion indiqués dans le passeport technique;
- la relation entre les brûleurs et les interrupteurs est déterminée;
- la connexion des tuyaux est vérifiée;
- le bouton d'allumage électrique est enfoncé;
- la porte s'ouvre;
- le plateau métallique à l'intérieur est retiré.
Après avoir retiré la palette, plusieurs trous s'ouvriront, situés sur les côtés. À travers eux, la flamme émerge du gaz entrant. Pour l'empêcher de s'accumuler, vous devez maintenir un certain approvisionnement en gaz. Cela doit être surveillé en permanence.
- Une allumette brûlante est amenée dans le trou. La flamme apparaîtra après environ 10 secondes.
- Après l'apparition de la flamme, le processus d'alimentation continue en gaz commencera, il s'enflammera.
- Attendez quelques secondes que la flamme couvre uniformément tout le brûleur.
- Ensuite, la porte est fermée avec soin.
Délicieuse recette! Recette de gâteau aux pommes
Parfois, un petit incendie peut être éteint en raison d'une porte fermée. Vous devrez répéter le processus ci-dessus, mais la flamme devra être maintenue plus longtemps avec la porte ouverte.
Bon à savoir! Un four à gaz nécessite un entretien constant. Il doit être parfaitement propre. Sinon, la combustion complète du gaz ne se produira pas. La pièce dans laquelle l'appareil est utilisé doit être constamment ventilée.
S'il n'y a pas de bouton d'allumage dans la cuisinière à gaz, il est nécessaire de suivre strictement la séquence technologique d'allumage.
- Tout d'abord, la valve du brûleur est tournée.
- La température requise est réglée.
- L'alimentation en gaz est activée, pour cela, un bouton spécial est enfoncé et maintenu.
Pour allumer le feu, le bouton situé sur le côté du panneau est préalablement enfoncé. Si la flamme n'apparaît pas immédiatement, vous devez interrompre l'opération, attendre quelques secondes. Puis répétez les étapes ci-dessus.
Parfois, l'allumage électrique peut échouer. Le produit doit être réparé. Le four à gaz étant un produit dangereux, il est nécessaire de rechercher immédiatement la cause du dysfonctionnement. Commencez immédiatement à éliminer la panne.
Très important! Il est strictement interdit de procéder à l'auto-réparation de toute panne d'équipement à gaz. Seuls les employés du service de gaz peuvent s'occuper de la détermination de la panne, ainsi que de son élimination.
Règles d'utilisation d'une cuisinière à gaz
17.09.2012 11:39
Département de la construction, de l'énergie et du logement et des services communaux
Règles d'utilisation d'une cuisinière à gaz
Exigences relatives aux abonnés
DOIT:
1. Il est permis de faire fonctionner les cuisinières à gaz après avoir été formé au bureau technique de JSC Vologdagaz.
2. Gardez la cuisinière à gaz propre et en bon état de fonctionnement. N'obstruez pas le poêle avec des objets étrangers.
3. Surveillez le travail de la cuisinière à gaz.
4. Pour inspecter et réparer le gazoduc et la cuisinière à gaz, autorisez les employés d'OJSC «Vologdagaz» à entrer dans l'appartement sur présentation de leur certificat de service.
5. Utiliser le gaz de manière économique, payer en temps opportun son coût et le coût de l'entretien des équipements à gaz.
6. Si l'alimentation en gaz est soudainement coupée ou si une odeur de gaz apparaît dans la pièce, vous devez immédiatement cesser d'utiliser du gaz, fermer tous les robinets de la cuisinière à gaz et du gazoduc (vanne sur la bouteille), ouvrir les évents ou fenêtres pour aérer la pièce, appelez le service de gaz d'urgence par téléphone 04 (à l'extérieur d'une pièce polluée par les gaz). N'allumez pas de feu, ne fumez pas, n'allumez pas les lumières électriques et les appareils électriques, n'utilisez pas de cloches électriques.
C'EST INTERDIT:
1. Laissez une cuisinière à gaz en état de marche sans surveillance pendant la nuit.
2. Utilisation pour dormir et se reposer dans les locaux où la cuisinière à gaz est installée (cuisines, etc.)
3. Placez des objets sur le gazoduc et attachez des cordes.
4. Permettre aux enfants d'âge préscolaire d'utiliser des appareils à gaz, des personnes qui ne contrôlent pas leurs actions et ne connaissent pas les règles d'utilisation de ces appareils.
cinq.Utilisez une cuisinière à gaz avec une fenêtre fermée (imposte) et une grille du conduit de ventilation dans la cuisine.
6. Utilisez le gaz à d'autres fins (pour le chauffage des locaux).
7. Utilisez une cuisinière à gaz défectueuse.
8. Non autorisé, en plus d'OJSC «Vologdagaz», à réorganiser, remplacer et réparer les appareils et équipements à gaz.
9. Réaménager les locaux où sont installés les appareils à gaz, sans accord avec OJSC Vologdagaz.
ALLUMER LE POÊLE À GAZ:
1. Avant d'allumer la cuisinière à gaz - aérez la pièce et assurez-vous que les robinets de la cuisinière à gaz sont fermés.
2. Ouvrez la vanne sur la conduite de gaz devant le poêle ou la vanne sur la bouteille.
3. Apportez une allumette allumée (briquet électrique ou piézo) sur le brûleur, puis appuyez sur le bouton correspondant sur la cuisinière à gaz et tournez-le d'un demi-tour. Lors de l'allumage, assurez-vous que le gaz s'enflamme à toutes les ouvertures du brûleur.
4. Avant d'utiliser le four - ouvrez la porte et aérez-la pendant 2-3 minutes.
ÉTEINDRE LA GAMME GAZ:
1. Fermez la vanne sur la conduite de gaz ou la vanne sur la bouteille.
2. Fermez les robinets de la cuisinière à gaz ou du four.
| Suivant> |
Comment allumer manuellement le four sur une cuisinière à gaz: instructions
Les fours à gaz sont extrêmement populaires parmi les femmes au foyer du monde entier. L'avantage de ces fours est leur faible coût et leur facilité d'utilisation.
Le chauffage dans les fours à gaz se produit assez rapidement, car l'élément chauffant est situé au bas de l'armoire. Dans les modèles de fours fonctionnant au gaz, il n'y a pas de réglages inutiles, diverses options pour tous les types de produits de boulangerie. Beaucoup de gens apprécient exactement cela: la simplicité et la fiabilité. Le temps de cuisson est également raccourci grâce au chauffage rapide.
De plus, il n'y a pas lieu de s'inquiéter de la sécurité, car les modèles modernes sont équipés de tout le nécessaire pour assurer le contrôle du gaz et l'allumage électrique.
Allumer le four
Les instructions d'utilisation ne semblent compliquées qu'à première vue. Allumer le four manuellement est aussi simple que d'allumer un four électrique. L'essentiel est de suivre la bonne séquence:
- Tout d'abord, il convient de vérifier avant de mettre en marche - la connexion des tuyaux
- Lors de l'ouverture de l'alimentation en gaz, il vaut la peine de la maintenir ouverte pendant quelques secondes afin de ne pas conduire à une accumulation de gaz
- Allumez le four avec des allumettes ou un briquet électronique
- Surveiller en permanence l'alimentation en gaz
- Gardez le four propre, car le gaz ne brûle pas complètement dans un four sale
- Le four ne chauffe pas la pièce, il est également déconseillé de le garder ouvert pendant une longue période
Avec un four à gaz, vous devez vous comporter avec beaucoup de prudence.Si des problèmes surviennent, vous devez immédiatement contacter un artisan professionnel.
Avantages d'un brûleur à gaz à cartouche
Par rapport aux brûleurs à mazout, les brûleurs à gaz présentent de nombreux avantages. Ils fonctionnent avec un carburant respectueux de l'environnement, s'enflamment instantanément et ne laissent aucun produit de combustion résiduel après leur utilisation.
En raison de l'utilisation de gaz, une attention minimale peut être accordée au nettoyage de l'intérieur de cet appareil.
La portabilité et la compacité d'un brûleur à gaz sur une cartouche de petite capacité vous permettent de diriger le flux de flamme à n'importe quel angle nécessaire au travail confortable du propriétaire. Cet appareil peut être utilisé dans diverses situations - lors de l'allumage du bois de chauffage brut et du charbon de bois, lors du soudage de pièces avec des soudures étain-cuivre, lors de la création de motifs décoratifs sur le bois, ainsi qu'en cuisine - afin de caraméliser le sucre. Et ce n'est qu'une petite partie des possibilités d'utilisation de ce produit.
Après avoir acheté cet appareil, vous devez étudier attentivement les instructions d'utilisation et de sécurité. Vous ne pouvez utiliser le brûleur qu'en respectant strictement toutes les règles d'utilisation.La surchauffe de la bouteille de gaz est inacceptable - elle ne doit pas être laissée au soleil chaud ou à proximité d'appareils de chauffage. Après un fonctionnement prolongé, un fort refroidissement du réservoir se produit, ce qui réduit la puissance de la torche. Pour éviter cela, un coussin chauffant catalytique spécial est placé sur le cylindre.
Un brûleur à gaz sera un assistant fiable et efficace pour son propriétaire. La présence de cet appareil sur la ferme pourra résoudre de nombreux problèmes pouvant survenir à tout moment. Son utilisation correcte apportera beaucoup d'émotions positives et aidera à donner vie à toutes les idées, aussi difficiles qu'elles puissent paraître au début.
sledopyt.net
Foyer au gaz DIY
Une autre option pratique pour le chauffage des locaux est un foyer au gaz. L'achat d'un tel appareil coûtera un montant rond, bien que les plus avisés puissent assembler et équiper indépendamment une cheminée dans leur boîte sans investissements financiers particulièrement importants.
Ce type de foyer peut être alimenté soit directement par un tuyau de gaz, soit par une bouteille de gaz.
Sur Internet, vous pouvez trouver de nombreux dessins différents de foyers à gaz. En outre, certains utilisateurs peuvent acheter des structures préfabriquées, aménager eux-mêmes la maçonnerie et assembler une cheminée à partir de pièces pré-préparées.
La structure se compose des principaux éléments suivants:
- insert de cheminée ordinaire ou décoratif, décorant la pièce;
- corps de cheminée en métaux réfractaires - fonte ou autres alliages;
- un brûleur qui fournit du gaz;
- système d'alimentation en gaz.
Après avoir déterminé l'endroit où la structure sera installée, il est nécessaire de la préparer pour commencer la construction de la maçonnerie. Il doit y avoir une base solide. Vous devez également installer la cheminée. Une fois la cheminée construite, elle peut être décorée avec une variété d'éléments décoratifs au goût des propriétaires.
La cheminée est posée uniquement à partir de briques réfractaires. Lors de la construction d'une structure, il convient de prendre soin de prévoir un passage vers la vanne de gaz. Une fois les éléments internes de la maçonnerie installés et la communication connectée au brûleur à gaz, vous devez vous assurer que l'ensemble du système est étanche.
À l'aide de la vanne, il sera possible à l'avenir de réguler la force de l'alimentation en gaz et, par conséquent, la quantité de chaleur générée. Les travailleurs du gaz conseillent de tourner les brûleurs vers le bas avec des trous - cela les protégera de la contamination et de l'humidité.
En outre, le brûleur doit être renforcé avec des éléments de protection en treillis. Cela réduira la charge sur le brûleur due au matériau décoratif.
Un tuyau d'alimentation en gaz recouvert de matériaux ignifuges est introduit dans l'insert de cheminée. Le brûleur à gaz est installé avec les trous vers le bas et est masqué avec un matériau réfractaire artificiel
L'introduction de certains appareils modernes automatisera légèrement le travail de la cheminée. Ainsi, vous pouvez connecter un système de contrôle de l'alimentation en gaz, en fonction du niveau de chaleur généré, ou un système d'arrêt automatique du gaz. Toutes les modifications sont disponibles gratuitement sur le marché et leur achat dépend des souhaits et des capacités des propriétaires.
La belle décoration du bol de la cheminée est faite à partir d'une variété de pierres, de verre, de céramique. En plus de la décoration intérieure à l'extérieur, la cheminée peut être décorée avec du carrelage ou d'une autre manière. L'essentiel est qu'il s'agisse d'un matériau réfractaire.
Il est facile d'assembler vous-même un four à gaz de vos propres mains. Pour ce faire, vous devez respecter le schéma de conception et de sécurité.
Sous réserve de toutes les exigences et recommandations, l'assemblage du poêle sera un exercice amusant et peu coûteux. L'auto-assemblage d'une telle structure permettra d'économiser beaucoup d'argent.
Tout d'abord, avant d'installer un four à gaz pour chauffer une pièce, il convient de prendre un certain nombre de mesures préparatoires. Si vous n'isolez pas la pièce, même les équipements les plus puissants ne donneront pas de résultat sérieux.Par conséquent, il est important d'effectuer des procédures d'isolation externe et interne, ainsi que d'équiper des surfaces réfléchissantes.
Les principales caractéristiques des brûleurs à gaz sur une bombe aérosol
Les brûleurs à gaz sur une cartouche ont une puissance différente - cela dépend de la composition du mélange gazeux et, par conséquent, de la température de la flamme, qui peut aller de 1000 ° C à 2500 ° C. La pression de gaz dans la bouteille joue également un rôle important pour l'efficacité.
Certains modèles ont un régulateur de buse intégré qui vous permet de modifier le diamètre du flux de flamme jusqu'à ce que la taille de torche souhaitée soit obtenue. Il est également possible de modifier l'alimentation du mélange gazeux à partir du cylindre. Grâce à cela, la puissance de l'appareil utilisé peut être augmentée.
Les bouteilles compactes contenant du gaz liquéfié ont différents types de connexion au brûleur - filetées ou collet. Le mélange de gaz commun, qui est rempli dans les réservoirs, permet d'utiliser les brûleurs à des températures ambiantes comprises entre 5 ° C et 45 ° C. Des mélanges de gaz spéciaux, qui comprennent l'isobutane / butane / propane (les soi-disant «mélanges d'hiver»), permettent de travailler même à des températures inférieures à zéro. Ils permettent de créer une torche avec une température supérieure à 2000 ° C.
En vente, il existe des modèles pesant 70 grammes - à l'exclusion du ballon. Cela facilite grandement l'utilisation de cet appareil par le propriétaire.


Pannes possibles
L'allumage du four n'est pas toujours réussi. Cela peut se produire pour plusieurs raisons:
- Le brûleur est peut-être obstrué. Dans ce cas, le capteur de contrôle de la chaleur ne fonctionne pas, car le feu ne tombe pas dessus. En conséquence, la flamme s'éteint. Après un nettoyage en profondeur de la pièce, la cuisinière s'allumera facilement.
- Épuisement sévère du thermocouple. La raison en est qu'il y a beaucoup d'interférences dans l'alimentation en gaz du four.
- Si la soupape à gaz a subi des dommages mécaniques, elle doit être remplacée. Cette pièce ne peut pas être réparée.
- La minuterie échoue très souvent. La raison est l'utilisation à long terme du produit. Les principaux symptômes d'une telle panne sont considérés comme un arrêt périodique ou un arrêt complet. Pour détecter un dysfonctionnement, vérifiez d'abord la continuité du thermocouple. Ensuite, l'état des autres pièces associées au détecteur de flamme.
- Si, après le chauffage, le four commence à s'éteindre, il est nécessaire de régler la flamme en réglant la position minimum. Ce problème provient d'un échauffement insuffisant du feu. En conséquence, la flamme s'éteint automatiquement.
Important! Très souvent, il y a des cas dans lesquels la flamme ne couvre pas complètement le brûleur. Dans une partie, il manque. Dans cette situation, il est nécessaire d'arrêter l'alimentation en gaz. Aérez ensuite la pièce, répétez toutes les opérations à partir de la phase initiale d'allumage. Un allumage complet est nécessaire pour que le four fonctionne correctement.
Les fabricants produisent différents modèles de fours. Certains sont très difficiles à incendier. Cependant, leur avantage est une sécurité totale et une grande fonctionnalité. Il est très important de suivre la séquence technologique des opérations, d'être prudent avec de tels appareils.
Délicieuse recette! Recettes d'aronia aux feuilles de cerisier
Le processus de mise au feu du four dans une cuisinière à gaz dépend du type et des caractéristiques du four. La plupart des modèles modernes ont un allumage électrique automatique ou semi-automatique et la fonction «contrôle du gaz», ce qui simplifie grandement le processus d'allumage du four et aide à prévenir les fuites de gaz.
EXIGENCES DE PROTECTION DU TRAVAIL PENDANT LE TRAVAIL
3.1. La bouteille de gaz doit être fermement installée dans un endroit plat, bien ventilé (ventilé) et renforcée. 3.2. L'utilisation de bouteilles de gaz pour le travail dans des espaces confinés est autorisée à condition qu'une ventilation efficace soit assurée. 3.3. Lorsque vous travaillez avec une bouteille de gaz, il est nécessaire de prendre des mesures pour éviter les chocs, les chocs, les chutes et, lorsque vous travaillez à une température de l'air extérieur inférieure à 00 C, de geler. 3.4.Tous les appareils connectés à la bouteille de gaz (réducteur, tuyaux, brûleur) doivent être en bon état de fonctionnement et vérifiés périodiquement: - brûleur - au moins une fois par mois pour l'étanchéité au gaz; - boîte de vitesses - au moins une fois par trimestre, contrôle technique et essais; - tuyaux - tous les jours - pour les fissures, les liens, etc. 3.5. Les tuyaux de gaz doivent être exempts de fissures, de liens, etc. 3.6. Avant de connecter le réducteur au cylindre, il est nécessaire de purger le raccord du réducteur pour en éliminer les particules étrangères. 3.7. Le réducteur doit être fixé à la bouteille de gaz uniquement lorsque la valve de la bouteille est fermée. 3.8. Après avoir connecté le régulateur de pression, ouvrez lentement le robinet de la bouteille et réglez la pression du gaz de travail. 3.9. La longueur du tuyau, en fonction des conditions de travail, doit être comprise entre 8 et 20 m. 3.10. Quel que soit le lieu de travail, les distances suivantes entre la bouteille de gaz et: - les sources de chaleur (par exemple, les radiateurs de chauffage) - au moins 1 m doivent être maintenues; - feu ouvert - pas moins de 10 m. 3.11. Lorsque vous travaillez avec des bouteilles de gaz, il est interdit: - d'installer les bouteilles en position inclinée; - installer des cylindres dans les allées, les allées, dans un endroit où les travailleurs sont rassemblés, dans des endroits mal éclairés; - exposer les cylindres à la lumière du soleil; - effectuer des travaux sans boîte de vitesses; - utiliser des tuyaux constitués de déchets séparés ou interconnectés par des fils, des pinces; - laisser les bouteilles en marche avec les vannes ouvertes sans surveillance; - démonter et réparer le brûleur relié à la bouteille de gaz; - réchauffer la boîte de vitesses gelée avec un feu ouvert; - fumer et manger sur le lieu de travail; - la présence d'étrangers. 3.12. Ne travaillez pas avec le brûleur à gaz à proximité d'appareils électriques et d'autres pièces sous tension sous tension. 3.13. Si des travaux sont effectués à proximité d'équipements électriques sous tension, le réseau électrique doit être déconnecté avant de commencer les travaux. 3.14. Lorsqu'il travaille avec un brûleur gaz-air, il est interdit à un employé de: - se déplacer à l'extérieur de la zone de travail avec un brûleur allumé, y compris monter ou descendre des escaliers, des échelles, etc.; - tenir les manches à gaz sous le bras, pincer avec les pieds, enrouler autour de la taille, porter sur les épaules, plier, tordre; - fumez et approchez-vous de la bouteille de gaz avec une flamme nue inférieure à 10 m. 3.15. Pendant les pauses de fonctionnement, le brûleur à gaz doit être éteint. 3.16. Lorsqu'il travaille avec un brûleur à gaz avec une flamme nue par temps venteux, le travailleur doit être positionné, si possible, du côté au vent. 3.17. Les bouteilles doivent être protégées du chauffage par la lumière du soleil ou d'autres sources de chaleur. La température maximale admissible de la bouteille de gaz liquéfié ne dépasse pas 45 ° C. 3,18
Le gaz de pétrole liquéfié est explosif, sa fuite n'est pas autorisée et lorsque vous travaillez avec des bouteilles, il faut veiller à éviter qu'elles ne tombent et ne heurtent. 3.19
L'épuisement complet du gaz de la bouteille n'est pas autorisé. Une flamme de brûleur faible indique une quantité insuffisante de gaz dans le cylindre, un diffuseur de brûleur bouché ou une capsule de cylindre. 3.20. Lors de l'utilisation d'un brûleur à gaz, il ne devrait y avoir aucune odeur de gaz. Vous pouvez vérifier les fuites de gaz en appliquant une émulsion savonneuse sur la fuite de gaz suspectée. La vérification des fuites de gaz avec le feu est interdite. 3.21. Si les joints sont usés, ils doivent être remplacés par des neufs du kit. Les dysfonctionnements du brûleur et du cylindre doivent être réparés par des ateliers spécialisés. 3.22. Un seul brûleur à gaz peut être connecté à une bouteille. 3.23. Lorsque vous travaillez avec un brûleur à gaz, il est interdit de démonter et de réparer les dysfonctionnements du brûleur et du cylindre et de laisser un brûleur allumé sans surveillance.



