Objectifs et buts
Les systèmes d'automatisation de chaudière modernes sont en mesure de garantir un fonctionnement efficace et sans problème des équipements sans intervention directe de l'opérateur. Les fonctions humaines sont réduites à une surveillance en ligne de la santé et des paramètres de l'ensemble du complexe d'appareils. L'automatisation de la chaufferie résout les tâches suivantes:
- Démarrage et arrêt automatiques des chaudières.
- Régulation de la puissance de la chaudière (commande en cascade) selon les réglages primaires spécifiés.
- Contrôle de la pompe de surpression, contrôle des niveaux de liquide de refroidissement dans les circuits de travail et de consommation.
- Arrêt d'urgence et activation des dispositifs de signalisation en cas de valeurs de fonctionnement du système en dehors des limites fixées.

Amélioration des systèmes d'automatisation des chaudières à vapeur: une garantie de leur fonctionnement fiable
La question de l'utilisation de systèmes d'automatisation modernes dans le fonctionnement des chaudières à vapeur, à l'aide desquelles nous contrôlons tous les facteurs du processus technologique, est examinée. Cela se produit grâce à la mesure des principaux paramètres de fonctionnement des unités de chaudière et à la signalisation en temps opportun des pannes du système de chaudière. Ainsi, nous garantissons un fonctionnement à long terme et sans problème des chaufferies et augmentons la sécurité du personnel technique.
La réduction du nombre de situations d'urgence lors du fonctionnement des chaudières à vapeur est l'une des principales tâches à résoudre par les spécialistes de nombreuses entreprises. Toute l'expérience du diagnostic et de la surveillance opérationnelle des chaudières à vapeur montre le danger d'un diagnostic intempestif et de mauvaise qualité de l'état technique des chaudières. Lorsque des carences de contrôle s'accompagnent de violations des règles de fonctionnement des chaudières à vapeur, cela conduit dans de nombreux cas à des accidents et des explosions [1].
Si nous énumérons les principales causes d'accidents dans les chaudières à vapeur, la liste suivante nous sera présentée: une diminution du niveau d'eau, un excès de la pression standard, une violation du régime de l'eau, des défauts survenus lors de la fabrication et réparation.
Il est important d'observer la séquence des opérations technologiques en cas de situation d'urgence. Par exemple, en cas de diminution du niveau d'eau dans la chaudière, le personnel de maintenance doit effectuer les opérations suivantes: 1) couper l'alimentation en combustible, 2) arrêter l'aération de la fournaise en éteignant le désenfumeur et le ventilateur, 3) arrêter le soufflage, 4) arrêter l'alimentation électrique de la chaudière en fermant la vanne de la conduite d'alimentation, 5) fermer la vanne d'arrêt de vapeur de la chaudière (GPZ). L'apparition de la chaudière est strictement interdite. Le remplissage de la chaudière avec de l'eau afin de déterminer d'éventuels dommages lorsque le niveau d'eau baisse et le tambour de la chaudière est refroidi à la température ambiante ne peut être effectué que sur ordre du responsable de la chaufferie. À quoi conduit le remplissage non autorisé d'une chaudière à vapeur avec de l'eau lors de sa libération d'urgence? Si le niveau d'eau descend en dessous du maximum admissible, le refroidissement des tubes muraux par l'intérieur s'arrête et la température de leur chauffage augmente considérablement. Si, en même temps, de l'eau est introduite dans le système de chaudière, elle se transformera instantanément en vapeur, provoquant une forte augmentation de la pression, ce qui entraînera une explosion. Certains cas d'explosion de chaudières à vapeur sont représentés par la triste liste suivante.
Ainsi, le 7 février 2020 en République du Kazakhstan, dans le village d'Akmol, district de Tselinograd, dans un bâtiment séparé - une chaufferie, une explosion de chaudière s'est produite.Le résultat a été l'effondrement et l'incendie des murs.
Le 15 février 2020, une chaudière à vapeur a explosé en République de Biélorussie, dans le district de Logoisk sur le territoire de l'école secondaire Oktyabrskaya, tuant un résident local de 24 ans.
Le 20 septembre 2020, à 21h10 dans la chaufferie de JSC Teploservice (Korenovsk, territoire de Krasnodar), qui fournit de la chaleur à l'hôpital régional central, dans le district de Korenovsky du territoire de Krasnodar, la chaudière KSVa - 2,5G a été détruite et les murs ont été partiellement effondrés et le toit de la chaufferie.
Le 1er octobre 2020, dans le village de Yakut de Batagay, district de Verkhoyansk, sur une base de production pour la production de polystyrène expansé, une explosion de chaudière à vapeur s'est produite, à la suite de laquelle trois personnes sont mortes.
Le 11 novembre 2020, dans la ville de Kislovodsk, il y a eu une explosion d'une chaudière à gaz dans la chaufferie n ° 4 de la rue Ostrovsky.
Les statistiques montrent que les explosions se produisent avec une constance alarmante. Comment pouvez-vous éviter les situations d'urgence? Tout d'abord, il est nécessaire d'améliorer le système d'automatisation et de protection des chaudières à vapeur et à eau chaude.
L'automatisation de la chaudière doit répondre aux exigences suivantes: 1) la présence d'un nombre suffisant d'unités de commande pour l'étanchéité des vannes gaz BKG; 2) l'automatisation complète de l'allumage du groupe d'allumage des brûleurs de chaudière; 3) l'installation de systèmes d'automatisation plus avancés devrait être liée aux variateurs de fréquence existants qui contrôlent les extracteurs de fumée et les ventilateurs de soufflage; 4) facilité de gestion [3].
Par exemple, nous vous recommandons d'organiser la commande principale du système de chaudière à l'aide de l'équipement OWEN. En analysant l'expérience de production, on peut dire que l'introduction d'un contrôleur logique programmable PLC100, par la société OWEN, permet de mettre en œuvre les tâches suivantes d'automatisation des chaudières à vapeur (par exemple, pour les chaudières PTVM-30): 1) suivi automatique des tout le processus d'allumage de la chaudière dans une séquence stricte (démarrage de la ventilation du four, démarrage du programme de contrôle d'étanchéité de la vanne de gaz, démarrage de la purge de la canalisation de gaz, vérification de la protection, allumage de l'allumeur et du premier brûleur du groupe d'allumage au signal de l'opérateur , allumer l'allumeur et le deuxième brûleur du groupe d'allumage au signal de l'opérateur, allumer les brûleurs suivants, réchauffer la chaudière, faire fonctionner la chaudière); 2) connexion en série des éléments de protection nécessaires; 3) surveillance de la fiabilité de l'automatisation de la sécurité; 4) correction dans la mémoire de l'ordinateur de la cause première de la panne de la chaudière; 5) surveillance de la santé des régulateurs, des modules d'entrée / sortie et d'un automate de commande logique programmable, avec lequel la chaudière est contrôlée; 6) contrôle du nombre de brûleurs allumés; 7) fonctionnement d'un enregistreur électronique pour contrôler les paramètres réglés de la chaudière sur le PC de l'opérateur.
Si nous considérons le problème de l'automatisation d'une chaudière à vapeur de type DKVR 10/13, alors pour résoudre les problèmes d'automatisation, il est nécessaire d'utiliser des outils d'automatisation domestique certifiés, basés sur le contrôleur Tecon US TKM410. Le logiciel système est fourni par le fabricant sous la forme d'un ensemble complet avec le contrôleur. La mise à disposition des informations actuelles et archivées s'effectue sur le panneau de commande V04. Tous les outils d'automatisation sont situés au poste de conduite automatisé (AWP) sous la forme d'un blindage ShUK (armoire de commande de chaudière). Pour collecter des informations dans le système de microprocesseur, des capteurs domestiques avec des signaux de sortie standard discrets et analogiques sont utilisés. Les capteurs sont sélectionnés pour des raisons de coût, de précision et de fiabilité, et sont logés dans une armoire commune pour une facilité d'utilisation. Le contrôle local des paramètres de gaz, de raréfaction, d'air et de niveau est effectué par des dispositifs installés à l'avant de la chaudière.
Automatisation de sécurité des processus pour les chaudières à vapeur de type DE (DE-4-14GM, DE-10-24GM, DE-6.5-14GM, DE-10-14GM, DE-16-14GM, DE-16-24GM, DE- 25-14GM, DE-25-24GM), qui sont conçus pour générer de la vapeur saturée et surchauffée, nous recommandons de construire sur la base d'un dispositif à microprocesseur (contrôleur) AGAVA 6432.
Le contrôleur AGAVA 6432, lorsqu'il fonctionne au gaz ou au combustible liquide, conformément au manuel d'utilisation de la chaudière, aux normes et règles fédérales dans le domaine de la sécurité industrielle, aux règlements techniques de la Fédération de Russie et de l'Union douanière dans le domaine de la sécurité, prévoit: 1) contrôle automatique de l'étanchéité des vannes gaz, 2) allumage automatique du brûleur de la chaudière à gaz, 3) allumage semi-automatique ou manuel du brûleur fioul, 4) ventilation post-urgence du four pendant au moins 10 minutes .
L'arrêt de sécurité du brûleur se produit lorsque l'un des événements est détecté: 1) augmentation / diminution de la pression du gaz devant le brûleur; 2) abaisser la pression du combustible liquide devant le brûleur; 3) abaisser la pression d'air devant le brûleur; 4) abaissement du vide dans le four; 5) une augmentation du niveau dans le tambour de la chaudière au-dessus du niveau d'urgence supérieur; 6) abaisser le niveau dans le tambour de la chaudière en dessous du niveau d'urgence inférieur; 7) augmentation de la pression de vapeur dans le tambour de la chaudière; 

En plus de la mise en œuvre de toutes les protections obligatoires, l'automatisation, basée sur le dispositif à microprocesseur AGAVA 6432 (contrôleur), effectue: 1) une régulation automatique en douceur de la puissance de la chaudière en fonction de la pression de vapeur dans le tambour de la chaudière ou de la Chaudière; 2) contrôle automatique en douceur du rapport carburant / air en commandant l'actionneur des aubes de guidage du ventilateur ou l'entraînement à fréquence variable du moteur du ventilateur; 3) régulation automatique en douceur du vide dans le four de la chaudière en commandant les actionneurs du guide du ventilateur d'extraction ou l'entraînement à fréquence contrôlée du moteur du ventilateur d'extraction; 4) régulation automatique en douceur du niveau d'eau dans le tambour de la chaudière en contrôlant l'actionneur de la vanne de régulation sur l'alimentation en eau de la chaudière; 5) correction du tableau du rapport carburant / air par la teneur en oxygène des gaz d'échappement ou par la température de l'air entrant dans le brûleur; 6) contrôle et protection de la chaudière en fonctionnement sur réserve de combustible liquide.
Pour enregistrer les événements et les principaux paramètres technologiques de la chaudière, un enregistreur électronique est implémenté dans le contrôleur.
Le système d'automatisation d'une chaudière à eau chaude de type KVGM doit être construit sur la base du contrôleur KR-300ISh avec une commande de «niveau supérieur».
En même temps, le système d'automatisation utilise un ordinateur personnel et le système TRACE MODE 5.0 SCADA pour l'affichage et le contrôle.
Considérons les principaux éléments du kit d'automatisation basé sur le contrôleur KR-300ISh, qui permettent de contrôler efficacement la chaudière de type KVGM. Elles sont:
1) Panneau de contrôle du programme ShchUK, dans lequel sont installés:
contrôleur de microprocesseur multifonction KR-300ISH KGZhT.421457.001, composé de:
a) bloc contrôleur BK-Sh-1-1-XXX-20-1.5-1 avec connecteurs de bornier KBS-72Sh;
b) bloc BUSO-Sh-XXXX-0-1.5 avec connecteurs de bornier KBS-96SH-1.5;
c) alimentations des contrôleurs BP-Sh-1-9 et BP-4M;
2TRM1 compteurs de température et de pression;
2) une carte d'appareils exécutifs, dans laquelle sont installés:
commutateurs automatiques, équipements de commutation et de protection;
démarreurs réversibles sans contact PBR-2M;
alimentations Karat-22, BP-10, BUS-30;
3) logiciel "LEONA";
4) logiciel "TRACE MODE";
5) transducteurs de pression avec sortie électrique de type Metran-100, TSM-0193, TSP-0193 et actionneurs de type MEOF-100 / 25–0,25u-99;
6) dispositif de protection contre l'inflammation ZZU-4;
7) des dispositifs sélectifs pour les impulsions de pression d'air, de vide dans le four, de pression d'eau, ainsi que des débitmètres électromagnétiques pour mesurer le débit d'eau de la chaudière.
Ainsi, en utilisant des systèmes d'automatisation modernes pour le fonctionnement des chaudières à vapeur, nous contrôlons tous les facteurs du processus technologique. Cela se produit grâce à la mesure des principaux paramètres de fonctionnement des unités de chaudière et à la signalisation en temps opportun des pannes du système de chaudière. Ainsi, nous garantissons un fonctionnement à long terme et sans problème des chaufferies et augmentons la sécurité du personnel technique.
Littérature:
- Normes et règles fédérales dans le domaine de la sécurité industrielle «Règles de sécurité industrielle pour les installations de production dangereuses où des équipements fonctionnant sous une pression excessive sont utilisés» (Arrêté Rostekhnadzor n ° 116 du 25 mars 2014).
- SP 62.13330.2011 * Systèmes de distribution de gaz. Édition mise à jour du SNiP 42-01-2002 (avec amendement n ° 1)
- SP 89.13330.2012 Installations de chaudières. Édition mise à jour de SNiP II-35–76. SP (Code of Rules) du 30 juin 2012 N ° 89.13330.2012
- GOST R 54961–2012 Systèmes de distribution de gaz. Réseaux de consommation de gaz. Exigences générales pour le fonctionnement. Documentation opérationnelle. GOST R du 22 août 2012 n ° 54961–2012
- GOST 21204–97 Brûleurs à gaz industriels. Exigences techniques générales (avec les amendements N 1, 2). GOST du 25 avril 1997 N ° 21204-97
Objet d'automatisation
L'équipement de chaudière en tant qu'objet de régulation est un système dynamique complexe avec de nombreux paramètres d'entrée et de sortie interconnectés. L'automatisation des chaufferies est compliquée par le fait que les cadences des processus technologiques sont très élevées dans les unités à vapeur. Les principales valeurs réglementées comprennent:
- débit et pression du caloporteur (eau ou vapeur);
- décharge dans la chambre de combustion;
- le niveau dans le réservoir d'alimentation;
- Ces dernières années, des exigences environnementales accrues ont été imposées à la qualité du mélange de carburant préparé et, par conséquent, à la température et à la composition des produits de gaz de combustion.
RÉGULATION AUTOMATIQUE DE LA CHAUDIÈRE À VAPEUR
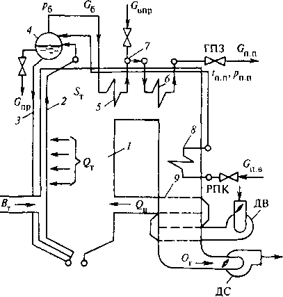
4.5 Chaudière à vapeur à tambour comme objet de commande
Un diagramme schématique du processus technologique se déroulant dans une chaudière à vapeur à tambour est illustré à la Fig. 4.5.1. Le combustible entre par les brûleurs dans le four 7, où il est généralement brûlé par une méthode de torche. Pour maintenir le processus de combustion, l'air est fourni à la fournaise en une quantité QB.
Il est pompé à l'aide d'un ventilateur DV et préchauffé dans un aérotherme
9.
Gaz de combustion formés lors de la combustion Qg
aspiré du four avec un extracteur de fumée DS. En chemin, ils traversent les surfaces chauffantes des surchauffeurs 5,
6
, économiseur d'eau
8
, aérotherme
9
et sont évacués par la cheminée dans l'atmosphère.
Le processus de vaporisation a lieu dans les conduites montantes du circuit de circulation 2, protégeant le four à chambre et alimenté en eau par les descentes. 3.
Vapeur saturée Gb du tambour
4
entre dans le surchauffeur, où il est chauffé à la température de consigne en raison du rayonnement de la torche et du chauffage par convection avec les gaz de combustion. Dans ce cas, la température de surchauffe de la vapeur est contrôlée dans le désurchauffeur 7 au moyen de l'injection d'eau Gvpr.
Les principales valeurs régulées de la chaudière sont le débit de vapeur surchauffée Gp.p
, sa pression
Pp.p
et température t
p.p
... Le débit de vapeur est variable et sa pression et sa température sont maintenues proches de valeurs constantes dans les écarts admissibles, ce qui est dû aux exigences d'un mode de fonctionnement donné d'une turbine ou d'un autre consommateur d'énergie thermique.
De plus, les valeurs suivantes doivent être maintenues dans les tolérances:
niveau d'eau dans le tambour Hb
- réguler en changeant l'alimentation en eau d'alimentation
GP.B
;
aspirateur dans la partie supérieure de la chambre de combustion ST
- réguler en modifiant l'alimentation des extracteurs de fumées aspirant les fumées du four;


Figure. 4.5.1. Schéma technologique de base d'une chaudière à tambour:
GPZ - vanne de vapeur principale; RPK - vanne d'alimentation de régulation; 1
- foyer;
2
- circuit de circulation;
3
- goutte grossière;
4
- tambouriner;
5,6
- surchauffeurs de vapeur; 7 - désurchauffeur;
8
- économiseur;
9
- aérotherme


4.6 Régulation des processus de combustion et de vaporisation
Figure. 4.6.5 Schéma du circuit de commande
pression de vapeur devant la turbine:
1 - régulateur d'alimentation en carburant; 2 - régulateur de fréquence de rotation (vitesse); 3 - vannes de commande de turbine; 4 - régulateur de pression; 5 - entraînement électrique du synchroniseur de turbine
Un diagramme schématique d'un ACP fermé de pression de vapeur devant la turbine pour le cas considéré est illustré à la Fig. 4.6.5, ligne mais.
Dans ce diagramme, la pression de vapeur est maintenue par le régulateur de pression
4
agissant sur le régulateur d'alimentation en carburant U et sur la vitesse du rotor de la turbine - le régulateur de vitesse
2.
Dans le mode de base, l'effet du régulateur de pression doit être commuté sur le mécanisme de commande des vannes de commande de la turbine 3 via l'entraînement électrique du synchroniseur de la turbine 5 (Fig. 4.6.5 - ligne b).
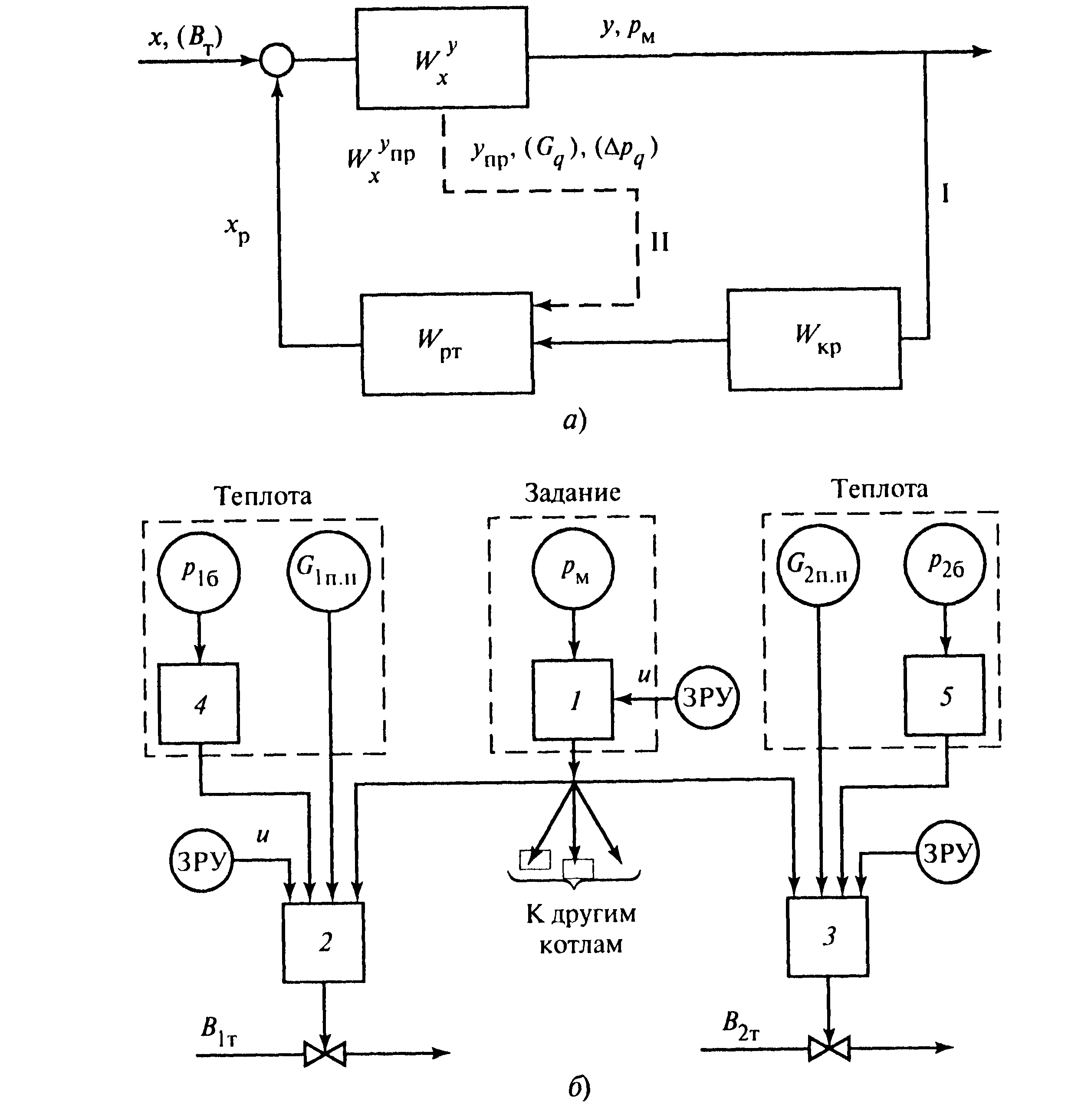
Régulation d'un groupe de chaudières avec une ligne de vapeur commune. Un diagramme schématique de la régulation pour ce cas (schéma avec un régulateur principal) est illustré à la Fig. 4.6.7, a. Le maintien de la pression de vapeur dans la conduite commune proche d'une valeur constante en régime permanent assure l'alimentation d'une quantité donnée de combustible au four de chaque chaudière. Dans un mode transitoire provoqué par une modification de la charge totale de vapeur, la pression de vapeur est régulée en alimentant en combustible chaque chaudière ou une partie de celle-ci. Dans ce cas, il peut y avoir deux cas.
Toutes les chaudières fonctionnent en mode de régulation. La déviation de la pression de vapeur dans la ligne de vapeur commune pm entraînera l'apparition d'un signal correspondant à l'entrée du régulateur principal 3. Il commande les régulateurs d'alimentation en combustible de toutes les chaudières. La part de participation de chacun d'entre eux dans la charge totale de vapeur est définie à l'aide d'unités de commande manuelle (ZRU).
Certaines unités sont transférées au mode de base en déconnectant les connexions des régulateurs d'alimentation en carburant avec le régulateur principal. La pression de vapeur dans la conduite de vapeur commune est régulée par des unités dont les connexions avec le régulateur principal ne sont pas rompues. Cette solution est conseillée avec un grand nombre de chaudières fonctionnant en parallèle, lorsqu'il n'est pas nécessaire de maintenir toutes les unités en mode de régulation.


Figure. 4.6.7. Diagrammes schématiques de la régulation de la pression de vapeur dans une ligne de vapeur commune avec un régulateur principal (a) et de la stabilisation de la consommation de carburant (b):
1 - régulateur d'alimentation en carburant; 2 - régulateur de vitesse de turbine; 3 - régulateur de pression de vapeur principal; K1, K2 - chaudières; Т1, Т2 - turbines
Dans le premier cas, une répartition uniforme des charges du consommateur de vapeur entre les unités individuelles est assurée, dans le second, la stabilité de la charge de vapeur des unités fonctionnant en mode de base.
Suivons le fonctionnement de l'ACP avec le régulateur principal en cas de perturbations intra-four. Supposons que la perturbation arrive par le canal d'alimentation en carburant.


Figure. 4.6.8 Régulation de l'alimentation en combustible selon le schéma "chaleur de référence":
a, b - schémas structurels et fonctionnels; I, II - contours externes et internes; 1 - régulateur de pression de vapeur; 2, 3 - régulateurs de carburant; 4.5 - Différentiateurs
Le signal sur la perception thermique des parois du four ∆pq possède encore moins d'inertie par rapport au signal thermique. Son utilisation dans l'ACR d'une charge thermique au lieu d'un signal thermique permet d'améliorer la qualité de la régulation grâce à une augmentation de la vitesse du circuit de stabilisation II (voir Fig. 8.8, a).
Régulation de l'efficacité du processus de combustion. Le rendement de la chaudière est évalué par le rendement, qui est égal au rapport de la chaleur utile dépensée pour produire et surchauffer de la vapeur à la chaleur disponible qui pourrait être obtenue en brûlant tout le combustible.


Courbes du processus transitoire de la section pour la teneur en oxygène 02 dans les fumées derrière le surchauffeur lorsqu'elles sont perturbées par une augmentation du débit d'air ∆Qw, les aubes de guidage (HA) des ventilateurs de soufflage en pourcentage de l'indicateur de position ( % UP) et gaz combustible ∆BT
m3 / h sont représentés sur la Fig. 4.6.9, b. L'inertie de la section dépend du volume de la chambre de combustion et du conduit de gaz attenant, ainsi que du retard dans l'appareil de mesure. Dans la description mathématique des propriétés dynamiques, cette section est représentée comme une connexion séquentielle de deux liaisons: le retard de transport τ et le premier ordre inertiel avec une constante de temps T [26].
Méthodes et schémas de régulation. Le principal moyen de réguler l'excès d'air derrière le surchauffeur est de modifier sa quantité fournie à la fournaise à l'aide de ventilateurs soufflants. Il existe plusieurs options pour les systèmes de contrôle automatique de l'alimentation en air, en fonction des méthodes d'évaluation indirecte de l'efficacité du processus de combustion par le rapport de divers signaux.
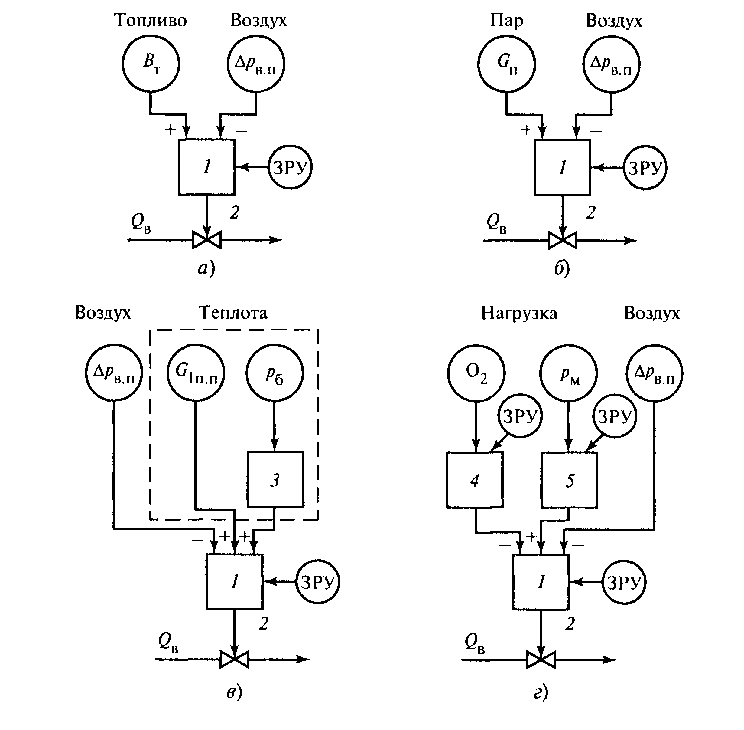
1. Régulation du rendement en fonction du rapport carburant-air. Avec une qualité de carburant constante, sa consommation et la quantité d'air nécessaire pour assurer le rendement de combustion requis sont liées par une relation proportionnelle directe établie à la suite d'essais de fonctionnement. Si la mesure de la consommation de carburant est effectuée avec suffisamment de précision, le maintien d'un excès d'air optimal peut être réalisé en utilisant un schéma de contrôle appelé carburant-air (Fig. 4.6.10, a). Avec le carburant gazeux, le rapport requis entre les quantités de gaz et d'air est réalisé en comparant les chutes de pression à travers les dispositifs de restriction installés sur le gazoduc et sur l'aérotherme RVP ou sur un appareil de mesure spécial du débit d'air. La différence de ces signaux est transmise à l'entrée du régulateur automatique d'économie, qui commande l'alimentation des ventilateurs de soufflage.
La mesure continue de la consommation de combustibles solides, comme déjà noté, est un problème non résolu. Parfois, la consommation de carburant pulvérisé est estimée, par exemple, par la position du corps de régulation (traverse du contrôleur plat), qui ne détermine que la fréquence de rotation des mangeoires, mais pas la consommation de poussière. Cette méthode de contrôle ne prend pas en compte le changement qualitatif de la composition et de la consommation de carburant associé à une augmentation ou une diminution de la vitesse de l'air de transport ou à une perturbation du fonctionnement normal des dépoussiéreurs. Par conséquent, l'utilisation du schéma carburant-air n'est justifiée qu'en présence de carburant liquide ou gazeux de composition constante.
2. Régulation du rendement en fonction du rapport vapeur-air. Une quantité d'air différente est requise par unité de consommation d'un carburant de composition différente. La même quantité est requise par unité de chaleur dégagée lors de la combustion de différents types de combustibles. Par conséquent, si nous évaluons le dégagement de chaleur dans le four par le débit de vapeur et modifions l'alimentation en air en fonction des changements de ce débit, alors, en principe, un excès d'air optimal peut être obtenu.
3. Ce principe de régulation de l'alimentation en air est utilisé dans le circuit vapeur-air (Fig. 6.6.10, b).
Régulation du rendement en fonction du rapport des signaux chaleur-air (Figure 6.6.10, c). Si le dégagement de chaleur dans le four Qt 'est estimé par la consommation de vapeur surchauffée et le taux de changement de la pression de vapeur dans le tambour, alors l'inertie de ce signal total (Gq, voir Fig.6.6.4, a) sous les perturbations du four seront nettement inférieures à l'inertie d'un signal en termes de débit de vapeur Q n n


Figure. 4.6.10. Régulation de l'alimentation en air selon le rapport:
a - carburant - air; b - vapeur - air; c - chaleur - air; d - charge - air avec correction O2; 1 - régulateur d'alimentation en air; 2 - organisme de réglementation; 3 - différenciateur; 4 - régulateur d'air correctif; 5 - régulateur de correction de pression de vapeur surchauffée (régulateur de référence de charge)
La quantité d'air correspondant à un dégagement de chaleur donné est mesurée par la chute de pression à travers le réchauffeur d'air ou par la pression d'air dans le tuyau de refoulement du ventilateur. La différence entre ces signaux est utilisée comme entrée du contrôleur économique.
quatre.Contrôle du rendement selon le rapport de référence - air avec un signal supplémentaire pour la teneur en O2 dans les fumées (Fig. 4.6.10, d). La teneur en O2 dans les produits de combustion du carburant caractérise l'excès d'air et dépend faiblement de la composition du carburant. Par conséquent, l'utilisation d'O2 comme signal d'entrée vers un régulateur automatique affectant le débit d'air est tout à fait raisonnable. Cependant, la mise en œuvre de cette méthode est difficile en raison du manque d'analyseurs d'oxygène gazeux fiables et à action rapide. Par conséquent, dans des conditions industrielles, les systèmes de contrôle de l'alimentation en air se sont généralisés non pas avec des actions directes, mais avec des actions correctives pour l'O2.
5.
Le maintien de l'excès d'air en termes de chaleur / air et en particulier de rapports vapeur / air est simple et fiable, mais pas précis. Par exemple, le système de commande d'économie, fonctionnant selon le schéma tâche-air avec correction d'O2 supplémentaire, est dépourvu de cet inconvénient. Le système dans son ensemble combine les principes du contrôle des perturbations et des déviations. Le régulateur d'alimentation en air I modifie son débit en fonction d'un signal du régulateur de pression principal ou correctif 5, qui est un régulateur automatique réglé par la charge de la chaudière. Le signal proportionnel au débit d'air rvp agit comme dans les autres circuits:
tout d'abord, il supprime les perturbations du débit d'air qui ne sont pas liées à la régulation de l'efficacité (mise en marche ou arrêt des systèmes de préparation de poussières, etc.)
deuxièmement, il aide à stabiliser le processus de régulation de l'alimentation en air lui-même, car il sert simultanément de signal de rétroaction négative dure.
L'introduction d'un signal de correction supplémentaire pour la teneur en O2 augmente la précision du maintien de l'excès d'air optimal dans tout système de contrôle économique. Le régulateur correctif supplémentaire 4 pour l'O2 dans le réglage - le schéma de régulation d'air contrôle l'alimentation en air en cas de perturbations du four et assure directement le maintien de l'excès d'air spécifié dans le four.
Régulation du vide dans le four. La présence d'un petit vide constant ST (jusqu'à 20 ... 30 Pa) dans la partie supérieure du four est nécessaire dans les conditions du mode de combustion normal. Ceci évite que les gaz ne soient expulsés du four, contribue à la stabilité de la torche et sert d'indicateur indirect de l'équilibre matière entre l'air fourni au four et les gaz d'échappement. L'objet de contrôle de raréfaction est une chambre de combustion avec des conduits de gaz connectés en série avec elle de la chambre d'inversion aux tuyaux d'aspiration des extracteurs de fumée. L'effet de régulation d'entrée de cette section est le débit des gaz de combustion, qui est déterminé par l'alimentation des extracteurs de fumée. Les influences perturbatrices externes comprennent une modification du débit d'air en fonction de la charge thermique de l'unité, des perturbations internes - violations du régime gaz-air associées au fonctionnement des systèmes de préparation des poussières, opérations d'élimination des scories, etc.
La courbe du changement de signal pour la raréfaction de la partie supérieure du four ST, avec une perturbation par le débit des fumées, est donnée en [26]. La section de raréfaction n'a pas de retard, a une faible inertie et un auto-nivellement important. La propriété négative du site est les fluctuations de la valeur régulée autour de la valeur moyenne de St 'avec une amplitude allant jusqu'à 30 ... 50 Pa (3 ... 5 mm de colonne d'eau) et une fréquence allant jusqu'à plusieurs hertz.
De telles fluctuations (pulsations) dépendent d'un grand nombre de facteurs, en particulier des pulsations de consommation de carburant et d'air. Ils compliquent le fonctionnement des dispositifs de contrôle, en particulier ceux avec des éléments amplificateurs de relais, les obligeant à fonctionner trop souvent.
Pour lisser les pulsations, des dispositifs d'amortissement spéciaux sont installés devant les dispositifs de mesure primaires: tubes d'étranglement et rondelles, tubes d'impulsion de diamètre accru ou cylindres intermédiaires (réservoirs).Pour cela, un amortisseur électrique est également utilisé, disponible dans les circuits électriques des unités de mesure des dispositifs de régulation [21].
Méthodes et schémas de régulation. La régulation du vide est généralement effectuée en modifiant la quantité de gaz d'échappement aspirés par les extracteurs de fumée. De plus, leur approvisionnement peut être régulé:
• vannes papillon rotatives multi-axes (voir Fig. A.2, e);
• aubes de guidage (voir Fig. A.7);
• des accouplements hydrauliques, en modifiant le nombre de tours de la roue de l'extracteur de fumée (voir Fig. A.6), ou par le moteur principal, en modifiant la fréquence de rotation.
La comparaison de diverses méthodes de contrôle en termes de consommation spécifique d'énergie électrique pour l'entraînement des extracteurs de fumée est illustrée à la Fig. A.8.
Figure. 4.6.11. Vide ACP dans le four
Le plus répandu est le circuit de contrôle de raréfaction avec un contrôleur PI à impulsion unique, qui met en œuvre le principe de contrôle par déviation (Fig. 4.6.11).
La valeur requise de la grandeur régulée est réglée à l'aide du tableau de consigne manuel du régulateur de vide 1. Lorsque la chaudière fonctionne en mode de régulation, il y a des changements fréquents de la charge thermique et, par conséquent, des changements du débit d'air. Le fonctionnement du régulateur d'air 2 conduit à une perturbation temporaire de l'équilibre matière entre l'air entrant et les fumées. Pour éviter cette violation et augmenter la vitesse du régulateur de vide, il est recommandé d'introduire à son entrée un effet de disparition supplémentaire du régulateur d'air via un dispositif de couplage dynamique 3.
En tant que dispositif de communication dynamique, une liaison apériodique est utilisée, dont le signal de sortie est fourni à l'entrée du régulateur de vide uniquement aux moments de mouvement de l'actionneur du régulateur d'air.
Régulation de la pression d'air primaire. Les vitesses du mélange poussière-air dans les conduites de poussière vers les brûleurs des chaudières à bunker industriel ne doivent varier que dans certaines limites, indépendamment de la charge de vapeur et du débit d'air total. Cette limitation doit être respectée en raison du risque de colmatage des conduites de poussière et des conditions de maintien des vitesses appropriées de l'air primaire à l'embouchure des brûleurs.
La régulation de l'alimentation en air primaire des conduites de poussière est réalisée à l'aide d'un régulateur qui reçoit un signal de la pression d'air dans le conduit d'air primaire et agit sur l'alimentation du ventilateur d'air primaire ou sur les vannes d'étranglement installées sur les entrées d'air communes pour le conduit d'air primaire.
La courbe de processus transitoire pour la pression d'air primaire dans la boîte commune est donnée dans [26].
4.6.1 Régulation de la surchauffe des chaudières à tambour à vapeur
La température de surchauffe de la vapeur à la sortie de la chaudière est l'un des paramètres les plus importants qui déterminent l'efficacité et la fiabilité de la turbine à vapeur et de l'unité de puissance dans son ensemble. Conformément aux exigences du PTE, écarts à long terme admissibles de la température de surchauffe
disparaît à l'état d'équilibre. Pour la formation du signal de disparition, un véritable lien de différenciation est généralement utilisé.
L'approche du point d'injection à la sortie du surchauffeur réduit l'inertie de la section et, par conséquent, améliore la qualité des processus de contrôle. Dans le même temps, cela conduit à une détérioration du régime de température du métal des surfaces chauffantes situées avant le désurchauffeur. Par conséquent, sur les chaudières puissantes dotées de surchauffeurs avancés, une commande à plusieurs étages est utilisée. A cet effet, deux ou plusieurs dispositifs d'injection sont installés le long du flux de vapeur, contrôlés par des régulateurs automatiques de température.
Ceci permet de réguler plus précisément la température de la vapeur en sortie de chaudière et en même temps de protéger le métal des étages de surchauffage amont.
Le régulateur automatique à la sortie de chaque étage fonctionne également selon un schéma à deux impulsions: avec le signal principal pour la déviation de la température de la vapeur à la sortie et un signal de disparition supplémentaire pour la température de la vapeur après le désurchauffeur.En présence de plusieurs flux de vapeur, la température de surchauffe primaire est contrôlée séparément. L'installation de régulateurs automatiques est prévue sur chacune des lignes de vapeur.
4.8 Régulation de l'alimentation électrique des chaudières à vapeur
On suppose que les écarts maximaux admissibles du niveau d'eau dans le tambour sont de ± 100 mm par rapport à la valeur moyenne fixée par le fabricant. La valeur moyenne du niveau peut ne pas coïncider avec l'axe géométrique du tambour. Les écarts maximaux admissibles sont indiqués pendant le fonctionnement. Une diminution du niveau au-delà des limites du verre de jauge installé sur le fût est considérée comme un «gaspillage» d'eau, et un excès de sa partie supérieure visible est considéré comme un «débordement». La distance entre ces marques critiques est de 400 mm.
L'abaissement du niveau jusqu'au point de raccordement des bornes fontaines du circuit de circulation peut entraîner une interruption de l'alimentation et du refroidissement par eau des conduites montantes. La conséquence de cela peut être une violation de la résistance des tuyaux au niveau des joints avec le corps du tambour et, dans le cas le plus grave, un épuisement professionnel. Une augmentation excessive du niveau peut conduire à une diminution de l'efficacité des dispositifs de séparation dans le tambour et à une dérive prématurée des sels dans le surchauffeur. La réalimentation du tambour et le rejet de particules d'eau dans la turbine provoquent de graves dommages mécaniques sur son rotor et ses pales. Le tambour est alimenté en eau un et, moins fréquemment, deux chaînes de canalisations d'eau d'alimentation, dont l'une sert de réserve.
Niveaux d'automatisation
Le degré d'automatisation est défini lors de la conception d'une chaufferie ou lors de la révision / remplacement de l'équipement. Cela peut aller du contrôle manuel basé sur les lectures d'instrumentation au contrôle entièrement automatique basé sur des algorithmes dépendant de la météo. Le niveau d'automatisation est principalement déterminé par l'objectif, la puissance et les caractéristiques fonctionnelles du fonctionnement de l'équipement.
L'automatisation moderne du fonctionnement de la chaufferie implique une approche intégrée - les sous-systèmes de contrôle et de régulation des processus technologiques individuels sont combinés en un seul réseau avec contrôle de groupe fonctionnel.


Automatisation des chaudières à vapeur DKVR avec système d'économie d'énergie "Fakel-2010"
| Armoire de contrôle d'instrumentation | Station de contrôle du moteur VFD | Analyseur de fumées KAKG, IAKG |
Brève description des chaudières à vapeur DKVr Nomenclature des chaudières à vapeur DKVr: DKVr-2,5-13; DKVr-4-13; DKVr-4-13-250; DKVr-6,5-13; DKVr-6,5-23; DKVr-6,5-13-250; DKVr-6,5-23-370; DKVr-10-13; DKVr-10-23; DKVr-10-13-250; DKVr-10-23-250 (370); DKVr-10-39; DKVr-10-39-440; DKVr-20-13; DKVr-20-23; DKVr-20-13-250; DKVr-20-23-370. Les chaudières à vapeur DKVr (E) sont conçues pour générer de la vapeur saturée et surchauffée utilisée pour le chauffage et les chaudières industrielles et les centrales électriques. L'industrie produit des chaudières fioul-gaz de type DKVr d'une capacité de vapeur de 2,5; quatre; 6,5; 10 et 20 t / h avec une pression de travail de 1,3 et 2,3 MPa (13 et 23 kg / cm2). Les chaudières sont équipées de brûleurs HMG, la puissance des brûleurs installés est déterminée par la puissance de la chaudière. Sur les chaudières d'une capacité allant jusqu'à 10 t / h, deux brûleurs sont installés à l'avant de la chaudière à un étage et sur les chaudières DKVr-20 - trois brûleurs à deux étages. Un économiseur est installé sur les chaudières pour récupérer la chaleur des gaz résiduaires. Pour fournir de l'air aux brûleurs, la chaudière est équipée d'un ventilateur de la puissance requise. Pour éliminer les fumées et créer le vide nécessaire dans le four, les chaudières sont également équipées d'un extracteur de fumée aux performances requises. La puissance de la chaudière est régulée en ajustant la puissance des brûleurs.
Automatisation à économie d'énergie pour chaudières DKVr "de NPF Uran-SPb" JSC NPF "Uran-SPb" réalise un ensemble de travaux de rééquipement technique d'automatisation et d'alimentation en gaz de la chaudière clé en main ("La portée des services») De l'élaboration de la documentation de conception à l'installation des équipements et à l'ajustement opérationnel basé sur les équipements de KB AGAVA. NPF "Uran-SPb" est revendeur de cette société, utilise des appareils dans ses développements et les fournit aux prix du fabricant. Lors de la reconstruction de l'automatisation des chaudières à vapeur DKVr, la technologie de l'auteur de la combustion économique et écologique du combustible "Fakel" est utilisée sous la forme d'un système d'économie d'énergie «Fakel-2010»... Le contrôle automatique de la chaudière est fourni: avec allumage automatique des brûleurs, avec correction de l'alimentation en air pour la combustion en fonction de l'analyse des fumées et contrôle de la fréquence de la vitesse de rotation des moteurs électriques (VFD). Les opérateurs de chaufferie peuvent interférer avec le fonctionnement de l'automatisme en le transférant du mode «Automatique» au mode «Manuel». Le système d'automatisation et de contrôle de la sécurité de la chaudière est basé sur le dispositif de contrôle à microprocesseur AGAVA 6432 pour chaudières, fours, séchoirs (contrôleur). domaine de la sécurité industrielle, les règlements techniques de la Fédération de Russie et de l'UC dans le domaine de la sécurité, SP 62.13330.2011, SP 89.13330.2012, GOST R 54961-2012, GOST 21204-97 fournit:
- contrôle automatique de l'étanchéité des vannes gaz,
- allumage automatique du brûleur de la chaudière à gaz,
- allumage semi-automatique ou manuel des brûleurs fioul,
- arrêt de protection des brûleurs en cas de l'un des événements: augmentation / diminution de la pression du gaz devant le brûleur;
- abaisser la pression du combustible liquide devant le brûleur;
- abaisser la pression d'air devant le brûleur;
- abaisser le vide dans le four;
- une augmentation du niveau dans le tambour de la chaudière au-dessus du niveau d'urgence supérieur;
- abaisser le niveau dans le tambour de la chaudière en dessous du niveau d'urgence inférieur;
- augmenter la pression de vapeur dans le tambour de la chaudière;
- extinction de la torche du brûleur ou de l'allumeur;
- éteindre l'extracteur de fumée;
- éteindre le ventilateur du ventilateur;
- arrêt de l'alimentation électrique ou perte de tension des appareils de commande à distance et automatiques et des instruments de mesure.
Régulation de la capacité de la chaudière Le contrôleur AGAVA 6432, en plus de mettre en œuvre toutes les protections obligatoires, effectue:
- régulation automatique en douceur de la puissance de la chaudière en fonction de la pression de vapeur dans le tambour de la chaudière ou de la pression du gaz sur la chaudière;
- régulation automatique en douceur du rapport "carburant-air" par commande de l'actionneur de l'aube de guidage du ventilateur ou de l'entraînement asservi en fréquence du moteur du ventilateur en fonction de la pression de gaz et d'air,
- le vide dans le four de la chaudière en pilotant les actionneurs du dispositif de guidage de l'extracteur de fumée ou l'entraînement en fréquence du moteur de l'extracteur de fumée par pression / dépression dans le four de la chaudière,
- le niveau d'eau dans le tambour de la chaudière en commandant l'actionneur de la vanne de régulation sur l'alimentation en eau de la chaudière;
Le programme du contrôleur peut prévoir la fonction de réduction de la puissance de la chaudière en coupant (selon le schéma d'alimentation en gaz de la chaudière) un ou deux brûleurs. Pour enregistrer les événements et les principaux paramètres technologiques de la chaudière, un enregistreur électronique est implémenté dans le contrôleur. Un panneau tactile de l'opérateur est en outre installé dans l'armoire de la chaudière (sur commande), dans lequel tous les signaux analogiques des capteurs sont affichés pour indication dans le schéma synoptique de la chaudière.
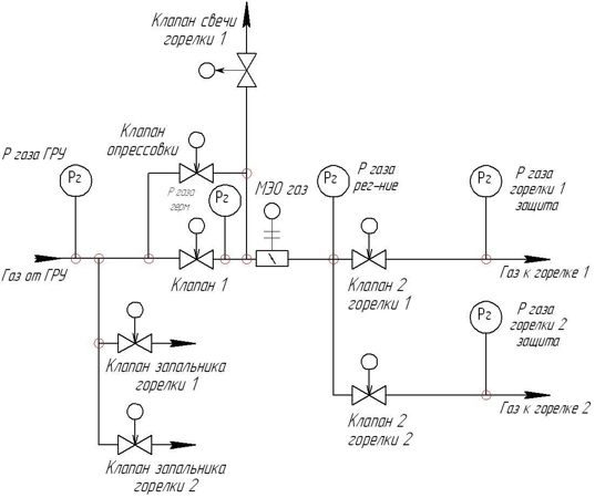
Les schémas d'alimentation en gaz les plus courants pour les chaudières à 2 brûleurs DKVr
|
|
| Circuit gaz complet d'une chaudière à 2 brûleurs, régulation de la puissance de la chaudière avec un registre gaz commun. | Schéma gaz complet d'une chaudière à 2 brûleurs, régulation de la puissance de la chaudière avec registres gaz devant les brûleurs |
|
|
| Circuit gaz d'une chaudière 2 brûleurs avec une première vanne gaz commune en cours de route, régulation de puissance chaudière avec un volet gaz commun. | Circuit gaz d'une chaudière à 2 brûleurs avec une première vanne gaz commune en cours de route, régulation de la puissance de la chaudière avec registres à gaz devant les brûleurs. |
|
|
| Schéma gaz complet d'une chaudière à 2 brûleurs avec soupapes de contrôle de pression supplémentaires, régulation de la puissance de la chaudière avec registres à gaz devant les brûleurs. | Circuit gaz d'une chaudière à 2 brûleurs avec une première vanne gaz commune et une vanne d'essai de pression supplémentaire, régulation de la puissance de la chaudière avec un registre gaz commun. |
Les schémas d'alimentation en gaz les plus courants pour les chaudières à 3 brûleurs DKVr-20
|
|
| Schéma gaz complet d'une chaudière 3 brûleurs, régulation de la puissance de la chaudière avec un registre gaz commun. | Schéma gaz complet d'une chaudière 3 brûleurs, régulation de la puissance de la chaudière avec registres gaz devant les brûleurs. |
Le kit d'automatisation de contrôle de chaudière comprend:
- Armoire d'instrumentation et de contrôle avec installé dedans:
- contrôleur AGAVA 6432.20 la composition du contrôleur peut varier en fonction du nombre de canaux de commande et de surveillance requis,
- Indicateurs ADI-0.1 ou compteurs multi-gammes de pression de gaz, air, raréfaction ADN, ADR.
- Panneau de commande tactile de 10 pouces pour afficher les signaux des capteurs analogiques et discrets sur le schéma synoptique de la chaudière et sous forme de tableau, conservant une archive des paramètres de la chaudière analogique (installé en option pour les chaudières à 2 brûleurs conformément aux exigences du questionnaire et obligatoire pour Chaudières à 3 brûleurs);
- indicateurs de position des actionneurs ADI-01.7 et interrupteurs à bascule pour la commande à distance des régulateurs de chaudière;
- blocs d'alimentation, dispositif de protection contre les surtensions pour l'alimentation des modules de commande et des dispositifs d'automatisation;
- connecteurs de borne pour connecter des appareils externes.
- Alimentation sans coupure pour les équipements d'instrumentation, pour protéger contre les chutes de tension à court terme.
- Un ensemble de compteurs pour pression de gaz, air, vide de type ADN, ADR
- Un ensemble de détecteurs de flammes ADP pour le contrôle de l'allumeur et de la torche du brûleur.
- Ensemble de capteurs de pression pour vapeur et carburant liquide de type ADM-100.
- Un ensemble de capteurs de température (fumées, eau, etc.).
- Kit analyseur de gaz de combustion combiné: KAKG - pour corriger le processus de combustion du combustible (installé après la chaudière); IACG - contrôler l'efficacité et la qualité de la combustion (installée après l'économiseur).
- Débitmètres de carburant et d'eau (fournis si nécessaire - types d'équipement conformément à la documentation du projet).
- Un ensemble d'actionneurs, de vannes à gaz (fournis si nécessaire - types d'équipements conformes à la documentation du projet).
- Un ensemble de convertisseurs de fréquence ERMAN ou de postes de commande de moteur AGAVA-E pour les moteurs d'exhaure de fumée et de ventilateur.
ACS TP "Dispatcher" pour chaudière DKVr En fonction du nombre de chaudières dans la chaufferie, le système de répartition peut faire partie du système de répartition général de la chaufferie ou être mis en œuvre pour une chaudière. Le système de répartition se compose d'un poste de travail opérateur pour une chaudière ou une chaufferie, qui affiche:
- schéma synoptique de la chaudière, qui montre: l'état des mécanismes exécutifs de la chaudière, la valeur des signaux des capteurs analogiques, le mode de fonctionnement de la chaudière;
- graphiques des valeurs analogiques des paramètres de la chaudière, des valeurs actuelles et archivées;
- le journal des événements de l'opération d'automatisation.
Le système de répartition permet à l'opérateur de:
- observer les modes de fonctionnement de la chaudière;
- créer des rapports sur le fonctionnement de la chaudière pendant une certaine période avec leur impression sur papier;
- effectuer le démarrage / l'arrêt à distance de la chaudière;
- modifier le réglage de la régulation des performances de la chaudière;
- mettre en mode à distance et contrôler les régulateurs de la chaudière par commandes du PC (option, disponible sur demande).


Diagramme mnémotechnique de la chaudière sur l'écran de l'armoire de commande ou du système de contrôle automatisé de processus "Répartiteur en fonctionnement au gaz


Diagramme mnémonique de la chaudière sur l'écran de l'armoire de commande ou du système de contrôle automatisé du processus "Répartiteur en fonctionnement sur combustible liquide
| Tableau des paramètres de fonctionnement de la chaudière sur l'écran du «Dispatcher» | Graphiques de l'archive des paramètres de la chaudière sur l'écran du "Dispatcher" |
Dans l'ordinateur du Dispatcher APCS, des informations complètes sur le fonctionnement de la chaudière sont concentrées, à la fois en courant (instantané) et accumulées (mémorisées):
- sur la pression de la vapeur, du gaz, du carburant liquide, de l'air;
- sur la raréfaction dans le four de la chaudière et dans la cheminée avant et après l'économiseur;
- à propos de la température de l'air extérieur, de l'eau et des gaz de combustion avant et après l'économiseur;
- sur le niveau d'eau dans le tambour de la chaudière et sur la position des registres régulant le gaz, le diesel, l'air, le vide, le niveau d'eau;
- sur la consommation de gaz, de gazole, de vapeur, d'eau d'alimentation et sur la consommation d'électricité par l'extracteur de fumée et le ventilateur;
- sur la concentration en oxygène et monoxyde de carbone (sous-combustion) dans les fumées d'échappement après la chaudière, ainsi que sur la concentration en oxygène après l'économiseur et sur la valeur du rendement calculé de la chaudière (COP);
- sur l'état des capteurs discrets (relais) de l'objet, qui agissent sur la signalisation d'avertissement (lumière et son) et sur la signalisation d'alarme (pour éteindre la chaudière):
- écarts de pression de gaz, niveau dans le tambour de la chaudière;
- abaissement du vide dans la chambre de combustion, pression d'air ;
- la présence d'une torche allumeur et d'une torche brûleur;
- excès de la pression de vapeur admissible;
- - manque de ventilation du four;
- perte de tension dans les circuits de protection;
- arrêt d'urgence de la chaudière.
Kit de livraison ACS TP:
- Système SCADA,
- Logiciel APCS,
- Serveur OPC Agava-OPC,
- Convertisseur d'interface RS-485 / USB,
- Poste de travail de l'opérateur (ordinateur personnel, imprimante) - fourni sur demande
Liste de référence des fournitures d'automatisation
Lors du développement et de la fabrication de l'automatisation de chaudières, l'entreprise LLC KB "AGAVA" pour la période de 2003 à 2020 a livré l'automatisation pour 360 chaudières (voir "Liste de références")
La procédure de commande d'automatisation ou une gamme complète de travaux sur le rééquipement technique des chaudières "DKVr"
JSC NPF Uran-SPb peut réaliser une gamme complète de travaux clés en main sur le rééquipement technique de l'automatisation et de l'alimentation en gaz de la chaudière depuis le développement de la documentation de conception jusqu'à l'installation des équipements et l'ajustement du régime basé sur les équipements AGAVA.
En accord avec le Client, seule une partie des travaux (conception et mise en service) peut être réalisée, mais cela ne doit pas violer les droits d'auteur de NPF Uran-SPb sur le système Fakel et révéler les secrets du Savoir-faire.
Pour la commande:
- un ensemble d'automatisation pour la chaudière DKVr, un questionnaire est rempli et envoyé à notre adresse;
- ACS TP "Dispatcher" pour la chaudière DKVr, le questionnaire est rempli et envoyé à notre adresse;
- du projet de rééquipement technique de la chaudière DKVr, une mission de conception ou une lettre officielle nous est adressée indiquant le type de chaudière, le nombre de chaudières de l'installation faisant l'objet d'un rééquipement technique, les types de combustibles. (Il est possible pour un spécialiste de partir pour une étude de pré-conception pour rédiger une mission de conception);
- installation et mise en service, une demande se fait sous quelque forme que ce soit.
Structure générale
L'automatisation de la chaufferie est basée sur un schéma de contrôle à deux niveaux. Le niveau inférieur (terrain) comprend des dispositifs d'automatisation locale basés sur des microcontrôleurs programmables qui mettent en œuvre la protection technique et le blocage, l'ajustement et le changement de paramètres, les convertisseurs primaires de grandeurs physiques.Cela comprend également les équipements de conversion, d'encodage et de transmission de données d'information.
Le niveau supérieur peut se présenter sous la forme d'un terminal graphique intégré à l'armoire de commande ou d'un poste de travail automatisé basé sur un ordinateur personnel. Toutes les informations des microcontrôleurs de bas niveau et des capteurs système sont affichées ici, et les commandes opérationnelles, les ajustements et les paramètres sont entrés. En plus de la répartition du processus, les tâches d'optimisation des modes, de diagnostic des conditions techniques, d'analyse des indicateurs économiques, d'archivage et de stockage des données sont résolues. Si nécessaire, les informations sont transférées au système de gestion générale de l'entreprise (MRP / ERP) ou au décompte.


Architecture
La chaudière APCS est représentée par quatre niveaux hiérarchiques.
Le 1er niveau (inférieur) comprend des capteurs de signaux analogiques et discrets mesurés, des actionneurs, y compris des vannes d'arrêt et de commande, des ensembles PT30.
Le 2e niveau (intermédiaire) comprend les armoires de commande des brûleurs de chaudière.
Le 3ème niveau (intermédiaire) du système comprend: les contrôleurs à microprocesseur de la protection technologique, la télécommande, la régulation automatique et le sous-système d'information.
Le 4ème niveau (supérieur) du système comprend:
- postes de travail automatisés du conducteur avec une interchangeabilité à 100% dans leurs fonctionnalités (les fonctions du poste opérateur peuvent être combinées avec les fonctions des serveurs)
- un poste de travail automatisé pour un ingénieur système - SI, qui vous permet de travailler fonctionnellement pour prendre en charge un système de contrôle de processus automatisé
- imprimante pour l'impression de rapports d'événements, de feuilles de régime, de listes de modifications, etc.


Automatisation des équipements de chaudière
Le marché moderne est largement représenté à la fois par des appareils et appareils individuels, et par des ensembles automatiques nationaux et importés pour les chaudières à vapeur et à eau chaude. Les outils d'automatisation comprennent:
- équipement de contrôle d'allumage et présence d'une flamme, démarrant et contrôlant le processus de combustion du carburant dans la chambre de combustion de la chaudière;
- capteurs spécialisés (tiroirs, capteurs de température et de pression, analyseurs de gaz, etc.);
- actionneurs (électrovannes, relais, servocommandes, convertisseurs de fréquence);
- panneaux de commande pour chaudières et équipement général de chaudière (consoles, schémas synoptiques de capteurs);
- armoires de commutation, lignes de communication et d'alimentation électrique.
Lors du choix des moyens techniques de contrôle et de surveillance, la plus grande attention doit être accordée à l'automatisation de la sécurité, qui exclut la survenue de situations anormales et d'urgence.


Les fonctions
- Mesure et contrôle des paramètres technologiques
- Détection, signalisation et enregistrement des écarts de paramètres par rapport aux limites définies
- Formation et impression de documents comptables
- Archivage de l'historique des modifications de paramètres
- Tâches de calcul
- Contrôle à distance des équipements technologiques
- Commande à distance des actionneurs
- Exécution d'algorithmes de protection technologique
- Contrôle logique
- Régulation automatique
- Contrôle du passage des commandes de contrôle au contrôleur
- Maintenir l'unité du temps système
- Différenciation de l'accès aux fonctions du système
- Auto-diagnostic matériel et logiciel des contrôleurs avec sortie d'informations vers les voyants de la carte et vers le niveau supérieur
- Vérification de la fiabilité des signaux d'information
- Reconfiguration rapide du système et reconfiguration logicielle, etc.
Sous-systèmes et fonctions
Tout schéma d'automatisation de chaufferie comprend des sous-systèmes de contrôle, de régulation et de protection. La régulation s'effectue en maintenant le mode de combustion optimal en réglant le vide dans le four, le débit d'air primaire et les paramètres du caloporteur (température, pression, débit).Le sous-système de commande délivre des données réelles sur le fonctionnement de l'équipement à l'interface homme-machine. Les dispositifs de protection garantissent la prévention des situations d'urgence en cas de violation des conditions normales de fonctionnement, la fourniture d'un signal lumineux, sonore ou l'arrêt des chaudières avec fixation de la cause (sur un afficheur graphique, un schéma mnémonique, un tableau) .


Automatisation "Kontur-2". Le principe de fonctionnement de la commande automatique
|
Objectif:
L'automatisation "Kontur-2" est conçue pour maintenir automatiquement constante la pression de vapeur ou la température de l'eau (chaudière à eau chaude). Installé sur des chaudières à vapeur avec une pression de vapeur supérieure à 0,7 kgf / cm2 et des chaudières à eau chaude avec une température de chauffage de l'eau supérieure à 115 ° C.
Fabricant:
Usine d'automatisation thermique de Moscou.
Le principe de fonctionnement de la commande automatique
Le changement de pression de vapeur est détecté par le capteur «Sapphire», dans lequel le signal de sortie vers le régulateur RS-29 change, dans lequel il est traité, amplifié puis envoyé au MEO, dans lequel le moteur est mis en marche, qui déplace l'amortisseur de gaz à travers un système de leviers, à la suite de quoi la pression du gaz change. Le changement de pression de gaz est détecté par le capteur "Sapphire" pour gaz, dans lequel le signal de sortie arrivant au régulateur RS-29 à travers l'air change, et lorsque les signaux du "Sapphire" à travers le gaz et du "Saphir "à travers l'air sont de magnitude égale, le signal de sortie du PC -29 sur l'air à MEO s'arrête et le moteur s'arrête.
En raison d'un changement de charge sur le brûleur, le vide change, cela est détecté par le capteur "Sapphire", en fonction du vide dans lequel le signal de sortie change vers le régulateur PC-29, dans lequel il est traité, amplifié et alimenté au MEO, dans lequel le moteur est mis en marche et à travers un système de leviers déplace les aubes de guidage de l'extracteur de fumée jusqu'à ce que le vide préréglé soit rétabli.
À la suite de la transformation de l'eau en vapeur, le niveau d'eau diminue, cela est détecté à travers le récipient d'égalisation par le capteur "Sapphire", en fonction du niveau d'eau, le signal de sortie vers le régulateur RS-29 change, selon le niveau d'eau dans lequel il est traité, amplifié puis alimenté au MEO, dans lequel le moteur est mis en marche et à travers un système de leviers ouvre la vanne d'alimentation.
Principes de fonctionnement de l'automatisation de la sécurité
Le signal électrique du dispositif de sécurité principal va au blindage de la chaudière et à travers le relais du capteur, l'alarme sonore et lumineuse est activée, puis le signal va au relais de temps, où il y a un retard jusqu'à 30 secondes (sauf pour le extinction de flamme), et si l'opérateur, passant en commande manuelle, ne rétablit pas le paramètre, le relais temporisé coupe le circuit, le préfixe électrique du dispositif de fermeture est activé, l'alimentation en gaz de la chaudière s'arrête.
Démarrage de la chaudière avec l'automatisme "Kontur"
a) préparation à l'allumage:
- ordre écrit;
- préparer la chaudière pour l'allumage;
- vérifier que toutes les vannes d'arrêt de la canalisation de gaz, à l'exception de la vanne du bouchon de sécurité, sont fermées;
- vérifier l'état des automatismes par inspection externe;
- mettre l'interrupteur à bascule du RS-29 en commande manuelle;
- installer l'interrupteur d'allumage électrique sur le brûleur allumé;
- mettre l'interrupteur de blocage de l'extracteur de fumée et du ventilateur en position verrouillée;
- positionner l'interrupteur du type de carburant sur « gaz » ;
- alimenter le blindage de la chaudière;
- supprimer le signal sonore;
- utiliser plus ou moins les interrupteurs à bascule du RS-29 sur le gaz pour vérifier le fonctionnement du MEO et ouvrir le volet de gaz en position conformément aux instructions d'allumage;
- utiliser plus ou moins d'interrupteurs à bascule du RS-29 pour vérifier le fonctionnement du MEO dans l'air et fermer le guide du ventilateur;
- utiliser les interrupteurs à bascule plus ou moins du RS-29 sous vide pour vérifier le fonctionnement du MEO et fermer l'aube de guidage;
- utiliser plus ou moins d'interrupteurs à bascule du RS-29 sur l'eau pour vérifier le travail de MEO;
- allumez l'extracteur de fumée avec la clé du bouclier et ouvrez la palette de guidage;
- allumez le ventilateur à l'aide de la clé du panneau et ouvrez le dispositif de guidage (ventilez la chambre de combustion selon le temps spécifié dans les instructions, et après l'expiration du temps de ventilation, réglez le vide minimum et la pression d'air;
b) allumage de la chaudière:
- ouvrir la vanne principale;
- ouvrir le robinet devant la valve d'allumage électrique et utiliser la clé du panneau pour l'allumer (s'il n'y a pas d'allumeur électrique, allumer l'allumeur portable et l'amener dans le four);
- engager les leviers de la vanne d'arrêt;
- ouvrir la vanne de régulation;
- fermez le robinet de la fiche de sécurité;
- après s'être assuré que l'allumeur est allumé, ouvrir lentement la vanne de fonctionnement du brûleur, en observant l'allumage du gaz et la pression selon le manomètre;
- fermez le robinet devant la valve d'allumage électrique (fermez le robinet de l'allumeur portable et retirez-le de la fournaise);
- régler la combustion du brûleur;
- écrivez dans le journal.
Arrêt de la chaudière
- ordre écrit;
- mettre l'interrupteur à bascule du RS-29 en commande manuelle;
- l'utilisation d'interrupteurs à bascule plus ou moins pour réduire la charge du brûleur au minimum;
- fermer la vanne de travail;
- fermer la vanne de régulation;
- ouvrez le robinet de la fiche de sécurité;
- fermer la vanne principale;
- une fois le temps de ventilation post-arrêt écoulé, éteignez le ventilateur et le désenfumeur;
- une fois que la pression de vapeur est tombée à zéro, coupez l'alimentation du bouclier de pieu;
- écrivez dans le journal.
- L'arrêt d'urgence se fait avec une clé du bouclier
Protocoles de communication
L'automatisation des chaudières à base de microcontrôleurs minimise l'utilisation de la commutation de relais et des lignes électriques de commande dans le circuit fonctionnel. Un réseau industriel avec une interface et un protocole de transfert de données spécifiques est utilisé pour communiquer les niveaux supérieur et inférieur de l'ACS, transférer des informations entre les capteurs et les contrôleurs et transmettre des commandes aux dispositifs exécutifs. Les normes les plus utilisées sont Modbus et Profibus. Ils sont compatibles avec la majorité des équipements utilisés pour automatiser les installations de fourniture de chaleur. Ils se distinguent par des indicateurs élevés de fiabilité du transfert d'informations, des principes de fonctionnement simples et compréhensibles.


Économie d'énergie et effets sociaux de l'automatisation
L'automatisation des chaufferies élimine complètement la possibilité d'accidents avec la destruction des structures du capital, la mort du personnel de service. ACS est en mesure d'assurer le fonctionnement normal des équipements 24 heures sur 24, afin de minimiser l'influence du facteur humain.
Compte tenu de la croissance continue des prix des ressources en combustible, l'effet d'économie d'énergie de l'automatisation n'est pas sans importance. L'économie de gaz naturel, pouvant atteindre 25% pendant la saison de chauffage, est assurée par:
- rapport optimal «gaz / air» dans le mélange combustible à tous les modes de fonctionnement de la chaufferie, correction du niveau de teneur en oxygène dans les produits de combustion;
- la possibilité de personnaliser non seulement les chaudières, mais aussi les brûleurs à gaz;
- régulation non seulement par la température et la pression du liquide de refroidissement à l'entrée et à la sortie des chaudières, mais aussi en tenant compte des paramètres environnementaux (technologies dépendantes des conditions météorologiques).
De plus, l'automatisation vous permet de mettre en œuvre un algorithme écoénergétique pour chauffer des locaux non résidentiels ou des bâtiments qui ne sont pas utilisés le week-end et les jours fériés.
Automatisation des chaudières à vapeur et à eau chaude: système de contrôle "Kontur"
Par exemple, avec une augmentation de la pression de gaz, qui détermine une augmentation de son débit, le dispositif de régulation P.25 envoie une commande à l'actionneur pour qu'il s'allume et l'actionneur déplace les pales de l'aube de guidage axial de la soufflante dans la direction d'augmentation du débit d'air.
Régulateur de vide de four... En fonction du changement de l'alimentation en gaz et en air du four de la chaudière, le vide au sommet du four changera.
Le capteur de vide est également le capteur DT-2, qui, avec une variation du vide, envoie un signal électrique au dispositif de régulation P.25, qui compare le signal reçu avec celui donné et, en cas d'inégalité, envoie un signal au mécanisme d'impulsion agissant sur le guide du ventilateur d'extraction, augmentant ou diminuant la dépression.


Figure. 131. Jauge de traction différentielle DT-2: dispositif de jauge de traction; circuit b-électrique; 1 - écrou; 2 - la bobine du convertisseur de transformateur différentiel; 3 - noyau du convertisseur de transformateur différentiel; 4, 7 - raccord; 5 - cas; 6- membrane; 8 - tube diviseur


Figure. 130. Manomètre électrique à distance DER: 1 - ressort; 2 - extrémité libre du ressort; 3 - le noyau du convertisseur de transformateur différentiel
Régulateur de niveau d'eau dans le tambour de la chaudière. Le capteur de ce régulateur est un manomètre différentiel DM (Fig. 132), qui est relié au tambour de la chaudière par une colonne de niveau. La perte de charge d'eau correspond au niveau dans le tambour de la chaudière et est envoyée au manomètre différentiel. Le signal de la bobine du transformateur différentiel du manomètre est envoyé au dispositif de régulation P.25, où il est comparé au préréglage, réglé par la consigne et, en cas d'inégalité de ces signaux, donne la commande au mécanisme d'actionnement du MI pour ouvrir ou fermer la vanne de régulation PK installée sur la ligne d'alimentation de la chaudière à vapeur.
Les chaudières à eau chaude sont équipées de: régulateur de température d'eau à la sortie de la chaudière; régulateur du rapport "gaz-air"; régulateur de vide dans la chambre de combustion.
Les capteurs pour le régulateur de la température de l'eau en sortie de chaudière sont des thermomètres à résistance qui mesurent la température de l'eau chaude et de l'air extérieur. Les capteurs convertissent la température en un signal électrique et la transmettent à l'entrée du dispositif de régulation P.25, où elle est comparée à celle prédéfinie, et en cas d'inégalité des signaux, le dispositif de régulation P.25 émet une commande le mécanisme d'actionnement du MI pour faire tourner le registre de régulation RZ devant les brûleurs dans un sens ou dans un autre, en augmentant ou en réduisant le débit de gaz. Les régulateurs du rapport gaz / air et de la dépression fonctionnent de la même manière que les régulateurs des chaudières à vapeur.
De plus, pour maintenir une pression constante aux entrées de la chaufferie, des régulateurs de débit et de pression universels URRD peuvent être installés: URRD, URRD-2, URRD-3.


Figure. 132. Manomètre différentiel DM: 1,6 - couvercles de boîtier; Boîtes à 2,4 membranes; 3 - partition; 5 - mamelon; 7 et 15 - tubes à impulsions; 8 - convertisseur différentiel-transformateur; 9 - bouchon; 10, 11, 12 - soupape; 13 - tube de distribution; 14 - tige du noyau du convertisseur; 16 - douille de réglage du zéro; 17 - contre-écrou



























