Surtout, pendant les mois d'hiver glaciaux, tout le monde attend la nouvelle année, et encore moins - des reçus pour le chauffage. Ils sont particulièrement détestés par les résidents des immeubles à appartements, qui eux-mêmes n'ont pas la capacité de contrôler la quantité de chaleur entrante, et souvent les factures pour cela s'avèrent tout simplement fantastiques. Dans la plupart des cas, dans de tels documents, l'unité de mesure est Gcal, qui signifie «gigacalorie». Découvrons ce que c'est, comment calculer les gigacalories et les convertir en d'autres unités.
Ce qu'on appelle une calorie
Les partisans d'une alimentation saine ou ceux qui surveillent activement leur poids connaissent le concept de calories. Ce mot signifie la quantité d'énergie reçue à la suite du traitement des aliments consommés par le corps, qui doivent être utilisés, sinon une personne commencera à récupérer.

Paradoxalement, la même valeur est utilisée pour mesurer la quantité d'énergie thermique utilisée pour chauffer les pièces.
En physique, il est généralement admis qu'une calorie est la quantité d'énergie nécessaire pour chauffer un gramme de H2O par 1 ° C à la pression atmosphérique standard (101 325 Pa).


En tant qu'abréviation, cette valeur est appelée «feces», ou en anglais cal.
Dans le système métrique, le joule est considéré comme l'équivalent d'une calorie. Donc, 1 cal = 4,2 J.
L'importance des calories pour la vie humaine
En plus de développer divers régimes amaigrissants, cet appareil est utilisé pour mesurer l'énergie, le travail et la chaleur. À cet égard, un concept tel que «teneur en calories» est répandu - c'est-à-dire la chaleur du combustible combustible.
Dans la plupart des pays développés, lors du calcul du chauffage, les gens ne paient plus pour la quantité de mètres cubes de gaz consommés (s'il s'agit de gaz), mais pour sa teneur en calories. En d'autres termes, le consommateur paie pour la qualité du combustible utilisé: plus elle est élevée, moins il faudra consommer de gaz pour le chauffage. Cette pratique réduit la possibilité de diluer la substance utilisée avec d'autres composés moins chers et moins caloriques.


Qu'est-ce qu'une gigacalorie et combien de calories contient-elle?
Comme le suggère la définition, 1 calorie est petite. Pour cette raison, il n'est pas utilisé pour le calcul de grandes quantités, en particulier en génie électrique. Au lieu de cela, un concept tel qu'une gigacalorie est utilisé. Il s'agit d'une valeur égale à 109 calories, et elle est écrite sous la forme d'une abréviation "Gcal". Il s'avère qu'il y a un milliard de calories dans une gigacalorie.
En plus de cette valeur, une valeur légèrement plus petite est parfois utilisée - Kcal (kilocalorie). Il contient 1000 calories. Ainsi, nous pouvons supposer qu'une gigacalorie équivaut à un million de kilocalories.
Il convient de garder à l'esprit que parfois une kilocalorie est simplement enregistrée comme "matières fécales". Pour cette raison, il y a confusion et, dans certaines sources, il est indiqué que 1 Gcal - 1 000 000 de calories, bien qu'en réalité, ce soit environ 1 000 000 Kcal.
Comment calculer le gcal pour chauffer un appartement
Formule de calcul: comment les frais de chauffage de l'appartement sont calculés
Tout le monde doit savoir comment les factures de chauffage sont calculées dans un appartement. Ces informations vous aideront à comprendre ce qui est inclus dans le prix. De plus, sa formation a lieu sur la base de certains documents.


Calculs importants
Comment le chauffage d'un appartement est-il calculé? Le décret gouvernemental correspondant approuve la procédure de règlement et de soumission des documents. Il existe une certaine procédure pour la fourniture de services publics aux propriétaires d'appartements et d'immeubles résidentiels.Un autre décret a approuvé les règles relatives à la fourniture de services similaires à tous les citoyens de la Fédération de Russie.
Face à la question de savoir comment calculer le paiement pour le chauffage, vous devez être guidé par les règles adoptées initialement et ultérieurement. Bien que seule la dernière version de 2011 doive être utilisée, la période de migration se poursuit. Les autorités gouvernementales locales au niveau régional déterminent la liste des documents requis à suivre.
Comment calculer le paiement du chauffage selon les règles établies par le décret n ° 354? La procédure prévue détermine la perception des paiements non pas pour toute l'année, mais uniquement pour la période de chauffage. Si le lieu de résidence du sujet est la région de Moscou et que les frais de chauffage ne sont facturés que pendant la période d'octobre à mai, vous pouvez être guidé en toute sécurité par les informations fournies. Si le nombre de mois est différent, il est nécessaire de suivre les règles établies par le décret n ° 307.


Le fait de ne payer que pendant les saisons de chauffage rend le processus de calcul beaucoup plus facile et plus pratique. C'est une réalisation importante et un plus pour les résidents. En pratique, il apparaît clairement que les charges de chauffage imposées à une date ultérieure pour les locaux d'habitation sont légèrement supérieures au montant précédemment accepté. Cela est dû au fait que les paiements ont été répartis sur les 12 mois. Dans la plupart des cas, cela n'est pas pratique.
Comment le montant du paiement pour le chauffage dans les appartements est-il calculé? L'algorithme de calcul est influencé par un certain nombre de facteurs. Parmi eux se trouvent:
- la présence d'un mètre dans les locaux d'habitation (immeubles à appartements);
- la présence de compteurs de chaleur dans chaque appartement et local non résidentiel;
- la présence de distributeurs (ils doivent se trouver dans la moitié des locaux non résidentiels et résidentiels d'un immeuble à appartements).
Formule de calcul
Selon les règles, si le comptage de chaleur est effectué à l'aide d'un appareil électroménager commun, il sera possible de calculer les frais en fonction des paramètres définis. Le taux de consommation d'énergie thermique pour le chauffage peut varier dans chaque région spécifique du pays. Il détermine le nombre de gigacalories nécessaires pour chauffer la zone dans les 30 jours civils.


Le tarif de chauffage est approuvé individuellement pour chaque région par les autorités locales. Nous parlons du coût de 1 Gcal pour le chauffage. Un paramètre important est la superficie des locaux d'habitation. Veuillez noter que la zone chauffée de la chambre ne comprend pas de balcon ni de loggia.
La formule par laquelle vous pouvez calculer les frais en l'absence d'un compteur domestique individuel ou général implique la multiplication de ces valeurs:
- Chauffage standard.
- La superficie totale des locaux résidentiels ou non résidentiels.
- Un certain coût de l'énergie consommée (chaleur).
- Paiement pour le chauffage dans une pièce spécifique équipée d'un capteur pour la période à régler.
- Le nombre d'appartements et de locaux non résidentiels dans un immeuble, qui sont équipés d'appareils de mesure spéciaux.
- Le nombre total de distributeurs dans une pièce d'une propriété résidentielle.
- La partie du service consommé liée à l'énergie thermique, qui est comptabilisée par un distributeur distinct.Cette part est prise en compte dans la quantité de chaleur consommée dans chaque pièce équipée de capteurs.
- 21/07/2016 Coûts de fonctionnement de la chaudière électrique
- 24/08/2016 Calcul rapide de la perte de chaleur à domicile à l'aide d'un calculateur en ligne
- 26/07/2016 Formules de calcul des pertes de chaleur à la maison
Si vous regardez la formule de calcul plus en détail, vous devez multiplier le nombre de gigacalories pour chauffer la pièce par le prix de 1 gl, puis multiplier par la surface de l'appartement.
Calcul dans d'autres conditions
Pour calculer le paiement de l'énergie en l'absence de compteurs dans un immeuble, mais en présence d'un appareil électroménager commun, vous devez suivre la procédure de calcul ci-dessous. Le paiement selon la procédure décrite est facturé exclusivement dans les maisons où il n'y a pas de compteurs dans absolument tous les appartements et locaux non résidentiels.


La formule utilisée consiste d'abord à calculer le rapport entre la superficie totale d'un logement individuel et la superficie totale d'un logement. En outre, la valeur résultante doit être multipliée par le coût de l'énergie thermique et par le nombre de gigacalories consommées pendant la période estimée. La quantité d'énergie dépensée est déterminée en fonction des lectures de l'appareil ménager commun.
Si tous les appartements ne sont pas équipés de compteurs, mais, par exemple, seulement 95%, l'algorithme ci-dessus peut être utilisé pour le calcul.
Le paiement de la chaleur sur celui-ci dans une version simplifiée est effectué en utilisant la quantité totale d'énergie thermique utilisée dans la maison. La part de chaque appartement doit être calculée. Le volume de chaleur consommé qui en résulte doit être multiplié par le tarif applicable pour une certaine région.
Compteurs de différents types
Le calcul des factures de chauffage présente certaines particularités si un appareil de mesure commun et des compteurs séparés sont installés dans un immeuble à plusieurs étages pour mesurer la quantité de chaleur dans tous les appartements (cela ne s'applique pas uniquement aux locaux d'habitation). L'essentiel est de clarifier la disponibilité des compteurs dans tous les appartements.


Dans ce cas, la formule comprend les indicateurs suivants. Ils prennent la quantité de chaleur utilisée dans un objet spécifique (s'applique aux locaux résidentiels et non résidentiels). Il est déterminé sur la base d'indicateurs prélevés sur des compteurs individuels ou généraux liés au dispositif de comptabilisation des appartements. Déterminez la quantité de ressource communale, grâce à laquelle les besoins généraux de la maison sont satisfaits. Dans le même temps, ils sont équipés de dispositifs collectifs qui permettent une comptabilisation précise de l'énergie thermique consommée.
La superficie totale de la maison est prise en compte, dans laquelle se trouvent de nombreux appartements appartenant à des immeubles résidentiels ou non résidentiels, ainsi que la superficie totale d'un objet individuel séparé situé dans cet immeuble. Assurez-vous de prendre en compte le coût du chauffage pour chaque région.
Le paiement peut être effectué si les calculs suivants sont effectués: la superficie de l'appartement est divisée par la superficie de la maison et multipliée par la quantité d'énergie fournie pour les besoins globaux de l'ensemble du bâtiment avec appartements. Ajoutez ensuite la quantité d'énergie consommée dans la première pièce. Dans la dernière étape, le chiffre résultant doit être multiplié par le tarif actif.
L'essence de cette option de paiement réside dans le fait que la quantité de chaleur consommée par les résidents d'un appartement est augmentée d'une partie de la chaleur dépensée dans le cadre des besoins généraux des ménages.
Si le nombre total dépasse le montant payé précédemment, il sera crédité sur le paiement que la personne envisage d'effectuer. Si vous obtenez une valeur inférieure, vous devrez payer un supplément. L'action est réalisée sur la base de mécanismes correctifs.
Avec les distributeurs
Comment procéder si des distributeurs sont installés? Ce sont des capteurs qui sont installés sur les batteries de l'extérieur. Ils enregistrent la quantité de chaleur dégagée par les batteries vers l'environnement extérieur. Cet appareil est similaire à un compteur, mais il fonctionne différemment.
Si vous suivez les règles pour la fourniture de services publics, vous devez tenir compte du fait que le décret gouvernemental n ° 354 a une certaine norme. La comptabilisation du logement et des services communaux détermine l'utilisation des indications des distributeurs dans le processus de calcul.
Un bâtiment à plusieurs étages doit avoir un appareil de comptage domestique commun conçu à des fins collectives. Il est important que l'installation de distributeurs ait été effectuée dans un tel nombre d'appartements, qui représentent ensemble plus de la moitié de tous les locaux résidentiels et non résidentiels.


Si ces exigences sont remplies, 1 fois (si les habitants le décident, alors plus souvent) le paiement de l'énergie thermique sur la base des appareillages sera ajusté en tenant compte des lectures des capteurs au cours de l'année.
Les formules de calcul contiennent des indicateurs:
Décision anticipée
Selon le document n ° 307, les règles de paiement sont soumises à la disponibilité d'appareils de mesure d'énergie dans une maison avec de nombreux appartements. Les manipulations de règlement se réduisent à facturer des frais tout au long de l'année.
Le montant payé par les résidents pour l'énergie consommée peut être ajusté.
Le montant mensuel pour le chauffage dans différents types de locaux dans les immeubles à appartements avec distributeurs est calculé à l'aide d'une formule similaire utilisée pour les appartements avec compteurs. Il suffit de multiplier la superficie totale du bâtiment résidentiel par la quantité d'énergie thermique consommée pour la période précédente (année). Le chiffre résultant est multiplié par le tarif.
Le montant du paiement est ajusté chaque année selon une certaine formule. Il prend en compte le montant du paiement pour le chauffage, qui est prélevé sur le matériel comptable commun dans le bâtiment. Les frais sont pris en compte selon la valeur standard dans les appartements qui ne disposent pas de capteur. Vous devez connaître les autres indicateurs indiqués dans les règles. Par exemple, il s'agit de la proportion des montants de paiement liés à un appareil de mesure spécifique.
Chaque personne ne devrait avoir aucune difficulté dans le processus de calcul. Vous devez surveiller en permanence les changements en cours dans la loi afin de prendre en compte l'augmentation des tarifs et d'autres critères.
Si vous rencontrez des difficultés, vous pouvez contacter le service agréé approprié de votre lieu de résidence.
voir également
Calcul de Gcal pour le chauffage
Qu'est-ce qu'une unité de mesure de gigacalorie? Quel est le rapport avec les kilowattheures traditionnels, dans lesquels l'énergie thermique est calculée? Quelles informations vous devez avoir pour calculer correctement Gcal pour le chauffage. Après tout, quelle formule devez-vous utiliser lors du calcul? Ceci, ainsi que beaucoup d'autres choses, sera discuté dans l'article d'aujourd'hui.


Calcul de Gcal pour le chauffage
Qu'est-ce que Gcal?
Vous devriez commencer par une définition connexe. Les calories font référence à la quantité d'énergie nécessaire pour chauffer un gramme d'eau à un degré Celsius (sous pression atmosphérique, bien sûr). Et compte tenu du fait que du point de vue des coûts de chauffage, disons à la maison, une calorie est une valeur maigre, alors dans la plupart des cas, des gigacalories (ou en abrégé Gcal) sont utilisées pour les calculs, correspondant à un milliard de calories. Nous avons décidé de cela, nous avançons.
L'utilisation de cette valeur est réglementée par le document pertinent du ministère des combustibles et de l'énergie, publié en 1995.
Noter! En moyenne, la norme de consommation en Russie par mètre carré est de 0,0342 Gcal par mois. Bien entendu, ce chiffre peut varier selon les régions, car tout dépend des conditions climatiques.
Alors, qu'est-ce qu'une gigacalorie, si on la «transforme» en valeurs plus familières? Voir par vous-même.
1. Un gigacalorie équivaut à environ 1 162,2 kilowattheures.
2. Une gigacalorie d'énergie suffit pour chauffer des milliers de tonnes d'eau à + 1 ° С.


A quoi ça sert?
Le problème doit être considéré de deux points de vue - du point de vue des immeubles à appartements et des immeubles privés. Commençons par les premiers.
Tours d'appartements
Il n'y a rien de compliqué ici: les gigacalories sont utilisées dans les calculs thermiques. Et si vous savez combien d'énergie thermique reste dans la maison, vous pouvez présenter une facture spécifique au consommateur. Donnons une petite comparaison: si le chauffage centralisé fonctionne en l'absence de compteur, alors vous devez payer en fonction de la surface de la pièce chauffée.S'il y a un compteur de chaleur, cela implique en soi un câblage horizontal (soit collecteur, soit séquentiel): deux colonnes montantes sont amenées dans l'appartement (pour le «retour» et l'alimentation), et le système intra-appartement (plus précisément, la configuration) est déterminé par les résidents. Ce type de schéma est utilisé dans les bâtiments neufs, grâce auquel les gens régulent la consommation d'énergie thermique, faisant un choix entre économie et confort.


Voyons comment cet ajustement est effectué.
1. Installation d'un thermostat commun sur la ligne «retour». Dans ce cas, le débit du fluide de travail est déterminé par la température à l'intérieur de l'appartement: s'il diminue, le débit augmentera en conséquence et s'il augmente, il diminuera.
2. Limitation des radiateurs de chauffage. Grâce à la manette des gaz, le passage du réchauffeur est limité, la température diminue, ce qui signifie que la consommation d'énergie thermique est réduite.
Maisons privées
Nous continuons à parler du calcul de Gcal pour le chauffage. Les propriétaires de bastides s'intéressent tout d'abord au coût d'une gigacalorie d'énergie thermique obtenue à partir de tel ou tel type de combustible. Le tableau ci-dessous peut vous aider.
Tableau. Comparaison du coût de 1 Gcal (y compris les frais de transport)
* - les prix sont approximatifs, car les tarifs peuvent différer selon les régions, de plus, ils sont également en constante augmentation.
Compteurs de chaleur
Voyons maintenant quelles informations sont nécessaires pour calculer le chauffage. Il est facile de deviner ce que sont ces informations.
1. Température du fluide de travail à la sortie / à l'entrée d'une section spécifique de la conduite.
2. Le débit du fluide de travail qui traverse les appareils de chauffage.
La consommation est déterminée en utilisant des compteurs de chaleur, c'est-à-dire des compteurs. Ceux-ci peuvent être de deux types, familiarisons-nous avec eux.
Compteurs à palettes
Ces appareils sont destinés non seulement aux systèmes de chauffage, mais également à l'alimentation en eau chaude. Leur seule différence par rapport aux compteurs utilisés pour l'eau froide est le matériau à partir duquel la roue est fabriquée - dans ce cas, elle est plus résistante aux températures élevées.


Quant au mécanisme de fonctionnement, c'est pratiquement le même:
- en raison de la circulation du fluide de travail, la roue commence à tourner;
- la rotation de la roue est transférée au mécanisme de dosage;
- la transmission s'effectue sans interaction directe, mais à l'aide d'un aimant permanent.
Malgré le fait que la conception de ces compteurs est extrêmement simple, leur seuil de réponse est assez bas, de plus, il existe également une protection fiable contre la distorsion des lectures: les moindres tentatives de freinage de la roue au moyen d'un champ magnétique externe sont supprimées en raison de le bouclier anti-magnétique.
Appareils avec un enregistreur différentiel
De tels dispositifs fonctionnent sur la base de la loi de Bernoulli, qui stipule que la vitesse d'un flux de gaz ou de liquide est inversement proportionnelle à son mouvement statique. Mais comment cette propriété hydrodynamique s'applique-t-elle au calcul du débit du fluide moteur? C'est très simple - il vous suffit de bloquer son chemin avec une rondelle de retenue. Dans ce cas, le taux de perte de charge sur ce laveur sera inversement proportionnel à la vitesse du flux en mouvement. Et si la pression est enregistrée par deux capteurs à la fois, vous pouvez facilement déterminer le débit, et en temps réel.


Noter! La conception du compteur implique la présence d'électronique. La grande majorité de ces modèles modernes fournissent non seulement des informations sèches (température du fluide de travail, son débit), mais déterminent également l'utilisation réelle de l'énergie thermique. Le module de contrôle ici est équipé d'un port pour se connecter à un PC et peut être configuré manuellement.
De nombreux lecteurs auront probablement une question logique: que se passe-t-il si nous ne parlons pas d'un système de chauffage fermé, mais d'un système ouvert, dans lequel la sélection pour l'alimentation en eau chaude est possible? Comment, dans ce cas, calculer Gcal pour le chauffage? La réponse est assez évidente: ici les capteurs de pression (ainsi que les rondelles de maintien) sont placés simultanément sur l'alimentation et sur le «retour». Et la différence de débit du fluide de travail indiquera la quantité d'eau chauffée qui a été utilisée pour les besoins domestiques.


Comment calculer l'énergie thermique consommée?
Si un compteur de chaleur est absent pour une raison ou une autre, la formule suivante doit être utilisée pour calculer l'énergie thermique:
Voyons ce que signifient ces conventions.
1. V désigne la quantité d'eau chaude consommée, qui peut être calculée en mètres cubes ou en tonnes.
2. T1 est l'indicateur de température de l'eau la plus chaude (traditionnellement mesurée en degrés Celsius habituels). Dans ce cas, il est préférable d'utiliser exactement la température observée à une certaine pression de fonctionnement. À propos, l'indicateur a même un nom spécial - c'est l'enthalpie. Mais si le capteur requis est absent, alors le régime de température qui est extrêmement proche de cette enthalpie peut être pris comme base. Dans la plupart des cas, la moyenne est d'environ 60 à 65 degrés.
3. T2 dans la formule ci-dessus désigne également la température, mais déjà de l'eau froide. En raison du fait qu'il est assez difficile de pénétrer dans la conduite avec de l'eau froide, des valeurs constantes sont utilisées pour cette valeur, qui peut varier en fonction des conditions climatiques de la rue. Ainsi, en hiver, lorsque la saison de chauffage bat son plein, ce chiffre est de 5 degrés, et en été, lorsque le chauffage est éteint, de 15 degrés.
4. Quant à 1000, c'est le coefficient standard utilisé dans la formule afin d'obtenir le résultat déjà en giga calories. Ce sera plus précis que d'utiliser des calories.
5. Enfin, Q est l'énergie thermique totale.


Comme vous pouvez le voir, il n'y a rien de compliqué ici, alors nous passons à autre chose. Si le circuit de chauffage est de type fermé (et cela est plus pratique d'un point de vue opérationnel), les calculs doivent être effectués d'une manière légèrement différente. La formule à utiliser pour un bâtiment avec un système de chauffage fermé devrait déjà ressembler à ceci:
Maintenant, respectivement, au décryptage.
1. V1 désigne le débit du fluide de travail dans la canalisation d'alimentation (non seulement l'eau, mais aussi la vapeur peuvent agir comme une source d'énergie thermique, ce qui est typique).
2. V2 est le débit du fluide de travail dans la conduite "retour".
3. T est un indicateur de la température d'un liquide froid.
4. Т1 - température de l'eau dans la canalisation d'alimentation.
5. T2 - indicateur de température, qui est observé à la sortie.
6. Enfin, Q est la même quantité d'énergie thermique.
Il convient également de noter que le calcul de Gcal pour le chauffage dans ce cas à partir de plusieurs désignations:
- énergie thermique qui est entrée dans le système (mesurée en calories);
- indicateur de température lors de l'évacuation du fluide de travail par la canalisation «retour».
Autres moyens de déterminer la quantité de chaleur
Nous ajoutons qu'il existe également d'autres moyens de calculer la quantité de chaleur qui pénètre dans le système de chauffage. Dans ce cas, la formule n'est pas seulement légèrement différente de celles ci-dessous, mais comporte également plusieurs variantes.
Quant aux valeurs des variables, elles sont ici les mêmes que dans le paragraphe précédent de cet article. Sur la base de tout cela, nous pouvons conclure avec confiance qu'il est tout à fait possible de calculer la chaleur pour le chauffage par nous-mêmes.Cependant, dans le même temps, il ne faut pas oublier de consulter les organisations spécialisées chargées de fournir de la chaleur aux logements, car leurs méthodes et principes de calcul peuvent différer de manière significative et la procédure peut consister en un ensemble différent de mesures. .


Si vous avez l'intention d'équiper un système de "plancher chaud", préparez-vous au fait que le processus de calcul sera plus compliqué, car il prend en compte non seulement les caractéristiques du circuit de chauffage, mais également les caractéristiques du réseau électrique, qui , en fait, chauffera le sol. De plus, les organisations engagées dans l'installation de ce type d'équipement seront également différentes.
Noter! Les gens sont souvent confrontés à un problème lorsque les calories doivent être converties en kilowatts, ce qui s'explique par l'utilisation d'une unité de mesure dans de nombreux manuels spécialisés, appelée «C» dans le système international. >
Dans de tels cas, il faut se rappeler que le coefficient grâce auquel les kilocalories seront converties en kilowatts est de 850. En termes plus simples, un kilowatt équivaut à 850 kilocalories. Cette option de calcul est plus simple que celles données ci-dessus, car il est possible de déterminer la valeur en gigacalories en quelques secondes, puisque Gcal, comme indiqué précédemment, est d'un million de calories.
Afin d'éviter d'éventuelles erreurs, n'oubliez pas que presque tous les compteurs de chaleur modernes fonctionnent avec une certaine erreur, bien que dans les limites autorisées. Une telle erreur peut également être calculée de vos propres mains, pour lesquelles vous devez utiliser la formule suivante:
Traditionnellement, nous comprenons maintenant ce que signifie chacune de ces valeurs de variable.
1. V1 est le débit du fluide de travail dans la conduite d'alimentation.
2. V2 - un indicateur similaire, mais déjà dans le pipeline «retour».
3. 100 est le nombre par lequel la valeur est convertie en pourcentage.
4. Enfin, E est l'erreur du dispositif de comptabilité.
Selon les exigences opérationnelles et les normes, l'erreur maximale tolérée ne doit pas dépasser 2%, bien que dans la plupart des compteurs, elle se situe autour de 1%.
En conséquence, nous notons qu'un Gcal correctement calculé pour le chauffage peut considérablement économiser de l'argent dépensé pour chauffer la pièce. À première vue, cette procédure est assez compliquée, mais - et vous l'avez vue vous-même - avec de bonnes instructions, il n'y a rien de difficile.
C'est tout. Nous vous recommandons également de regarder la vidéo thématique ci-dessous. Bonne chance dans votre travail et, par tradition, des hivers chauds à vous!
Vidéo - Comment calculer le chauffage dans une maison privée Comment calculer correctement le loyer pour le chauffage
La plupart des gens essaient de calculer avec précision le loyer afin de toujours tout payer en fonction de la consommation réelle, en faisant attention aux différents compteurs ou aux normes régionales moyennes.
Mais en même temps, un système de calcul légèrement différent fonctionne pour le chauffage, qui n'est pas utilisé pour déterminer le montant du paiement des services publics pour l'eau consommée, le gaz et d'autres ressources.
Pour cette raison, beaucoup ne savent pas comment le loyer de chauffage est calculé.
Paramètres communs
En pratique, il s'avère que le calcul du coût du chauffage n'est pas une procédure si simple qu'il faut se familiariser avec un certain laps de temps. La législation actuelle prévoit différentes options pour effectuer des calculs, en fonction d'un certain nombre de facteurs, y compris la présence d'un compteur, la période de l'année et de nombreux autres paramètres.
Dans le même temps, il convient de noter le fait que certaines régions et collectivités locales peuvent établir leurs propres règles de colonisation, qui peuvent compléter les actes législatifs généraux déjà adoptés.
Ainsi, il existe trois options principales pour les régularisations:
- il n'y a aucun appareil dans la maison qui permet de mesurer la chaleur;
- le calcul est effectué conformément aux indicateurs du compteur de chaleur installé pour l'entretien d'un bâtiment à plusieurs étages;
- le calcul est effectué conformément aux indicateurs du compteur de chaleur installé dans chaque appartement individuel.
Comment le loyer du chauffage est-il calculé selon la formule
Conformément aux normes de la législation en vigueur, en présence d'un compteur général de la maison qui tient compte de la chaleur consommée, le paiement est calculé selon des paramètres préétablis.
Le tarif auquel le paiement du chauffage est calculé est approuvé par les autorités locales de chaque région et prévoit la détermination du prix de chaque gigacalorie pour le chauffage. Le facteur fondamental dans ce cas est la superficie de chaque pièce, mais n'oubliez pas que cette zone ne comprend pas de balcon et qu'il n'est donc pas nécessaire de la prendre en compte dans le processus de calcul.
La formule par laquelle vous pouvez calculer le paiement si la maison n'a pas de compteur individuel ou même de compteur général, prévoit l'utilisation de plusieurs facteurs pour déterminer le coût:
- la norme de chauffage adoptée par la législation locale;
- la superficie totale des locaux (résidentielle ou non résidentielle - peu importe);
- coût total de l'énergie consommée.
Si nous parlons plus en détail de cette formule de calcul, le nombre total de gigacalories nécessaires pour le chauffage complet de la pièce spécifiée est multiplié par le coût de chaque unité, après quoi le résultat obtenu est multiplié par la surface totale de la pièce. .


Il est à noter qu'aujourd'hui la norme de consommation d'énergie thermique est individuelle pour la plupart des régions de notre pays, et en particulier, le nombre de gigacalories nécessaires pour assurer une température normale des logements partout 30 jours calendaires
Informations sur jusqu'à quelle date payer le loyer. généralement indiqué sur les reçus lors du calcul des paiements du mois précédent.
Si la loi prévoit des allocations de loyer pour les chômeurs et comment vous pouvez les obtenir, découvrez-le dans cet article.
Pour calculer le paiement de l'énergie consommée en présence d'un compteur domestique général, une formule plus détaillée est utilisée, mais elle n'est valable que si aucun des appartements ne dispose d'un compteur individuel pour déterminer la consommation de chaleur.
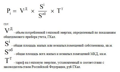
La formule ressemble à ceci - V d * S i / S environ * T t. Où:
La quantité totale d'énergie consommée, définie en fonction du compteur.
Le tarif de l'énergie thermique établi par la législation.
Cette formule permet de calculer le rapport entre la superficie totale du logement individuel et la superficie complexe de tous les locaux de la maison spécifiée. Après cela, la valeur spécifiée est multipliée par le coût de l'énergie thermique, ainsi que par le nombre de gigacalories consommées par le bâtiment pendant une certaine période de temps. Dans ce cas, la quantité totale d'énergie consommée est définie en fonction des indicateurs de compteur.
Le paiement du chauffage pour un tel compteur dans une version simplifiée est effectué en fonction de la quantité totale de chaleur utilisée par cette maison, et cette valeur doit être calculée en fonction de la part de chaque appartement. La quantité finale de chaleur consommée est multipliée par le tarif valable dans la région spécifiée.
Cela se produit également lorsque différents types de compteurs sont utilisés dans plusieurs appartements, et dans ce cas, le volume de chaleur utilisé par une pièce particulière est pris, ce qui permet de déterminer la quantité totale de services publics nécessaires pour répondre aux besoins généraux du bâtiment. Il est à noter qu'ils sont équipés de dispositifs collectifs, à l'aide desquels une comptabilisation précise de l'énergie thermique consommée est assurée.
Après cela, la superficie totale de la maison est prise, ainsi que la superficie totale de chaque pièce individuelle située dans cet immeuble. Le tarif fixé pour la région donnée doit être pris en compte.
En fin de compte, la superficie de l'appartement est divisée par la superficie totale de la maison, après quoi elle est multipliée par la quantité d'énergie fournie pour fournir de la chaleur à l'ensemble du bâtiment. Au final, la valeur résultante se résume à la quantité d'énergie consommée dans la première pièce, et la somme résultante est déjà multipliée par les tarifs acceptés.
Nuances de retrait du montant
Si l'appartement ne dispose pas de compteurs, dans ce cas, les factures de services publics seront calculées conformément aux indicateurs établis par l'État pour chaque personne ou mètre carré. Ainsi, les citoyens devront payer les services publics non pas en fonction de leur consommation, mais en fonction du nombre de personnes officiellement enregistrées sur l'espace de vie spécifié.
Si vous le souhaitez, vous pouvez soumettre une demande écrite afin de réduire le paiement des services publics, mais pour cela, vous devez avoir de bonnes raisons et en fournir des preuves documentées.
En particulier, ces raisons incluent:
- incohérence de la qualité des services fournis avec ce qui est indiqué dans l'accord;
- une longue pause dans l'utilisation des services;
- absence de compteurs dans un logement particulier ;
- disponibilité du droit d’obtenir toutes sortes de subventions.
Afin de recalculer le loyer, le propriétaire des locaux devra se rendre à la société de gestion et y fournir une demande correspondante et tous les documents nécessaires. Après cela, les personnes autorisées procéderont à un contrôle détaillé du fait de la demande soumise, et rédigeront également un acte sur les violations constatées. Ce n'est qu'après réception de ce document qu'il sera possible de compter sur le fait que les services gouvernementaux prendront la décision de réduire le montant du paiement.
Exemples illustratifs
Il y a un compteur général de la maison dans la maison, et en même temps pas un seul appartement n'est équipé de compteurs individuels. Dans ce cas, le calcul est effectué sur la base du chauffage fourni dans un appartement particulier, ainsi que de la quantité d'énergie thermique fournie pour répondre aux besoins généraux de la maison. Le montant du paiement dans ce cas est calculé selon la formule n ° 3 des règles en vigueur.
Les indicateurs suivants sont pris comme base pour le calcul:
- la quantité d'énergie thermique indiquée sur le compteur général de la maison indique 250 gigacalories (afin de déterminer la quantité totale de chauffage sur cet appareil, vous devrez vous rendre à la société de gestion ou simplement regarder le reçu de paiement déjà émis);
- la superficie totale de la maison, qui comprend la superficie de tous les appartements situés, les locaux non résidentiels, tels que les bureaux, les magasins et autres objets similaires, ainsi que tous les locaux inclus dans la propriété commune, qui dans ce cas est de 7 000 m 2;
- la superficie totale de l'appartement pour laquelle la consommation est calculée est de 75 m 2 (ce paramètre peut être trouvé dans le certificat correspondant confirmant la propriété de la propriété, du contrat ou du passeport technique spécifié);
- le tarif de l'énergie thermique dans la région spécifiée est valable pour un montant de 1400 roubles pour chaque gigacalorie.
Ainsi, le montant total du paiement de l'appartement est calculé à l'aide de la formule suivante:
250 * 75/7000 * 1400 = 3750 roubles
Après cela, le deuxième montant de paiement est considéré, qui comprend le volume d'énergie thermique fourni pour répondre aux besoins généraux des ménages. Dans ce cas, afin de calculer le volume de chauffage nécessaire pour répondre aux besoins généraux du bâtiment, il sera également nécessaire de déterminer la superficie totale de tous les locaux résidentiels et non résidentiels, qui dans ce cas sera de 6000 m 2.
Dans ce cas, l'énergie est calculée selon la formule suivante:
- 250 * (1-6000 / 7000) * 75/6000 = 0,446428571 gigacalories ;
- 0,446428571 * 1400 = 625 roubles.
En fin de compte, le montant total du paiement est une combinaison de deux paiements, soit: 3750 + 625 = 4375 roubles.
De nombreuses personnes, en train de calculer le coût de l'énergie thermique, oublient de calculer l'énergie consommée pour les besoins généraux du ménage et commencent donc progressivement à accumuler des dettes, ce qui peut finalement avoir des conséquences extrêmement désagréables.
Il est possible de vendre un appartement avec des arriérés de loyer, mais vous devez être préparé à l'obligation de collecter un certain nombre de documents supplémentaires.
Quelle est la légitimité de l'obligation de recalculer le loyer en cas de suspicion d'application incorrecte des tarifs, lisez ici.
Vous pouvez savoir qui paie le loyer d'un appartement à partir d'ici.
- Chauffage à partir de polypropylène L'installation d'un système de chauffage à partir de tuyaux en polypropylène se distingue par sa simplicité d'exécution. Dans ce cas, vous pouvez vous passer de ...
- Conception d'un appartement typique de deux pièces Réparation d'un appartement de deux pièces: idées de design et photos Les appartements de deux pièces sont peut-être les logements les plus courants ...
- Comment calculer le nombre de carreaux sur le sol Comment calculer les carreaux sur le sol pour différentes méthodes d'installation Commencer à réparer et installer un sol ...
- Chauffage d'une maison privée avec chauffage au sol Les avantages de vivre dans votre propre maison sont si attrayants que récemment, de plus en plus ...
Gigacalorie et gigacalorie / heure: quelle est la différence
En plus de la valeur fictive considérée, une abréviation telle que «Gcal / heure» se retrouve parfois dans les reçus. Qu'est-ce que cela signifie et en quoi diffère-t-il de la gigacalorie habituelle?
Cette unité de mesure indique la quantité d'énergie utilisée en une heure.


Alors que juste une gigacalorie est une mesure de la chaleur consommée pendant une période indéfinie. Les délais indiqués dans cette catégorie dépendent uniquement du consommateur.
La réduction de Gcal / m3 est beaucoup moins courante. Cela signifie combien de gigacalories vous devez utiliser pour chauffer un mètre cube d'une substance.
Compteurs
Quelles données spécifiques sont nécessaires pour la mesure de la chaleur?
C'est facile à deviner:
- Le débit du liquide de refroidissement traversant les appareils de chauffage.
- Sa température à la sortie et à l'entrée de la section correspondante du circuit.
Des compteurs de deux types sont utilisés pour la mesure du débit.
Compteurs à roue
Les compteurs destinés au chauffage et à l'alimentation en eau chaude diffèrent de ceux utilisés pour l'eau froide uniquement par le matériau de la roue: il est plus résistant aux températures élevées.
Le mécanisme lui-même est le même:
- Le débit de liquide de refroidissement force la roue à tourner.
- Il transfère la rotation au mécanisme de mesure sans coopération lumineuse, à l'aide d'un aimant permanent.
Indépendamment de la simplicité de la conception, les compteurs ont un seuil de réponse bas et sont bien protégés contre la falsification des données: toute tentative de freinage de la roue avec un champ magnétique externe repose contre la présence d'un blindage antimagnétique dans le mécanisme.
Compteurs avec enregistreur différentiel
Le dispositif du deuxième type de compteurs est basé sur la loi de Bernoulli, qui dit que la pression statique dans un flux de liquide ou de gaz est inversement proportionnelle à sa vitesse.
Comment utiliser cette fonctionnalité de l'hydrodynamique pour calculer le débit du liquide de refroidissement? Il suffit de bloquer son passage avec une rondelle de retenue. La chute de pression à travers la laveuse sera directement proportionnelle au débit à travers elle. En enregistrant la pression avec une paire de capteurs, il est facile de calculer le débit en temps réel.
Curieux: le dispositif du compteur implique la présence d'électronique en lui. La plupart des modèles de compteurs de ce type donnent non seulement des données brutes - la consommation d'eau et sa température - mais calculent également l'utilisation réelle de la chaleur. Le module de commande de ces appareils dispose d'un port pour se connecter à un ordinateur et peut être reconfiguré de vos propres mains pour un schéma de calcul modifié.
Mais que se passe-t-il si nous ne parlons pas d'un circuit de chauffage fermé, mais d'un système ouvert avec possibilité d'extraire de l'eau chaude? Comment enregistrer la consommation d'eau chaude?
La solution est bien sûr: dans ce cas, des capteurs de pression et des contre-rondelles sont installés à la fois sur les conduites de chauffage d'alimentation et de retour. La différence de débit du liquide de refroidissement entre les filetages indiquera la quantité d'eau chaude qui a été utilisée pour les besoins ménagers.
Formule Gigacalorie
Après avoir considéré la définition de la valeur étudiée, il vaut la peine d'apprendre enfin à calculer combien de gigacalories sont utilisées pour chauffer une pièce pendant la saison de chauffage.
Pour les personnes particulièrement paresseuses sur Internet, il existe de nombreuses ressources en ligne où des calculatrices spécialement programmées sont présentées. Il suffit d'y entrer vos données numériques - et ils calculeront eux-mêmes la quantité de gigacalories consommées.


Cependant, ce serait bien de pouvoir le faire vous-même. Il existe plusieurs options de formule pour cela. Le plus simple et le plus compréhensible d'entre eux est le suivant:
Énergie thermique (Gcal / heure) = (М1 х (Т1-Тхв)) - (М2 х (Т2-Тхв)) / 1000, où:
- M1 est la masse de la substance de transfert de chaleur qui est fournie par le pipeline. Mesuré en tonnes.
- M2 est la masse de la substance caloporteuse revenant par le pipeline.
- T1 est la température du liquide de refroidissement dans la canalisation d'alimentation, mesurée en degrés Celsius.
- T2 est la température du retour du liquide de refroidissement.
- Тхв - température de la source froide (eau). Habituellement égale à cinq degrés Celsius, car il s'agit de la température minimale de l'eau dans la canalisation.
Pourquoi est-ce
Tout est très simple: les gigacalories sont utilisées dans les calculs de chaleur. Connaissant la quantité d'énergie thermique restante dans le bâtiment, il est possible pour le consommateur d'émettre une facture spécifique complète. A titre de comparaison, lorsque le chauffage central fonctionne sans compteur, la facture est facturée pour la superficie de la pièce chauffée.
La présence d'un compteur de chaleur implique un câblage séquentiel horizontal ou collecteur des tuyaux de chauffage: les tuyaux d'alimentation et de retour sont connectés à l'appartement; la configuration du système intra-appartement est déterminée par le propriétaire. Un tel schéma est typique des bâtiments neufs et permet, entre autres, une régulation flexible de la consommation de chaleur, en choisissant entre économie et confort.
Comment l'ajustement est-il effectué?
- En étranglant les appareils de chauffage eux-mêmes. L'étranglement permet de réduire la perméabilité du radiateur, en réduisant sa température et sa consommation de chaleur.
- Installation d'un thermostat non spécialisé dans le tuyau de retour. Le débit du liquide de refroidissement sera déterminé par la température de la pièce: lorsque l'air est refroidi, il augmente et lorsque l'air est chauffé, il diminue.
Le propriétaire du gîte s'intéresse avant tout au prix d'une gigacalorie de chaleur provenant de diverses sources. Nous nous autoriserons à donner des valeurs approximatives pour la région de Novossibirsk pour les tarifs et les prix en 2013.
| Source de chaleur | Le prix d'une gigacalorie, en tenant compte des coûts de transport et de l'efficacité de l'installation de chauffage, roubles |
| Gaz | 501 |
| Charbon | 520 |
| Granulés (sciure de bois granulaire) | 1754 |
| Électricité | 4230 |
| Gaz liquéfié | 3225 |
| DT | 3268 |
À titre de comparaison: le chauffage central au moment de la collecte des statistiques coûtait 1467 roubles par gigacalorie.
Pourquoi le logement et les services communaux surestiment-ils la quantité d'énergie dépensée lors du calcul du chauffage?
En effectuant vos propres calculs, vous devez faire attention au fait que le logement et les services communaux surestiment légèrement les normes de consommation d'énergie thermique. L'opinion selon laquelle ils essaient de gagner de l'argent supplémentaire à ce sujet est erronée. En effet, le coût de 1 Gcal comprend déjà les services, les salaires, les impôts et les bénéfices supplémentaires. Un tel «supplément» est dû au fait que lorsque le liquide chaud est transporté à travers un pipeline pendant la saison froide, il a tendance à se refroidir, c'est-à-dire qu'une perte de chaleur inévitable se produit.


En chiffres, ça ressemble à ça. Selon la réglementation, la température de l'eau dans les tuyaux de chauffage doit être d'au moins +55 ° C.Et si nous considérons que la température minimale de l'eau dans les systèmes électriques est de +5 ° C, elle doit être chauffée de 50 degrés. Il s'avère que 0,05 Gcal est utilisé pour chaque mètre cube. Cependant, pour compenser la perte de chaleur, ce coefficient est surestimé à 0,059 Gcal.
Présentation des données reçues
Le prix de tous les calculs est votre confiance dans l'adéquation de vos coûts financiers à la chaleur reçue de l'État. Bien qu'à la fin, vous ne comprendrez toujours pas ce que représente le gcal en chauffage. En toute honnêteté, disons qu'à bien des égards, c'est l'ampleur de notre sens de soi et de notre attitude face à la vie. Certes, vous devez avoir une certaine base «en chiffres» dans votre tête. Et cela s'exprime dans ce qui est considéré comme une bonne norme, quand pour un appartement de 200 mètres carrés vos formules donnent 3 Gcal par mois. Ainsi, si la saison de chauffage dure 7 mois - 21 Gcal.
Le calcul est beaucoup plus compliqué s'il est effectué pour un système de chauffage à usage de masse, ce qui nécessite l'introduction d'équipements beaucoup plus gros.
Mais toutes ces valeurs sont assez difficiles à imaginer «sous la douche» lorsque la chaleur est vraiment nécessaire. Toutes ces formules et même les résultats qu'elles vous donnent correctement ne vous réchaufferont pas. Ils ne vous expliqueront pas pourquoi, même avec 4 gcal par mois, vous avez toujours chaud. Et le voisin n'a que 2 gcal, mais il ne se vante pas et garde constamment la fenêtre ouverte.
Il ne peut y avoir qu'une seule réponse - son atmosphère est également réchauffée par la chaleur de son entourage, et vous n'avez personne avec qui vous câliner, même si «la pièce est pleine de monde». Il se lève le matin à 6 heures et court par tous les temps pour faire de l'exercice, et vous vous couchez jusqu'au dernier sous les couvertures. Réchauffez-vous de l'intérieur, accrochez une photo de la famille au mur - tout le monde en maillot de bain sur la plage de Foros en été, regardez plus souvent la vidéo de la dernière ascension vers Ai-Petri - tout le monde est nu, chaud, puis vous ne ressentira même pas quelques centaines de calories à l'extérieur.
Conversion de Gcal en kW / heure
L'énergie thermique peut être mesurée dans différentes unités, mais dans la documentation officielle du logement et des services communaux, elle est calculée en Gcal. Par conséquent, il vaut la peine de savoir comment convertir d'autres unités en gigacalories.
Le moyen le plus simple de le faire est de connaître le rapport de ces quantités. Par exemple, considérons les watts (W), qui mesurent la puissance de sortie de la plupart des chaudières ou des appareils de chauffage.
Avant d'envisager la conversion de Gcal à cette valeur, il convient de rappeler que, comme une calorie, un watt est petit. Par conséquent, utilisez plus souvent kW (1 kilowatt, égal à 1000 watts) ou mW (1 mégawatt équivaut à 1000 000 watts).
En outre, il est important de se rappeler que la puissance est mesurée en W (kW, mW), mais que le kW / h (kilowattheure) est utilisé pour calculer la quantité d'électricité consommée / produite. À cet égard, ce n'est pas la conversion de gigacalories en kilowatts qui est considérée, mais la conversion de Gcal en kW / h.


Comment peux-tu faire ça? Afin de ne pas souffrir avec les formules, il convient de rappeler le nombre «magique» 1163. C'est le nombre de kilowatts d'énergie que vous devez dépenser en une heure pour obtenir une gigacalorie. En pratique, lors de la conversion d'une unité de mesure à une autre, il suffit simplement de multiplier la quantité de Gcal par 1163.
Par exemple, convertissons 0,05 Gcal en kWh / heure nécessaire pour chauffer un mètre cube d'eau à 50 ° C. Il s'avère: 0,05 x 1163 = 58,15 kW / heure. Ces calculs aideront particulièrement ceux qui envisagent de passer du chauffage au gaz à un chauffage électrique plus écologique et économique.
Si nous parlons d'énormes volumes, il est possible de traduire non pas en kilowatts, mais en mégawatts. Dans ce cas, vous devez multiplier non pas par 1163, mais par 1,163, car 1 mW = 1000 kW. Ou divisez simplement le résultat en kilowatts par mille.
Autres méthodes de calcul de la quantité de chaleur
Il est possible de calculer la quantité de chaleur entrant dans le système de chauffage d'autres manières.
La formule de calcul du chauffage dans ce cas peut différer légèrement de ce qui précède et avoir deux options:
- Q = ((V1 * (T1 - T2)) + (V1 - V2) * (T2 - T)) / 1000.
- Q = ((V2 * (T1 - T2)) + (V1 - V2) * (T1 - T)) / 1000.
Toutes les valeurs de variable dans ces formules sont les mêmes qu'auparavant.
Sur cette base, il est prudent de dire que le calcul des kilowatts de chauffage peut être effectué vous-même. Cependant, n'oubliez pas de consulter les organisations spéciales chargées de fournir de la chaleur aux habitations, car leurs principes et leur système de règlement peuvent être complètement différents et consister en un ensemble de mesures complètement différent.


Après avoir décidé de concevoir un système dit de "plancher chaud" dans une maison privée, vous devez être préparé au fait que la procédure de calcul de la quantité de chaleur sera beaucoup plus compliquée, car dans ce cas, vous devez prendre en compte non seulement les caractéristiques du circuit de chauffage, mais également les paramètres du réseau électrique à partir duquel le sol sera chauffé. Dans le même temps, les organisations responsables du contrôle de ces travaux d'installation seront complètement différentes.
De nombreux propriétaires sont souvent confrontés au problème de la conversion du nombre requis de kilocalories en kilowatts, ce qui est dû à l'utilisation de nombreuses unités de mesure auxiliaires dans le système international appelé "C". Ici, vous devez vous rappeler que le coefficient de conversion des kilocalories en kilowatts sera de 850, c'est-à-dire qu'en termes plus simples, 1 kW équivaut à 850 kcal. Cette procédure de calcul est beaucoup plus facile, car il ne sera pas difficile de calculer la quantité requise de giga calories - le préfixe «giga» signifie «million», donc 1 giga calorie équivaut à 1 million de calories.
Afin d'éviter les erreurs de calcul, il est important de se rappeler qu'absolument tous les compteurs de chaleur modernes comportent des erreurs, souvent dans des limites acceptables. Le calcul d'une telle erreur peut également être effectué indépendamment à l'aide de la formule suivante: R = (V1 - V2) / (V1 + V2) * 100, où R est l'erreur du compteur de chauffage général de la maison. V1 et V2 sont les paramètres du débit d'eau dans le système déjà mentionnés ci-dessus, et 100 est le coefficient responsable de la conversion de la valeur obtenue en pourcentage. Conformément aux normes opérationnelles, l'erreur maximale tolérée peut être de 2%, mais ce chiffre dans les appareils modernes ne dépasse généralement pas 1%.